Этот ограничитель представляет собой оптимизированный по соотношению мощность/затраты вариант предыдущей разработки автора [1] и предназначен для обеспечения нормального питания электроприборов с частыми перенапряжениями в сети до 270 В без отсечки, а также с надёжной мгновенной отсечкой при большем напряжении, с механической фиксацией и кнопочным возвратом.
Поскольку устройство синхронного (по принципу действия) ограничителя сетевого напряжения было подробно описано в предыдущей статье [1], описание этого устройства, рассчитанного на мощность нагрузки 500...1000 Вт (в зависимости от частоты перенапряжений), надо начать с основного его компонента - с устройства отсечки. В отличие от широко распространённых на современном рынке так называемых реле напряжения, в которых имеется функция автоматического восстановления напряжения, предназначенная для устранения неудобства при частых отключениях, в предлагаемом устройстве, с учётом повышения напряжения отсечки до 270 В, рационально использовать простое, но надёжное устройство отсечки с механической фиксацией и ручным восстановлением. Это полезно для многих условий использования. Такое устройство удалось изготовить на базе бывшего у автора в наличии серийного реле РП21 с обмоткой на напряжение 24 В с двумя или тремя группами контактов на переключение. Эти реле соответствуют нагрузочной способности и расчётной мощности ограничителя [2]. Конструкция оказалась очень удобной для этого, особенно в варианте с двумя группами контактов (реле РП21М-020).

Рис. 1.

Рис. 2.
Необходимая доработка хорошо понятна, думается, уже по фотографиям общего вида, представленным на рис. 1 и рис. 2. Поэтому здесь достаточно изложить лишь основные операции по изготовлению расцепителя и отметить некоторые его особенности.
Необходимо сделать следующее. Изготовить основной элемент расцепителя - шторку фиксации расцепления контактов с толкателем необходимой длины (с запасом, по предполагаемому расположению реле в корпусе защитного устройства). Для этого необходимо вырезать саму шторку по размерам контактов и расстоянию до её упора, заготовку которого из какого-либо пластика необходимо заранее подготовить, а в качестве толкателя использовать пластмассовый стержень диаметром 3 мм от шариковой авторучки. Эскиз шторки показан на рис. 3. Конкретные размеры подбирают по месту.
Шторку рекомендуется изготовить из стеклотекстолита толщиной 0,3...0,5 мм. Сначала надо высверлить два отверстия диаметром 3,2...3,5 мм, затем сделать прорезь шириной около 2,5 мм (можно обойтись и одним верхним отверстием). Толкатель необходимо вставить в прорезь (предварительно обжав плоскогубцами) так, чтобы шторка располагалась по оси, затем аккуратно расплавить материал трубки слабо разогретым паяльником и обжать, обеспечив плотное и надёжное скрепление со шторкой.

Рис. 3. Эскиз шторки
Далее надо доработать реле следующим образом. Предельно ослабить винты крепления якоря с подвижными контактами и выдвинуть контакты из зацепления. Зачистить кромки контактов со стороны шторки для напайки "ступеньки" - упора шторки и напаять её оловом. Затем аккуратно выровнять контакт по размерам исходного так, чтобы ступенька была не менее толщины шторки.
Далее следует выпилить паз в основании реле между контактами для перемещения шторки вплотную к неподвижным контактам, чтобы шторка полностью перекрывала контакты, и затем высверлить отверстие диаметром 3,2 мм для толкателя. После этого надо выровнять, по необходимости, пластины подвижных контактов реле, чтобы они отклонялись от плоскости якоря примерно под одним углом, но не более 10 град. Затем следует вырезать узкие полоски текстолита, по ширине пластин, чтобы они входили в щель под пластиной до упора, оставляя свободным участок у контакта около 4 мм (как это видно на фото), и склеить их с пластинами и якорем для обеспечения наибольшей жёсткости пластин.
После полного высыхания клея надо собрать реле и подогнуть (подпилить) подвижные контакты для полного и одновременного их смыкания, затем усилить натяжение пружины якоря, отогнув немного нижний крючок, для более сильного прижатия контактов. Далее вставить толкатель со шторкой и проверить её перемещение в пазу у контактов. Оно должно быть свободным в пределах всей рабочей зоны. Для ограничения выхода её после смыкания контактов необходимо изготовить и приклеить к якорю упор, обеспечивающий в то же время выемку и вставку шторки. После тщательной подгонки и проверки работы шторки ручной имитацией срабатывания реле можно перейти к завершающей операции.
Установка пружины толкателя. Пружина была взята от старой многостержневой шариковой ручки (пружина от обычной слишком упруга, и её необходимо истончить каким-либо способом). Фиксацию в напряжённом состоянии легко обеспечить согнутым отрезком мягкой стальной проволоки диаметром 1 мм и её обжимом на стержне (до незначительного его сжатия) в состоянии полного выдвижения толкателя. На конце толкателя необходимо винтом-саморезом диаметром 1...2 мм закрепить колпачок, как это видно на рис. 1.

Рис. 4.
После многократной ручной имитации срабатывания резким толчком якоря можно косвенным способом проверить время размыкания контактов при параллельном их соединении, от момента подачи напряжения на катушку. Для этих испытаний надо собрать устройство в соответствии со схемой на рис. 4. Резистор R1 используется в качестве предохранителя. Это устройство позволяет совместить испытания расцепителя с оценкой времени его срабатывания (расцепления), исходя из установленной постоянной времени зарядки конденсатора С1 (три параллельно соединённых конденсатора по 2,2 мкФ). При нажатии на кнопку SB1 симистор открывается и расцепитель срабатывает. Диод VD1 обеспечивает зарядку конденсатора C1 лишь при положительной полуволне сетевого напряжения и препятствует его разрядке через обмотку реле.
Поскольку время срабатывания существенно меньше постоянной времени цепи т = R3C1, напряжение, до которого успеет зарядиться конденсатор за время срабатывания tс, позволяет ориентировочно определить величину этого времени из простого соотношения Uc/Ua = tc/т, где Uc - напряжение на конденсаторе С1; Ua - амплитуда сетевого напряжения в момент открытия симистора; tc - время срабатывания.
В процессе этих испытаний симистор может открыться в любой точке синусоиды напряжения сети, поэтому из всех показаний вольтметра выбирают наибольшие, а при расчёте наибольшая амплитуда сетевого напряжения - 300 В. В авторских испытаниях время срабатывания расцепителя было 2...3 мс. Такое значение обусловлено, во-первых, ударным током (300 В вместо номинальных 24 В), во-вторых, существенным снижением холостого хода якоря благодаря жёсткости контактных пластин относительно якоря.
Использование предложенного устройства отсечки упрощает схему его включения в цепь контроля напряжения и исключает его преждевременное срабатывание. Для обеспечения указанного выше тока нагрузки ограничителя без принудительного охлаждения в устройстве необходимо использовать соответствующий силовой транзистор Дарлингтона [3] или пару отечественных транзисторов. Изучение справочных данных [4] показало, что лучшим вариантом является пара транзисторов КТ818БМ и КТ816Б с теплоотводом наибольшего возможного размера. Надо заметить, что тепловыделение зависит не только от мощности нагрузки, но и от длительности и частоты возникновения допустимых перенапряжений. В качестве компромисса относительно тепловыделения из-за отказа от принудитель ной вентиляции принято решение (как и в прежнем варианте [1]) шунтировать силовой транзистор контактом термостата при достижении нагрева 75 оС. При этом ограничитель переходит в режим автоматического ограничителя по максимуму с сохранением настройки на время естественного охлаждения теплотвода примерно до 60 оС.

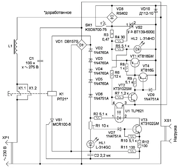
Рис. 5. Схема ограничителя
Схема ограничителя показана на рис. 5. Дроссель L1 служит для уменьшения коротких импульсов перенапряжения, которые могут привести к дополнительному нагреву транзистора VT1. Дроссель намотан в один слой проводом ПЭЛ диаметром 0,6 мм на ферритовом магнитопроводе (2000НН) размерами 16x10x6 мм. Диод VD10 служит для лучшего насыщения составного транзистора VT1VT4. Назначение остальн ых элементов пояснялось в предыдущем описании ограничителя [1] и, думается, хорошо понятно.
Оптимизирована также цепь контроля выходного напряжения. Суммарное напряжение стабилитронов VD2-VD6 составляет 290...300 В. Это ограничивает до безопасного уровня напряже ние на коллекторе транзистора VT3 и обеспечивает контроль нижнего порога сетевого напряжения светодиодом HL1, при котором он перестаёт светить.

Рис. 6. Соединительная коробка
Ограничитель удобно разместить в стандартной соединительной коробке размерами 100x100 мм с установкой двух двойных сетевых розеток (рис. 6). Размеры платы управления определяются в основном размерами коробки и теплоотвода. Детали смонтированы с двух сторон на макетной плате с контактными площадками и применением объёмного монтажа (рис. 7).

Рис. 7. Детали смонтированные на макетной плате

Рис. 8. Общая компоновка элементов ограничителя
На рис. 8 показана общая компоновка элементов ограничителя перед установкой в коробку с использованием пары силовых транзисторов КТ818БМ, КТ816Б и с наращиванием площади теплоотвода с помощью алюминиевых уголков. Термоконтакт SK1 должен быть прижат к теплоотводу.

Рис. 9. Схема источник повышенного напряжения
Для налаживания ограничителя рекомендуется изготовить источник повышенного напряжения (рис. 9) набазе трансформатора 220/36...48 В мощностью не менее 10 Вт (включённого по автотрансформаторной схеме) с регулировочным проволочным резистором R1 (ППБ) сопротивлением 5,1-10 кОм и мощностью не менее 10 Вт. Налаживание заключается в настройке платы управления (без подключения её к сборке балласта). Для этого к плате подключают светодиод HL1, а в цепь тиристора VS1 взамен обмотки реле K1 - сетевую лампу накаливания мощностью 7,5 Вт (для холодильника) через диод 1 N4007 к автотрансформатору до регулировочного резистора. К выходу ог-раничителя, кроме вольтметра, дополнительно подключают резистор сопротивлением 10-15 кОм мощностью не менее 5 Вт.
Движок подстроечного резистора R1 на плате ограничителя устанавливают в среднее положение. После подачи на пряжения контролируют свечение светодиода HL1, он должен погаснуть при снижении напряжения менее 210 В. Для настройки порога отсечки устанавливают на входе платы напряжение 253...254 В и плавным вращением движка подстроечного резистора добиваются зажигания лампы EL1.
Перед установкой всего комплекта в коробку следует закрепить розетки на крышке, при этом боковые смыкающиеся пластины корпуса следует срезать снизу по всей длине примерно на 5 мм (для проводов и облегчения сборки). Затем сверлят отверстия диаметром 3...5 мм для вентиляции и диаметром 3 мм - для светодиодов. Установку следует начать со шнура питания и дросселя, который надевают на шнур и размещают в полости эластичного ввода шнура. Далее устанавливают светодиоды с фиксацией выводов от замыканий монтажным гелем и крепят реле через дно коробки посредством уголка и винта М3.
После окончательной сборки проверяют основные параметры ограничителя. В авторском опыте они оказались такими:
Падение напряжения при нормальном напряжении сети и токе нагрузки от 0,1 А до 4А, В .....................1,6...3
Напряжение сети/выходное напряжение при срабатывании отсечки при подключённой нагрузке, В ..................... 275/254
Напряжение сети, при котором светодиод зелёного свечения (HL1) не светит, В, не более .....................210
Надо заметить, что оба контрольных светодиода, особенно красного свечения (HL2), служат в основном для регулировки и периодической проверки ограничителя, поэтому уровень их свечения не имеет важного значения для потребителя.
Указанное выходное напряжение при отсечке определяется настройкой платы управления. Поскольку ввиду среза лишней амплитуды синусоиды обычный вольтметр существенно завышает показания, для точного измерения требуется специальный амплитудный (пиковый) вольтметр. Поэтому ограничение амплитуды следует просто наблюдать по свечению светодиода HL2 или оценивать путём измерения падения напряжения между соответствующими клеммами входа и выхода ограничителя.
Литература
1.Васильев А. Ограничитель напряжения сети для электронной аппаратуры. - Радио, 2021, № 10, с. 23-25.
2.Реле промежуточные серии РП21. - URL: https://static.chipdip.ru/lib/004/ DOC001004417.pdf (06.03.22).
3.Darlington Transistors. - URL: https:// static.chipdip.ru/lib/854/DOC01 1854-914.pdf (6.03.22).
4.Транзисторы КТ814-КТ825. - URL: https://static.chipdip.rU/lib/160/DOC0001 60368.pdf (06.03.22).
Автор: А. Васильев, г. Санкт-Петербург
