Светодиодные излучатели обладают очень долгим сроком службы при минимальных затратах на обслуживание. При этом они имеют портативные размеры, простую конструкцию и малый уровень энергопотребления. В довершение списка достоинств светодиодных ламп следует отметить отличную передачу цветов и высокую яркость излучения.
Компания International Rectifier (IR) выпускает микросхемы управления, позволяющие еще полнее использовать все преимущества светодиодных излучателей, применяемых как в DC/DC-преобразователях, так и питающихся непосредственно от сети. Микросхемы управления IR имеют высокую степень интеграции, что позволяет минимизировать затраты на разработку схемотехнических решений и повысить надежность всей системы в целом.
Компания IR выпустила серию микросхем для управления высоковольтным высокочастотным импульсным регулятором напряжения с обратной связью. Такие компоненты могут использоваться как в AC/DC неизолированных приложениях для питания большого количества светодиодов, так и в DC/DC-преобразователях, применяемых для питания отдельных светодиодных кластеров, отличающихся по цвету от фоновой подсветки. Данные блоки питания предназначаются как для создания систем светодиодного освещения внутри помещений, так и для внешней декоративной подсветки.
Нормированные на 200 и 600 В, микросхемы серии IRS254x состоят из импульсного регулятора непрерывной генерации со схемой обратной связи, основанной на изменении времени начала очередного цикла генерации и изменении ширины гистерезиса. Данная схема требует, чтобы применяемые внешние элементы обеспечивали частоты переключения в верхнем плече до 500 кГц. В схеме также присутствует драйвер нижнего плеча для синхронного выпрямления.
Высоковольтные регуляторы адаптируются к рабочим условиям и компенсируют отклонения параметров светодиодов, обеспечивая стабильность и надежность работы осветительной системы. Микросхемы имеют режим микромощного запуска 500 мкА, что гарантирует сверхмалые потери при включении, а также обеспечивают время задержки 140 нс для непрерывной регулировки тока. Среди других функций можно назвать автоматический перезапуск, возможность плавной регулировки уровня освещенности, плавное выключение системы.
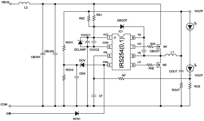
Основные параметры этих микросхем приведены в таблице, а типовая схема их включения - на рисунке.
Наименование | Тип корпуса | Напряжение смещения | Регулировка тока нагрузки | Микромощный режим запуска | Пауза | Частота |
IRS2540PPbF | DIP8 | 200 В | ±5% | <500 мкА | 140 нс | <500 кГц |
IRS2540SPbF | S08 | 200 В | ||||
IRS2541PPbF | DIP8 | 600 В | ||||
IRS2541SPbF | S08 | 600 В |

Типовая схема включения микросхем серии IRS254x
Источник: Ремонт и сервис