Если надолго забыть о поставленной на горячую плиту посуде с водой, выпарившиеся несколько литров воды и испорченная посуда вас не обрадуют. Чтобы такого не случалось, можно собрать несложное устройство, которое, будучи размещённым, например, на кухне, известит звуковыми сигналами о высокой влажности в помещении.
Схема сигнализатора повышенной влажности воздуха представлена на рис. 1. По совместительству он может подать сигнал и об образовавшейся на полу луже, что уменьшит неприятности в случае повреждения водопроводного либо отопительного оборудования или переполнения раковины при оставленном на длительное время открытом кране и засорившемся сливном отверстии.

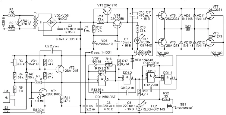
Рис. 1. Схема сигнализатора повышенной влажности воздуха
В качестве чувствительного элемента в сигнализаторе применён газорезистор B1. Такие использовались в кассетных видеомагнитофонах и видеокамерах для блокировки работы лентопротяжного механизма при высокой влажности воздуха внутри корпуса аппарата. Логические элементы DD1.1 и DD1.2 образуют генератор импульсов, следующих примерно 15 раз в минуту. Эта частота задана резисторами R13, R15, R16 и конденсатором C9. Благодаря диоду VD7 импульсы значительно (приблизительно в 10 раз) короче пауз между ними.
Когда газорезистор сухой, его сопротивление не превышает 1...3 кОм и напряжения в точке соединения резисторов R4, R5, R7 недостаточно для открывания транзистора VT1. Закрыт и транзистор VT2. Логический уровень напряжения на нижнем (по схеме) входе элемента DD1.1 - низкий, чем запрещена работа генератора импульсов на элементах DD1.1 и DD1.2, причём на выходе элемента DD1.2 установлен низкий уровень, в свою очередь запрещающий работу генератора импульсов звуковой частоты на элементах DD1.3 и DD1.4.
Если влажность окружающего газорезистор воздуха повысится (для проверки достаточно сделать с расстояния 5...10 см два-три выдоха на газорезистор), то сопротивление газорезистора возрастёт до 10...20 МОм. Увеличившимся напряжением на базе транзистор VT1 будет открыт, вместе с ним откроется и транзистор VT2. На нижнем (по схеме) входе элемента DD1.1 будет установлен высокий логический уровень напряжения. Оба генератора импульсов заработают. Пьезоизлучатель звука HA1 станет каждые 4 с подавать звуковые сигналы длительностью около 0,5 с.
Обратная связь через резистор R7 ускоряет открывание и закрывание транзисторов VT1, VT2 и создаёт небольшой гистерезис в характеристике их переключения. Это обеспечивает чёткое без "дребезга" срабатывание сигнализатора при медленном приближении влажности к пороговой. Порог срабатывания устанавливают подстро-ечным резистором R3.
Устройство подаст сигнал и в том случае, если транзистор VT1 останется закрытым, а транзистор VT2 откроется в результате замыкания пролитой водой контактов E1 и E2. Резисторы R6 и R8 не только ограничивают базовый ток транзистора VT2, но и уменьшают опасность поражения электрическим током человека, прикоснувшегося к контактам. Сетевое напряжение может попасть на них в результате проникновения воды внутрь сигнализатора или нарушения изоляции между обмотками трансформатора T1.
Чтобы сигнализатор не досаждал звуковыми сигналами, пока устраняются причины его срабатывания, нажатием на кнопку SB1 можно заблокировать работу генераторов приблизительно на 18 мин. Столько времени конденсатор С8, разряженный нажатием на кнопку, будет заряжаться через резистор R17. Резистор R22 ограничивает разрядный ток конденсатора, предохраняя контакты кнопки от обгорания. Следует отметить, что восстановление низкого сопротивления газорезистора B1 по окончании воздействия высокой влажности происходит очень медленно. Поэтому, чтобы избавиться от назойливых сигналов, может потребоваться нажимать на кнопку SB1 несколько раз.
Пьезоизлучатель звука HA1 подключён к выходам элементов DD1.3, DD1.4 через эмиттерные повторители на транзисторах VT5, VT6 и VT7, VT8. Это увеличивает нагрузочную способность генератора и даёт возможность подключить к нему несколько излучателей звука параллельно, разместив их, например, в разных помещениях.
Светодиод HL1 сигнализирует о включении сигнализатора в сеть, а светодиод HL2 включается в моменты подачи звуковых сигналов, а также при заблокированной низким уровнем напряжения на конденсаторе C8 работе генераторов. Конденсаторы C1 и C2 предотвращают ложные срабатывания сигнализатора, вызванные помехами.
Напряжение сети 220 В поступает на первичную обмотку понижающего трансформатора T1 через защитные резисторы R1 и R2. Варистор RU1 защищает трансформатор от всплесков напряжения сети. Напряжение около 17 В с вторичной обмотки трансформатора выпрямляет диодный мост VD2-VD5. Все узлы стабилизатора питаются напряжением +9,2 В, получаемым из выпрямленного с помощью стабилизатора на транзисторах VT3 и VT4. Его значение зависит от напряжения стабилизации стабилитрона VD6.
Поскольку в качестве T1 в конструкции применён маломощный понижающий трансформатор от копировального аппарата "Xerox", рассчитанный на ток нагрузки около 10 мА, ток через стабилитрон выбран очень маленьким - менее 1 мА. Небольшая мощность трансформатора определила и выбор характера звукового сигнала - короткий тональный импульс и длинная пауза.
Можно использовать и более мощный трансформатор, например ТПК-2-12В, рассчитанный на ток нагрузки до 0,21 А. Для самостоятельного изготовления трансформатора подойдёт Ш-образный магнитопровод с площадью сечения центрального стержня 2 см2. Первичная обмотка должна состоять из 5900 витков обмоточного провода диаметром 0,06 мм. Вторичную обмотку, содержащую 500 витков, наматывают проводом диаметром около 0,2 мм. Пластины магнитопровода собирают вперекрышку. Готовый трансформатор можно покрыть эпоксидным компаундом.
Большинство деталей устройства размещены на монтажной плате размерами 75x45 мм, изображённой на рис. 2. На небольших отдельных платах смонтированы резисторы R6, R8 и резисторы R1, R2 c варистором RU1.

Рис. 2. Размещение деталей устройства на монтажной плате размерами 75x45 мм
Использована также готовая плата от сетевого адаптера, на которой установлены диоды VD2-VD5 и конденсатор C3. Все эти платы после изготовления покрыты со стороны монтажа влагозащитным лаком, например ХВ-784. Вместе с трансформатором T1 они размещены в пластмассовом корпусе размерами 160x110x32 мм от приёмника охранной сигнализации RR-701R.
Газорезистор B1, извлечённый из видеомагнитофона Funai, закреплён на массивной металлической пластине и вместе с ней помещён в пластмассовый корпус размерами 46x42x15 мм (рис. 3) с отверстиями для доступа воздуха. Чувствительность его значительно выше, чем у отечественного газорезистора ГЗР-2Б, применённого в конструкции, описанной в статье "Светозвуковой сигнализатор выкипания воды" ("Радио", 2004, № 12, с. 42, 43). Тем не менее ГЗР-2Б и другие аналогичные газорезисторы могут работать и в описываемом сигнализаторе.

Рис. 3. Газорезистор B1 на металлической пластине
В устройстве могут быть применены постоянные резисторы любого типа (МЛТ, С1-4, С1-14, С2-23). Желательно, чтобы резисторы R1 и R2 были невозгораемыми. Подстроечный резистор R3 - миниатюрный в корпусе, защищающем его от внешних воздействий. Крайне нежелательно использовать подстроечные резисторы открытого исполнения (например, СП3-38) из-за их низкой надёжности. Варистор RU1 - HEL14D471K или другой дисковый с классификационным напряжением 470 В.
Оксидные конденсаторы - К50-68, К53-19, К53-30 и их импортные аналоги. Конденсатор C8 должен быть с малым током утечки. Экземпляр, использованный автором, имеет ток утечки менее 10 нА при напряжении 18 В. Остальные конденсаторы - керамические К10-17, К10-50, КМ-5 или их аналоги. Конденсатор C4 должен быть рассчитан на напряжение не ниже 35 В.
Вместо диодов 1 N4002 подойдут любые из 1N4001- 1 N4007, UF4001 -UF4007, а также серий КД208, КД209, КД243. Диоды 1N4148 можно заменить на 1SS244, 1N914, КД510А, КД521А, КД521Б, КД522А, КД522Б. Стабилитрон BZV55C-10 заменяется на TZMC-10, КС210Ц, КС210Ц1, 2С210К1, 2С210К, 2С210Ц, транзисторы 2SC1685 и 2SC2058 - на 2SC1815, 2SC1845, SS9014, а также серий КТ3102, КТ6111, а транзистор 2SA1015 - на SS9012, SS9015, 2SA733 или серий КТ3107, КТ6112. Замена транзисторов 2SC2331 - 2SC2383, SS8050, BD136, BD138, КТ646А, КТ683А. Вместо транзисторов 2SA1273 и 2SA1270 пригодны SS8550, 2SB564, BD231, КТ639А, КТ644А, КТ684А. Следует иметь в виду, что предлагаемые в качестве замены транзисторы могут иметь отличия в типе корпуса и расположении выводов.
Микросхему К561ЛА7 заменят отечественные КР1561ЛА7, Н564ЛА7, 564ЛА7 (две последние в других корпусах) или импортная CD4011А.
Дроссель L1 - малогабаритный промышленного изготовления индуктивностью не менее 100 мкГн и сопротивлением обмотки 3...30 Ом. Кнопка SB1 - ПКн-125.
Излучатель звука HA1 - пьезоэлектрический вызывной прибор телефонного аппарата. Его собственная ёмкость - 0,03 мкФ. Подойдут и другие пьезоизлучатели, даже большей ёмкости, рассчитанные на напряжение не менее 20 В. Несколько таких излучателей можно соединить параллельно. Вместо пьезоизлучателя к выходу прибора можно подключить через неполярный разделительный конденсатор электромагнитный телефонный капсюль или динамическую головку с сопротивлением обмотки не менее 32 Ом, например PQAS57P3ZA-DZ.
Датчик протечки воды можно сделать, например, из пластины фольгированного с одной стороны стеклотекстолита. Фольгу разделяют по ломаной линии зазором на две изолированные части, одна из которых служит электродом E1, а вторая - электродом E2. Чем больше протяжённость зазора, тем выше вероятность того, что первые же упавшие на пластину капли воды попадут на него и замкнут электроды.
Несколько таких датчиков, соединив их параллельно, можно разместить в наиболее опасных, с точки зрения протечки воды, местах, например, под радиаторами отопления, стиральной машиной, сочленениями водопроводных труб. Коробку с газорезисто-ром помещают в наиболее подверженном запотеванию при высокой влажности месте помещения, но не на окне.
Подстроечным резистором R3 устанавливают порог срабатывания сигнализатора. Если "сухое сопротивление" газорезистора B1 восстанавливается после снижения влажности слишком долго, в сигнализатор можно установить резисторы R4 и R5 втрое меньшего сопротивления. Повысить чувствительность датчика протёкшей воды можно увеличением сопротивления резистора R9 до 100 кОм. Подбирая сопротивление резистора R20, можно установить желаемую тональность звуковых сигналов. Для удобства проверки работоспособности и налаживания сигнализатора конденсатор C8 можно временно отключить.
Автор: А. Бутов, с. Курба Ярославской обл.