Автор предлагает способ измерения сопротивления переменного резистора, терморезистора или датчика любой физической величины, выходной параметр которого - электрическое сопротивление. Расстояние между объектом измерения и прибором может достигать нескольких сотен метров, а для их соединения достаточно всего двух проводов.
Иногда возникает необходимость измерять электрическое сопротивление объекта, находящегося на значительном удалении. Например, если насадить на ось переменного резистора шкив и перебросить через него тросик с закреплённым на одном конце поплавком, а на другом - грузом, можно определять уровень воды в баке или в водоёме. Аналогично можно контролировать степень открытия окон, воздушных заслонок, дверей.
Для дистанционного измерения сопротивления существуют многочисленные промышленные приборы. Но в ряде случаев их применение оказывается слишком дорогим, и, самое главное, они не имеют антивандальной защиты, а контролируемые объекты зачастую расположены в местах, редко посещаемых обслуживающим персоналом. Хотелось бы подключить маленький и дешёвый датчик к паре проводов, идущих к находящемуся за один-два километра устройству измерения. Схемы подключения, требующие большего числа проводов, не рассматриваются, потому что в действующих кабелях связи и управления свободные провода всегда в дефиците. Да и распространённая четырёхпроводная схема измерения сопротивления на таких протяжённых линиях связи по ряду причин не даёт нужной точности.
Я предлагаю способ дистанционного измерения сопротивления, требующий всего двухпроводную линию связи, причём сопротивление проводов не вносит погрешности в результат измерения.
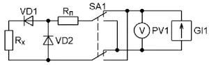
Принцип измерения иллюстрирует рис. 1, где Rx - измеряемое сопротивление; Rn - сопротивление проводов линии связи; GI1 - источник тока. Когда переключатель SA1 находится в верхнем по схеме положении, ток источника течёт через линию связи, диод VD1 и измеряемое сопротивление. Вольтметр PV1 показывает напряжение U1=UVD1+I·(Rn+Rx), где UVD1 - прямое падение напряжения на диоде VD1. После перевода переключателя SA1 в нижнее положение ток потечёт через линию связи и диод VD2, а вольтметр PV1 покажет напряжение U2=UVD2+I·Rn, где UVD2 - прямое падение напряжения на диоде VD2. Если диоды VD1 и VD2 идентичны, то UVD1=UVD2 и Rx=(U1-U2)/I.

Рис. 1. Схема, иллюстрирующая принцип дистанционного измерения сопротивления
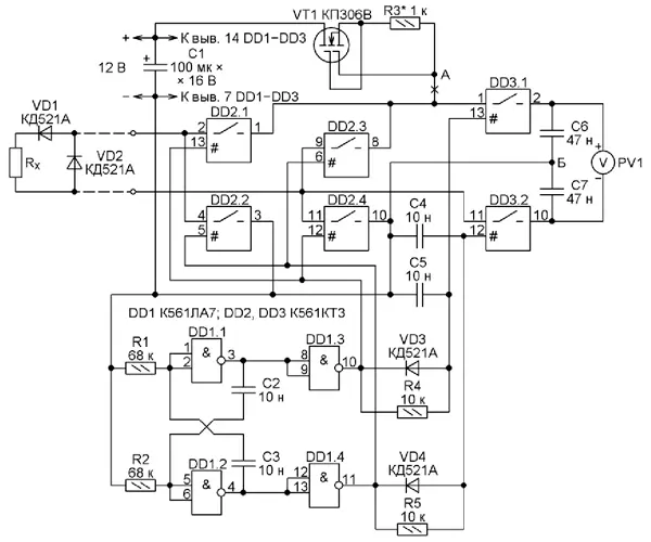
На рис. 2 представлена схема реализации этого способа измерения. На транзисторе VT1 собран стабилизатор тока. На микросхеме DD1 - мультивибратор, управляющий работой коммутатора на электронных ключах DD2 и DD3. Во время присутствия на выводе 10 DD1 напряжения высокого логического уровня ток от стабилизатора пройдёт через замкнутый ключ DD2.1, первый провод соединительной линии, диод VD1, измеряемое сопротивление Rx, второй провод соединительной линии и замкнутый ключ DD2.4 на общий провод. Падение напряжения на этой цепи будет приложено через замкнутый ключ DD3.1 к конденсатору C6 и зарядит его до напряжения А.

Рис. 2. Схема реализации дистанционного способа измерения сопротивления
В следующем полупериоде колебаний мультивибратора ток пройдёт через замкнутый ключ DD2.3, второй провод соединительной линии, диод VD2, первый провод соединительной линии и замкнутый ключ DD2.2 на общий провод. Падение напряжения на этой цепи через замкнутый ключ DD3.2 зарядит конденсатор C7 до напряжения U2. Цепи R4C5VD3 и R5C4VD4 задерживают моменты замыкания ключей DD3.1 и DD3.2 на время, необходимое для затухания переходных процессов в линии связи.
Высокоомный вольтметр PV1 измеряет пропорциональную Rx разность напряжений на конденсаторах. Если установить выходной ток стабилизатора равным 1 мА, то показания вольтметра в вольтах будут численно равны измеряемому сопротивлению в килоомах.
В реальныхусловияхлиния связи может проходить по телефонным и сигнальным кабелям с разными электрическими параметрами. Амплитуда переходных процессов в них может достигать 3 В (реально измеренное значение). Эти процессы особенно заметны, если измеряемое сопротивление имеет значительную индуктивную составляющую. Например, если это катушка реле, используемая в качестве датчика температуры. В отдельных случаях переходные процессы бывают довольно продолжительными. Чтобы устранить их влияние, приходится увеличивать период колебаний мультивибратора и постоянные времени цепей задержки.
В качестве линии связи рекомендуется выбирать витую пару проводов с минимальной утечкой тока. Её не должно быть не только между проводами пары, но и между ними и другими проводами используемого кабеля. Если учесть, что в момент посылки абоненту вызова напряжение в телефонной линии превышает 120 В, то понятно, что даже небольшая утечка может создать сильную помеху и даже повредить устройство измерения сопротивления.
Налаживание измерителя в основном сводится к регулировке стабилизатора тока. Для этого разорвите в помеченном на схеме крестом месте провод, соединяющий стабилизатор тока с электронными ключами, а между точками А и Б включите миллиамперметр. Установите необходимый ток (например, 1 мА) подборкой резистора R3. Если этого не сделать, то можно случайно превысить ток, допустимый для ключей микросхемы К561КТ3. Микросхема после перегрузки может даже продолжать работать, но результаты измерений станут странными. Затем, восстановив соединение стабилизатора тока с ключами , присоедините к устройству в качестве Rx резистор точно известного сопротивления и окончательно подберите резистор R3 по показаниям вольтметра PV1.
Теперь о составляющих погрешности рассматриваемого метода. Первая - разное падение напряжения на диодах VD1 и VD2. Эта составляющая погрешности явно заметна при измерении сопротивления 200 Ом и растёт с его уменьшением. Чтобы понизить её, нужно подбирать диоды с одинаковым падением напряжения при заданном токе измерения и стараться обеспечивать им одинаковые температурные условия.
Вторая составляющая погрешности связана с низким качеством стабилизации тока. Она проявляется при больших значениях измеряемого сопротивления. Для её уменьшения следует выбирать в качестве VT1 полевой транзистор с возможно меньшим пороговым напряжением и возможно большей крутизной характеристики. Если требуется повышенная точность измерения, то следует применить стабилизатор тока на операционном усилителе.
Третья составляющая погрешности связана с разбросом сопротивления замкнутых ключей микросхемы К561КТ3, который может достигать ±5 Ом. Если нужно убрать эту погрешность, замкните между собой выводы диода VD2 и обратите внимание на показания вольтметра PV1. Если он показывает положительное напряжение, то включите выравнивающий резистор последовательно с ключом DD2.2 или DD2.3 и подберите его так, чтобы показания стали нулевыми. Если вольтметр показывает отрицательное значение, то выравнивающий резистор нужно включить последовательно с ключом DD2.1 или DD2.4.
На рис. 3 приведена схема реализации рассматриваемого способа дистанционного измерения сопротивления с помощью микроконтроллера, который может быть любым, имеющим встроенный АЦП. В отличие от схемы на рис. 2, для упрощения коммутации здесь использованы два стабилизатора тока, которые должны быть идентичными. AN0 - вход АЦП не показанного на схеме микроконтроллера (это может быть, например, PIC16F8T3A), RA1 и RA2 - его линии дискретного ввода/вывода общего назначения. Микроконтроллер питается напряжением 5 В.

Рис. 3. Схема реализации способа дистанционного измерения сопротивления
В первом такте измерения программа микроконтроллера конфигурирует линию RA2 как выход, а линию RA1 как вход с большим входным сопротивлением. На выходе RA2 она устанавливает низкий логический уровень. В результате ток стабилизатора на транзисторе VT1 течёт по линии связи через диод VD1 и измеряемое сопротивление Rx, а затем втекает в общий провод через низкоомный выход RA2. После паузы, необходимой для завершения переходных процессов, АЦП микроконтроллера измеряет напряжение U1.
Во втором такте функции линий RA1 и RA2 взаимно меняются. В результате ток стабилизатора на транзисторе VT2 течёт по линии связи через диод VD2 и уходит в общий провод через низкоомный выход RA1. АЦП измеряет напряжение U2. Затем программа находит разность U1-U2, по ней вычисляет Rx, после чего процесс повторяется.
Ток одного из стабилизаторов (например, на транзисторе VT1) устанавливают подборкой резистора R1 по описанной ранее методике. Затем в разрыв любого провода линии связи включают последовательно переменный резистор на 1 кОм, а в качестве Rx подключают резистор известного сопротивления. Подборкой резистора R2 добиваются минимального влияния переменного резистора (во всём интервале изменения его сопротивления) на результат измерения. Стабилитроны VD3, VD4 защищают входы микроконтроллера при обрыве в измерительной цепи. Диоды VD5, VD6 развязывают цепи измерения напряжения U1 и U2.
Нижний предел измеряемого сопротивления в обоих рассмотренных случаях практически нулевой. Верхний предел для устройства, собранного по схеме, изображённой на рис. 2, при токе 1 мА - около 7 кОм. При дальнейшем увеличении измеряемого сопротивления в результате нарушения стабилизации тока резко растёт погрешность. Для схемы, изображённой на рис. 3, максимальное падение напряжения на сопротивлении Rx равно допустимому входному напряжению АЦП (5 В). Поэтому при токе 1 мА можно измерять сопротивление не более 5 кОм.
Следует заметить, что рассмотренный способ позволяет измерять разность двух сопротивлений, одно из которых включено последовательно с диодом VD1, а второе - с диодом VD2. Это удобно, например, при использовании в качестве датчика температуры терморезистора, сопротивление которого при температуре 0 оС не равно нулю. Если включить терморезистор в качестве Rx (последовательно с диодом VD1), а последовательно с диодом VD2 включить компенсирующий резистор, сопротивление которого равно сопротивлению терморезистора при нулевой температуре, то показания прибора будут положительными при температуре выше нуля и отрицательными, если она ниже нуля.
В практически реализованном устройстве измеряемое сопротивление и диоды VD1, VD2 были расположены на расстоянии около 700 м от измерителя. Для их соединения использовалась свободная витая пара проводов телефонного кабеля. Показания прибора были неустойчивы до тех пор, пока не была введена задержка измерения на время переходных процессов. Практика показала, что если нет острой необходимости в высокой скорости измерения, то частоту коммутации измерительного тока лучше делать пониже.
Автор; Л. Елизаров, г. Макеевка, Украина