Пакет с мембраной готов (рис. 9), и теперь можно оценить частоту резонанса мембраны точнее. Ситуация упрощается, если уже есть готовый усилитель для электростатических ГТ В дополнение к нему понадобится генератор звуковых частот и микрофон. В противном случае можно воспользоваться обычным УМЗЧ и трансформатором из сетевого адаптера (12 В, 1 А), включив его в качестве повышающего (Т1 на рис. 10). При этом напряжение поляризации удобно получить из звукового сигнала.

Рис. 9. Пакет с мембраной

Рис. 10
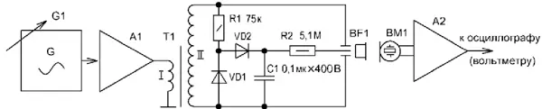
УМЗЧ (А1) должен обеспечивать выходное напряжение до 10 В на нагрузке 4 Ом. Диоды VD1, VD2 могут быть любого типа на рабочее напряжение не менее 400 В. А2 - микрофонный усилитель. В качестве микрофона ВМ1 хорошо подходит МКЭ-3. В этой связи можно воспользоваться материалом, изложенным в [5], где на базе такого микрофона представлен простой и универсальный измеритель акустического поля.
Сам процесс измерения предельно прост. Расположив излучатель так, чтобы не мешало влияние близкорасположенных предметов, и изменяя частоту генератора в интервале 20...200 Гц, найти то её значение, при котором выходной сигнал микрофона максимален. При этом регулировками генератора или усилителя следует установить оптимальный уровень сигнала на выходе УМЗЧ. Настройку допустимо делать на слух по возросшей громкости и искажениям сигнала, точность при этом вполне приемлема. Как уже было сказано выше, частота резонанса должна быть в интервале 100...150 Гц. Если это не так, следует открутить винты, разъединить НЭ и, воспользовавшись ацетоном, подтянуть или ослабить мембрану. Для мембраны больших размеров лучше выбрать верхнее значение частоты резонанса.
Конечно, добиться при этом постоянства натяжения мембраны в процессе эксплуатации невозможно. Оно будет меняться, прежде всего, от температуры воздуха и в результате "прогрева" телефонов при длительной работе на большой громкости. Нельзя исключать и естественную деформацию плёнки. При этом субъективно оценить влияние этого фактора на звучание ГТ довольно сложно.
На этом процесс изготовления излучателей можно считать законченным. Следует лишь к обеим их сторонам приклеить акустически прозрачную пылезащитную ткань из серии трикотажных подкладочных или эластичных синтетических материалов. При этом надо иметь в виду, что даже незначительное акустическое сопротивление ткани на внешней стороне излучателя приводит к изменению звучания телефонов. По этой причине эту часть работы целесообразно всё-таки перенести на этап настройки ГТ и уже по месту подобрать ткань. Лучшие результаты дают акустически прозрачные материалы с минимальной ворсистостью (вуаль).
Повторяемость таких самодельных излучателей при условии аккуратной сборки достаточно высока - рассогласование их АЧХ в полосе частот 50...10000 Гц обычно не превышает 2...3 дБ.
Следующим этапом является создание собственно головных телефонов, т. е. конструктивного оформления для изготовленных излучателей. Иногда при этом удаётся использовать детали от старых, неисправных телефонов, и здесь есть широкое поле для творчества. Принципиальным вопросом является только выбор типа акустического оформления. В предлагаемой конструкции применено традиционное для электростатических ГТ оформление открытого типа, когда внешние стороны телефонов излучают звук в открытое пространство. Достоинства и недостатки такого решения хорошо известны: относительная простота изготовления, минимум интерференционных явлений, связанных с переотражением звуков от стенок корпуса, минимум паразитных призвуков. Но при этом полное отсутствие шумоизоляции требует и соответствующих условий прослушивания. Однако считается, что открытое оформление придаёт звучанию более реалистичный характер. Фотография этих ГТ показана на рис. 11.

Рис. 11. Фотография ГТ
Конструкция предлагаемых телефонов, помимо уже изготовленных излучателей, содержит четыре основных компонента: несущее основание (дека) с установочными элементами, амбушюры, оголовье и кабель. Сборочный чертёж с компоновкой деталей на деке показан на рис. 12. Излучатель 1 уложен во внутренний ступенчатый вырез деки 2 и фиксируется прижимной планкой 4 с помощью четырёх шурупов саморезов, которые вкручивают в планку с внешней стороны деки (4 отверстия диаметром 2 мм на рис. 13). Упругая прокладка 3, установленная между излучателем и прижимной планкой, позволяет надёжно зафиксировать излучатель, обеспечивая при этом герметичность стыка планки с излучателем и декой. Рамка 6, ограничивающая перфорированную область излучателя и установленная на пластине планки, образует жёсткие стенки полости амбушюра, обеспечивая постоянство её формы, объёма и герметичность. Сами же амбушюры 5 насажены на рамку и приклеены к прижимной планке, составляя с ней единый конструктивный элемент. Такая конструкция ГТ обеспечивает лёгкий доступ к излучателям.

Рис. 12. Сборочный чертёж с компоновкой деталей на деке

Рис. 13. Дека
Дека (рис. 13) выполнена из твёрдого (поплавочного) пенопласта. Такой материал обладает малой собственной звучностью, легко поддаётся механической обработке и окрашенный аэрозольной краской имеет привлекательный внешний вид. Возможно применение пластмасс, но это утяжелит конструкцию. Ступенчатый вырез под излучатель выполняется фрезерованием. Эту деталь можно составить из двух пластин пенопласта толщиной 5 мм каждая, склеенных эпоксидным клеем. В этом случае окна в каждой пластине до их склеивания можно вырезать обычным резаком. Глубина большего выреза соответствует толщине излучателя и при необходимости должна быть скорректирована. ЦЦ Для увеличения жёсткости деки по сторонам её окна следует вклеить эпоксидным клеем полоски из стеклотекстолита или гетинакса толщиной 1 мм и шириной 5 мм (по глубине большого окна). На рисунке они показаны утолщённой линией. В нижней части деки выполнен вырез шириной 10 мм. Он предназначен для укладки плоского кабеля (шлейфа). Закрепить кабель можно с помощью миниатюрных саморезов так, как это показано на рис. 14. Пластмассовые втулки предназначены для установки в них проволочных дужек оголовья; их вклеивают в отверстия деки. В предлагаемом варианте пластиковая дуга оголовья применена от ГТ промышленного изготовления, а дужки выполнены из стальной проволоки диаметром 2 мм и одеты в полихлорвиниловые трубки. Конструкция оголовья максимально проста (см. рис. 11) и в подробных пояснениях не нуждается. При этом излучатели могут поворачиваться как в вертикальной, так и в горизонтальной плоскости, что позволяет удобно расположить телефоны на голове слушателя. Регулировка по высоте отсутствует, что является недостатком, хотя для такого размера окна её отсутствие и не столь значимо. Заметим, что амбушюры должны плотно прилегать к голове, и при довольно большой площади их рабочей поверхности требуется достаточная упругость оголовья. В данном случае оголовье усилено двумя стальными проволоками, установленными в его внутренней полости.

Рис. 14. Закрепление кабеля
Прижимная планка (рис. 15) выполнена из винипласта толщиной 1 мм. Из него же выполнена и рамка, её легко согнуть на оправке с помощью нагретого паяльника. Такой материал, как правило, в достаточном количестве остаётся после установки пластиковых окон. Рамку приклеивают к прижимной планке "секундным" клеем. Важно при этом обеспечить герметичность стыка по всему периметру. Лучше всего вначале приклеить рамку к пластине прижима, а затем уже по месту вырезать окно. На чертеже не указаны отверстия под шурупы-саморезы. Их прокалывают тонким шилом по месту (через отверстия в деке) при сборке конструкции. В качестве материала прокладки хорошо подходит пенополиэтилен толщиной 1...2 мм. Толщина, форма и число прокладок подбираются по месту в зависимости от того, насколько глубоко утоплен излучатель в вырез деки. Но лучше, когда плоскость излучателя оказывается заподлицо с плоскостью деки.

Рис. 15. Прижимная планка
К изготовлению амбушюров следует отнестись со всей ответственностью, поскольку от конструкции и качества их исполнения зависит как комфортность прослушивания, так и субъективное восприятие АЧХ телефонов.
Изготовить амбушюры можно следующим образом. Из листа поролона толщиной 30 мм сделать прямоугольные заготовки размерами 150x110 мм, а в центральной части вырезать сквозные отверстия размерами 85x50 мм. Внешние прямые углы скруглить (рис. 16). Какой поролон выбрать? Абсолютных доводов в пользу того или иного варианта нет. Крупноячеистый жёсткий поролон лучше держит форму, мягкий же, как правило, обладает повышенным акустическим сопротивлением, что тоже может оказаться полезным. Сторону, которая будет приклеиваться к прижимной планке, оставить как есть, а вот другую, которая будет прилегать к голове, ножницами выстричь так, чтобы она оказалась вогнутой по форме головы слушателя (см. рис. 11, 12, 16). Такое решение позволит более равномерно распределить давление, создаваемое амбушюрами. Высота по периметру внутреннего выреза должна составлять 10...12 мм, что обеспечит зазор между верхней кромкой рамки и головой слушателя 4...6 мм. Этим исключается надавливание рамки на голову. Далее для амбушюров сшивают рубашки, как это показано на рис. 17. Подробное описание этой части работы приводить не имеет смысла, поскольку здесь многое зависит от портновских навыков и наличия швейной машинки. Рубашка сшита из трёх отдельных частей, швами вовнутрь. Верхняя, прилегающая к голове слушателя часть выполнена из бархата (велюра) (см. рис. 16). Ширина этой части амбушюра - около 25...30 мм, что обеспечивает минимальный подсос воздуха. Материал внешней части рубашки акустически непрозрачен. Это может быть синтетика или искусственная кожа. Лучше, если материал будет эластичным. А вот внутренняя часть рубашки, образующая вместе с рамкой стенки камеры, выполнена из акустически полупрозрачной ткани, что исключает герметичность камеры. Это акустическое шунтирование позволило ослабить довольно неприятный эффект, когда в силу высокой степени компрессии в камере и вследствие большой гибкости подвеса мембраны даже незначительные манипуляции с телефонами на голове приводят к существенным смещениям мембран излучателей, вплоть до касания их с НЭ, что весьма нежелательно. Другая задача, которую выполняет такой "шунт", - это нейтрализация резонанса колебаний мембраны. Степень такого акустического шунтирования зависит как от материала рубашки и её ширины по периметру камеры, так и от плотности поролона. К сожалению, здесь трудно дать точные количественные характеристики, а результат можно увидеть только при измерении АЧХ или оценивая звучание на слух. По этой причине не следует до окончания настройки основательно приклеивать амбушюры к прижимной планке.

Рис. 16.

Рис. 17.
Заметим, что внутренние вырезы в амбушюрах довольно велики, что может создавать ощущение дискомфорта. Простым и при этом радикальным решением проблемы может быть установка по внутреннему периметру рамки поролонового кольца шириной 5...8 мм и высотой 8...10 мм (размеры подбирают по месту) как частичного заполнителя пустоты.
Средняя чувствительность изготовленных ГТ в полосе частот 20...2000 Гц при подаче на вход дифференциального напряжения 100 Вскз ориентировочно составила 93...96 дБ. Оценка сделана по отношению к ГТТДС-7 (звуковое давление 1 Па или 94 дБ при Рвх ≤ 2 мВт) и Sennheiser HD 180(108 дБ при Uвх = 1 В). В качестве измерительного микрофона применён измеритель акустического поля на базе МКЭ-3 [5]. Применение "эталонов" для сравнения обусловлено значительным разбросом собственной чувствительности микрофонов указанного типа до 14 дБ. Микрофон впрессован заподлицо в плоскую панель из толстого картона и плотно прижат к поверхности амбушюра. Таким же образом измерялись АЧХ телефонов (рис. 18). Красным и синим цветами обозначены соответственно АЧХ правого и левого каналов. Всплеск характеристики на ВЧ обусловлен интерференцией прямого и отражённого от панели сигнала, когда высота камеры становится соизмеримой с λ/2. Переходная характеристика телефонов при воздействии сигнала прямоугольной формы длительностью 2,5 мс показана на рис. 19.

Рис. 18. АЧХ телефонов

Рис. 19. Переходная характеристика телефонов
Методика подобных измерений и интерпретация их результатов подробно изложена в [6]. Основной смысл заключается в том, что АЧХ головных телефонов, относительно равномерная на НЧ и СЧ при таком способе её измерения, должна иметь некоторый спад на ВЧ. Такое требование обусловлено особенностями нашего слуха, когда источник звука расположен в непосредственной близости от слухового прохода. Перегиб АЧХ, после которого и происходит её спад, находится на частоте резонанса колебаний мембраны (обычно это 1...3 кГц), разделяющей область упругих колебаний на НЧ и инерционных колебаний на ВЧ в закрытой камере амбушюра. Однако сам резонанс из-за малой добротности колебательной системы (малая масса мембраны и относительно большое сопротивление излучения), а также вследствие применения акустического шунта практически никак себя не проявляет.
Точка (частота) перегиба может быть сдвинута в ту или другую сторону изменением в некоторых пределах объёма камеры, что достигается установкой дополнительных прокладок под амбушюры. При уменьшении высоты (объёма) камеры повышается упругость воздуха в ней, и частота перегиба сдвигается вверх; при увеличении объёма камеры достигается обратный эффект. Таким образом, в определённых границах можно корректировать звучание телефонов.
Камера и шунт, о котором было сказано выше, по существу представляют собой резонатор Гельмгольца [1]. Добротность его из-за потерь в поролоне и в материале рубашки мала, поэтому точность его настройки не играет определяющей роли. Тем не менее, как показывают опыты, такая частичная разгерметизация с потерями несколько сдвигает точку перегиба вверх по частотной оси и существенно снижает вероятность проявления резонанса мембраны. При этом надо быть внимательным - чрезмерное шунтирование может привести к заметному спаду АЧХ на НЧ. Неплотный прижим создаёт дополнительный канал подсоса воздуха со всеми вытекающими отсюда последствиями.
Микрофон МКЭ-3 в данном случае обычный, не аттестованный. По этой причине снятые с его помощью характеристики представляют интерес лишь для сравнительного анализа. Тем не менее АЧХ в полосе частот 20...2000 Гц отображена достаточно корректно, так как в соответствии с [5] неравномерность АЧХ собственно микрофона на этом участке не превышает 3 дБ. Сравнение характеристик микрофонов указанного типа разных лет выпуска тому подтверждение. А вот участок АЧХ от 12 до 20 кГц весьма условен в силу существенного снижения чувствительности микрофона. Однако хорошо известно, что качественный потенциал электростатических излучателей на ЗЧ довольно высок, и верхняя частота воспроизведения может достигать десятков килогерц (область УЗЧ). Причём неравномерность АЧХ в этой части полосы, в отличие от средних частот, не играет определяющей роли. Вместе с тем, при таком способе измерения АЧХ не учитываются реальные условия, когда ушная раковина оказывает иное влияние на работу мембраны, чем плоская панель. По этой причине только прослушивание фонограмм может дать окончательную оценку проделанной работе.
Улучшить линейность АЧХ и существенно ослабить интерференционные всплески можно с помощью простого акустического буфера (назовём его так), чертёж которого показан на рис. 20. Буфер выполнен из плотного драпа толщиной 2 мм. Отверстия пробиваются пробойником, выполненным из тонкостенной металлической трубки диаметром 6 мм. С обеих сторон пластина из драпа обклеивается акустически прозрачным гладким материалом. Это позволяет избежать раздражения кожи ушей, которые в этом случае соприкасаются с пластиной, и препятствует попаданию ворса драпа на мембрану. Для этого хорошо подходит портновский флизелин на основе целлюлозы с собственной клеевой основой. Пластина устанавливается в рамку амбушюра и удерживается там за счёт силы трения. Помимо своего основного назначения, буфер оказывает дополнительное демпфирование колебаний мембраны, снижая амплитуду смещения мембраны при перепадах давления внутри камеры. АЧХ телефонов с буфером показана зелёным цветом на рис. 18. Недостатком такого решения является снижение чувствительности ГТ.

Рис. 20.
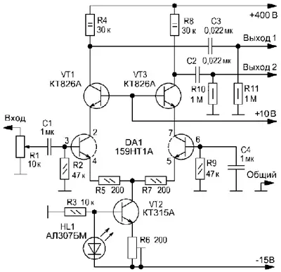
Для электростатических телефонов потребуется специальный высоковольтный усилитель, и здесь нет никаких ограничений на его выбор. Вариантов вполне достаточно. На просторах Интернета без особого труда можно отыскать схемы усилителей, начиная от фирменных Stax до схем вполне приличных самоделок. Практическая реализация таких устройств обычно базируется на схемотехнике дифференциальных усилителей, что обусловлено симметричной структурой излучателя. При некоторых допущениях на начальном этапе может подойти одиночный дифференциальный каскад в транзисторном или ламповом исполнении. При этом высокая линейность передаточной характеристики дифференциального усилителя [7] позволяет реализовать короткий тракт усиления. Схемы одного из каналов транзисторного усилителя и источника питания для него показаны на рис. 21 и рис. 22 соответственно.

Рис. 21. Схема одного из каналов транзисторного усилителя

Рис. 22. Схема источника питания
Основу усилителя составляет дифференциальный каскад с каскодной структурой на транзисторах VT1, VT3 и сборке DА1. Применение в качестве DA1 однокристальной сборки позволило минимизировать разбаланс плеч и его температурный дрейф. Резистором R6 в источнике тока устанавливают симметричное ограничение синусоидального сигнала на коллекторах транзисторов VT1 и VT3. Чувствительность усилителя равна 1 В при выходном дифференциальном напряжении сигнала 100 Вскз. Моделирование усилителя в Микрокап 8 позволило сделать вывод, что уровень третьей гармоники на частоте 1 кГц при номинальной чувствительности не превышает 0,1 %. Значения нелинейности того же порядка дают и экспериментальные измерения. Спектральные составляющие более высокого порядка имеют существенно меньшие значения и не оказывают влияния на конечный результат. Уровень же чётных гармоник и наибольшей из них - второй - зависит от подавления синфазного сигнала усилителя, т. е. от симметрии плеч. Верхняя граница полосы частот усилителя определяется главным образом частотой среза ФНЧ, образованного резисторами R4, R8 и суммарной ёмкостью излучателя и кабеля. При указанных на схеме номиналах резисторов и ёмкости нагрузки 100 пФ её значение оказалось равным 22 кГц по уровню -3 дБ. Усилитель получает питание от однополярного высоковольтного источника. По этой причине на его выходе установлены разделительные конденсаторы С2 и С3, в качестве которых рекомендуется использовать бумажные или металлобумажные конденсаторы групп К40 и К42 на номинальное напряжение не менее 630 В. Конденсаторы С1 и С4, установленные в низковольтных цепях, могут быть МБМ на 160 В. Транзисторы VT1 и VT3 (корпус ТО-3) работают без дополнительного теплоотвода при условии обеспечения нормальных условий для естественной конвекции.
Источник питания не имеет каких-либо особенностей и в подробных пояснениях не нуждается. Следует лишь отметить наличие регулировки напряжения поляризации (R1), что на практике, как уже было отмечено, бывает весьма полезно. В качестве R1 можно применить переменный резистор СП4-1А или высоковольтный подстроечный резистор СП3-39. Трансформатор Т1 выполнен на броневом магнитопроводе ШЛ16х20. Обмотка I содержит 2370 витков провода ПЭВ-2 0,18, обмотка II - 1960 витков ПЭВ-2 0,18, обмотка III - 100 витков ПЭВ-2 0,1, обмотка IV - 200 витков ПЭВ-2 0,18. Требования к межобмоточной и межслойной изоляции стандартны.
Следует позаботиться о правильной фазировке излучателей в ГТ. Открытое оформление существенно упрощает такую проверку: достаточно в процессе прослушивания повернуть один из излучателей наружной стороной к уху и сравнить результат.
Коротко об электробезопасности. Постоянное напряжение источника питания по цепи 400 В развязано от НЭ конденсаторами С2 и С3. Резисторы R4 и R5 с общим сопротивлением 10 МОм, установленные в источнике питания, надёжно ограничивают ток поляризатора до безопасного значения. Дифференциальное напряжение сигнала на НЭ может достигать 200 В, и это надо учитывать особенно при доводке АЧХ телефонов. В собранном же виде точки подпайки кабеля к излучателю изолированы от головы слушателя диэлектрической прижимной планкой и амбушюрами.
Несколько слов о самом кабеле. Хороший результат даёт применение плоского ленточного кабеля, когда между сигнальными проводами остаются неподключённые (свободные). Этим повышается электрическая прочность кабеля и снижается его ёмкость, которая входит в общую ёмкость нагрузки, что облегчает работу усилителя. Оптимальная длина кабеля - 1,5 м. В качестве разъёмного соединителя можно применить приборно-кабельную пару серии РМ (7-контактную) на рабочее напряжение 560 В. Но как показывает практика, в комнатных условиях успешно справляются со своей задачей и миниатюрные разъёмы серии РС (см. рис. 11) с рабочим напряжением 200 В.
Литература
5. Филатов К. Измерение электроакустических характеристик громкоговорителей. - Радио, 2005, № 6, с. 16-19.
6. Сравнительные тесты. Наушники. Альтернативный Hi-Fi. - "Стерео и Видео”, 2004, май, с. 78.
7. Титце У., Шенк К. Полупроводниковая схемотехника. - М.: Мир, 1982.
Автор: В. Бондаренко, г. Братск Иркутской обл.