Блоки питания с трансформаторами на частоту 50 Гц сегодня практически сдали свои позиции импульсным с высокой рабочей частотой, которые при той же выходной мощности имеют, как правило, меньшие габариты и массу, более высокий КПД. Основные сдерживающие факторы для самостоятельного изготовления импульсных блоков питания радиолюбителями - трудности с расчётом, изготовлением или приобретением готового импульсного трансформатора или ферритового магнитопровода для него. Но если для сборки маломощного импульсного блока питания использовать готовый трансформатор от компьютерного блока питания формфактора ATX, задача значительно упрощается.
У меня оказался в наличии неисправный компьютерный блок питания IW-ISP300J2-0 (ATX12V300WP4). В нём был заклинен вентилятор, пробит маломощный диод Шотки, а более половины всех установленных оксидных конденсаторов вздуты и потеряли ёмкость. Однако дежурное напряжение на выходе +5VSB было. Поэтому было принято решение, используя импульсный трансформатор источника дежурного напряжения и некоторые другие детали, изготовить другой импульсный источник питания с выходным напряжением 5 В при токе нагрузки до 2,5 А.
В блоке питания ATX узлы источника дежурного напряжения легко обособить. Он даёт напряжение 5 В и рассчитан на максимальный ток нагрузки 2 А и более. Правда, в старых блоках питания этого типа он может быть рассчитан на ток всего 0,5 А. При отсутствии на этикетке блока пояснительной надписи можно ориентироваться на то, что трансформатор источника дежурного напряжения с максимальным током нагрузки 0,5 А значительно меньше трансформатора источника на 2 А.
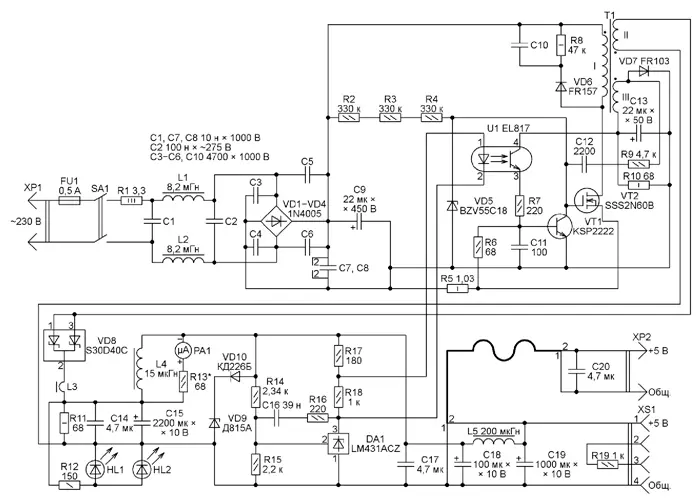
Схема самодельного импульсного блока питания с выходным напряжением 5...5,25 В при максимальном токе нагрузки 2,5 А изображена на рис. 1. Его генераторная часть построена на транзисторах VT1, VT2 и импульсном трансформаторе T1 по образу и подобию имевшейся в компьютерном блоке, из которого был извлечён трансформатор.

Рис. 1. Схема самодельного импульсного блока питания
Вторичные узлы исходного блока питания (после выпрямителя напряжения +5 В) было решено не повторять, а собрать по традиционной схеме с интегральным параллельным стабилизатором напряжения в качестве узла сравнения выходного напряжения с образцовым. Входной сетевой фильтр собран из имеющихся деталей с учётом свободного места для их монтажа.
Переменное напряжение сети 230 В через плавкую вставку FU1 и замкнутые контакты выключателя SA1 поступает на RLC фильтр R1C1L1L2C2, который не только защищает блок от помех из питающей сети, но и не даёт создаваемым самим импульсным блоком помехам проникнуть в сеть. Резистор R1 и дроссели L1, L2, кроме того, уменьшают бросок потребляемого тока при включении блока. После фильтра напряжение сети поступает на мостовой диодный выпрямитель VD1-VD4. Конденсатор C9 сглаживает пульсации выпрямленного напряжения.
На высоковольтном полевом транзисторе VT2 собран генераторный узел преобразователя напряжения. Резисторы R2-R4 предназначены для запуска генератора. Суммарная мощность этих резисторов увеличена, поскольку печатная плата блока питания, из которого они извлечены, под ними заметно потемнела в результате перегрева. По той же причине демпфирующий резистор R8 установлен большей мощности, а в качестве VD6 применён более мощный, чем в прототипе, диод.
Стабилитрон VD5 защищает полевой транзистор VT2 от превышения допустимого напряжения между затвором и истоком. На биполярном транзисторе VT1 собран узел защиты от перегрузки и стабилизации выходного напряжения. При увеличении тока истока транзистора VT2 до 0,6 А падение напряжения на резисторе R5 достигнет 0,6 В. Транзистор VT1 откроется. В результате напряжение между затвором и истоком полевого транзистора VT2 уменьшится. Это предотвратит дальнейшее увеличение тока в канале сток- исток полевого транзистора. По сравнению с прототипом сопротивление резистора R5 уменьшено с 1,3 до 1,03 Ом, резистора R6 увеличено с 20 до 68 Ом, ёмкость конденсатора C13 увеличена с 10 до 22 мкФ.
Напряжение с обмотки II трансформатора T1 поступает на выпрямительный диод Шотки VD8, размах напряжения на выводах которого около 26 В. Пульсации выпрямленного напряжения сглаживает конденсатор C15. Если по тем или иным причинам выходное напряжение блока питания стремится увеличиться, растёт напряжение на управляющем входе параллельного стабилизатора напряжения DA1. Ток, текущий через излучающий диод оптрона U1, увеличивается, его фототранзистор открывается. Открывшийся в результате транзистор VT1 уменьшает напряжение между затвором и истоком полевого транзистора VT2, что возвращает выходное напряжение выпрямителя к номинальному значению. Цепь из резистора R16 и конденсатора C16 предотвращает самовозбуждение стабилизатора.
Изготовленный источник питания оснащён стрелочным измерителем тока нагрузки PA1, что значительно повышает удобство пользования им, поскольку позволяет быстро оценить ток, потребляемый нагрузкой. Шунтом для микроамперметра PA1 служит омическое сопротивление обмотки дросселя L4. Светодиоды HL1 и HL2 подсвечивают шкалу микроамперметра.
На выходные разъёмы XP2 и XS1 напряжение поступает через фильтр L5C19. Стабилитрон VD9 с диодом VD10 предотвращают чрезмерное повышение выходного напряжения при неисправности цепей его стабилизации.
Рабочая частота преобразователя - около 60 кГц. При токе нагрузки 2,3 А размах пульсаций выпрямленного напряжения на конденсаторе C15 - около 100 мВ, на конденсаторе C18 - около 40 мВ и на выходе блока питания - около 24 мВ. Это очень неплохие показатели.
КПД блока питания при токе нагрузки 2,5 А - 71 %, 2 А - 80 %, 1 А - 74 %, 0,2 А - 38 %. Ток короткого замыкания выхода - около 5 А, потребляемая от сети мощность при этом - около 7 Вт. Без нагрузки блок потребляет от сети около 1 Вт. Измерения потребляемой мощности и КПД проводились при питании блока постоянным напряжением, равным амплитуде сетевого.
При длительной работе с максимальным током нагрузки температура внутри его корпуса достигала 40 оС при температуре окружающего воздуха 24 оС. Это значительно меньше, чем у многочисленных малогабаритных импульсных источников питания, входящих в комплекты различных бытовых электронных приборов. При токе нагрузки, равном половине заявленного максимального значения, они перегреваются на 35...55 оС.
Большинство деталей описываемого блока питания установлены на плате размерами 75x75 мм. Монтаж - двухсторонний навесной. В качестве корпуса применена пластмассовая распределительная коробка размерами 85x85x42 мм для наружной электропроводки. Блок в открытом корпусе показан на рис. 2, а его внешний вид - на рис. 3.

Рис. 2. Блок в открытом корпусе

Рис. 3. Внешний вид блока
При изготовлении блока следует обратить особое внимание на фазировку обмоток трансформатора T1, начало и конец ни одной из них не должны быть перепутаны. Применённый трансформатор 3PMT10053000 (от упомянутого выше компьютерного блока питания) имеет также предназначенную для выпрямителя напряжения -12 В обмотку, которая в данном случае не использована. Взамен него можно применить почти любой подобный трансформатор. Для ориентировки при подборе трансформатора привожу значения индуктивности обмоток использованного: I - 2,4 мГн, II - 17 мкГн, III - 55 мкГн.
В качестве PA1 применён микроамперметр M68501 (индикатор уровня от отечественного магнитофона). Учтите, что микроамперметры этого типа различных лет выпуска имеют очень большой разброс сопротивления измерительного механизма. Если установить нужный предел измерения подборкой резистора R13 не удаётся, нужно включить последовательно с дросселем L4 проволочный резистор небольшого сопротивления (ориентировочно 0,1 Ом).
При градуировке микроамперметра неожиданно выяснилось, что он очень чувствителен к статическому электричеству. Поднесённая пластмассовая линейка могла отклонить стрелку прибора до середины шкалы, где она могла остаться и после того, как линейка была убрана. Устранить это явление удалось удалением имевшейся плёночной шкалы. Вместо неё была приклеена липкая алюминиевая фольга, которой были оклеены и свободные участки корпуса. Экран из фольги следует соединить проводом с любым выводом микроамперметра. Можно попробовать обработать корпус микроамперметра антистатическим средством.
Напечатанную на принтере бумажную шкалу приклеивают на место удалённой. Образец шкалы изображён на рис. 4. Как видите, у этого микроамперметра она заметно нелинейна.

Рис. 4. Образец шкалы
Резистор R1 - импортный невозгораемый. Вместо такого резистора можно установить проволочный мощностью 1...2 Вт. Отечественные металлоплёночные и углеродные резисторы в качестве R1 не подходят. Остальные резисторы общего применения (С1-14, С2-14, С2-33, С1-4, МЛТ, РПМ). Резистор R19 для поверхностного монтажа припаян непосредственно к выводам розетки XS1.
Оксидные конденсаторы - импортные аналоги К50-68. Использование конденсаторов C15, C18, C19 с номинальным напряжением 10 В вместо часто применяемых в импульсных блоках питания оксидных конденсаторов на напряжение 6,3 В значительно повышает надёжность устройства. Плёночный конденсатор C2 ёмкостью 0,033...0,1 мкФ предназначен для работы на переменном напряжении 275 В. Остальные конденсаторы - импортные керамические. Конденсаторы C14, C17 припаяны между выводами соответствующих оксидных конденсаторов. Конденсатор C20 установлен внутри штекера ХР2.
Мощная сборка диодов Шотки S30D40C взята из неисправного компьютерного блока питания. В рассматриваемом устройстве она может работать без теплоотвода. Заменить её можно на MBR3045PT, MBR4045PT, MBR3045WT. MBR4045WT При максимальном токе нагрузки корпус этой сборки нагревается до 60 оС - это самый горячий элемент в устройстве. Вместо диодной сборки можно применить два обычных диода в корпусе DO-201AD, например, MBR350, SR360, 1N5822, соединив их параллельно. К ним со стороны выводов катодов нужно прикрепить дополнительный медный теплоотвод, показанный на рис. 5.

Рис. 5. Дополнительный медный теплоотвод
Вместо диодов 1N4005 подойдут 1 N4006, 1 N4007, UF4007, 1N4937, FR107, КД247Г, КД209Б. Диод FR157 можно заменить на FR207, FM207, FR307, PR3007. Один из перечисленных диодов подойдёт и вместо КД226Б. Заменой диода FR103 может служить любой из UF4003, UF4004, 1N4935GP RG2D, EGP20C, КД247Б. Вместо стабилитрона BZV55C18 подойдут 1N4746A, TZMC-18.
Светодиоды HL1, HL2 - белого цвета свечения из узла подсветки ЖКИ сотового телефонного аппарата. Их приклеивают к микроамперметру цианакрилатным клеем. Транзистор KSP2222 можно заменить любым из PN2222, 2N2222, KN2222, SS9013, SS9014, 2SC815, BC547 или серии КТ645 с учётом различий в назначении выводов.
Полевой транзистор SSS2N60B извлечён из неисправного блока питания и установлен на ребристый алюминиевый теплоотвод с площадью охлаждающей поверхности 20 см2, причём все выводы транзистора должны быть электрически изолированы от теплоотвода, при работе блока питания с максимальным током нагрузки этот транзистор нагревается всего до 40 оС. Вместо транзистора SSS2N60B можно применить SSS7N60B, SSS6N60A, SSP10N60B, P5NK60ZF, IRFBIC40, FQPF10N60C.
Оптрон EL817 можно заменить другим четырёхвыводным (SFH617A-2, LTV817, PC817, PS817S, PS2501-1, PC814, PC120, PC123). Вместо микросхемы LM431ACZ подойдёт любая функционально аналогичная в корпусе ТО-92 (TL431, AZ431, AN1431T).
Все дроссели - промышленного изготовления, причём магнитопроводы дросселей L1, L2, L4 - H-образные ферритовые. Сопротивление обмотки дросселя L4 - 0,042 Ом. Чем крупнее этот дроссель по размеру, тем меньше будет нагреваться его обмотка, тем точнее будет измерять ток нагрузки микроамперметр PA1. Дроссель L5 намотан на кольцевом магнитопроводе, чем меньше сопротивление его обмотки и чем больше её индуктивность, тем лучше. Дроссель L3 - надетая на вывод общего катода диодной сборки VD8 ферритовая трубка длиной 5 мм.
Штекер XP2 соединён с конденсатором C19 сдвоенным многожильным проводом 2x2,5 мм2 длиной 120 см. Розетка XS1 USB-AF закреплена в отверстии корпуса устройства клеем.
Первое включение изготовленного устройства в сеть переменного тока производят без нагрузки через лампу накаливания мощностью 40...60 Вт на 235 В, установленную вместо плавкой вставки FU1. Предварительные испытания под нагрузкой выполняют, заменив FU1 лампой накаливания мощностью 250...300 Вт. Нити ламп накаливания при нормальной работе блока питания не должны светиться. Безошибочно изготовленное из исправных деталей устройство начинает работать сразу.
При необходимости подборкой резистора R13 можно установить показания амперметра. Подбирая резистор R14, устанавливают выходное напряжение блока питания равным 5...5,25 В. Повышенное напряжение компенсирует его падение на проводах, соединяющих блок с нагрузкой.
Изготовленный источник питания можно эксплуатировать совместно с доработанным USB-концентратором [1], к которому можно будет подключить до четырёх внешних жёстких дисков типоразмера 2,5 дюйма, работающих одновременно. Мощности будет достаточно и для питания, например, таких устройств, как [2].
Литература
1. Бутов А. Доработка USB-концентратора. - Радио, 2013, № 11, с. 12.
2. БутовА. Преобразователь напряжения 5/9 В для питания радиоприёмников. - Радио, 2013, № 12, с. 24, 25.
Автор: А. Бутов, с. Курба Ярославской обл.