Модули EVO-II СМ с коллекторными приводными моторами
Внешний вид одного из вариантов модуля EVO-II, предназначенного для работы в СМ с коллекторным приводным мотором и его внешние соединения показаны на рис. 1.

Рис. 1. ЭМ EVO-II и его внешние соединения
ЭМ имеет в своем составе следующие основные элементы и узлы:
Разновидности рассматриваемого ЭМ во многом схожи между собой. Они различаются лишь набором реле, маломощных симисторов, а также некоторыми элементами и внешними соединителями ЭМ (схемы датчика проводимости, элементов управления сушкой и др.). Что же касается МК, ЭСППЗУ и источника питания, то их компоновка и функциональное назначение во всех подобных типах ЭМ имеют минимальные различия.
Рассмотрим состав и работу основных узлов ЭМ по принципиальным схемам.
Описание основных узлов ЭМ EVO-II
Источник питания
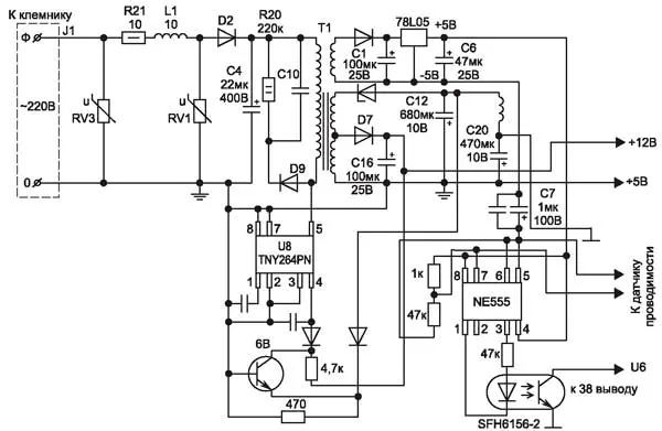
ИП ЭМ формирует напряжения +12 В (нестабилизированное) и +5 В (стабилизированное), которые используются для питания элементов и узлов контроллера. На рис. 2 приведена принципиальная схема ИП без элементов схемы датчика проводимости, а на рис. 3 - с элементами этой схемы.
Примечание.На плате ЭМ указана позиционная маркировка не всех электронных компонентов. Эти элементы также могут быть не обозначены на электрических принципиальных схемах.
Что же касается ИП с датчиком проводимости, то он отличается от первого варианта дополнительным каналом питания 5В, а также наличием управляемого генератора на основе универсального таймера NE555. В зависимости от состояния датчика проводимости указанный генератор формирует импульсы с изменяемой частотой, которые через оптрон типа SF46156-2 поступают на выв. 38 микроконтроллера U6.

Рис. 2. Принципиальная электрическая схема. Источник питания, вариант 1 (без элементов схемы датчика проводимости)

Рис. 3. Принципиальная электрическая схема. Источник питания, вариант 2 (с элементами схемы датчика проводимости)

Рис. 4. Принципиальная электрическая схема. Цепь датчика температуры, управляющие цепи ТЭНа, клапанов залива воды

Рис. 5. Принципиальная электрическая схема. Цепи управления клапанами сушки
Элементы управления исполнительными устройствами СМ
На плате ЭМ расположены следующие элементы управления исполнительными устройствами СМ:

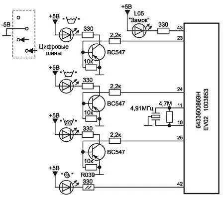
Рис. 6. Принципиальная электрическая схема. Цепи управления УБЛ и помпой

Рис. 7. Принципиальная электрическая схема. Цепи тахогенератора и датчика проводимости, управляющие цепи приводного мотора (без среднего вывода на обмотке статора)

Рис. 8. Принципиальная электрическая схема. Цепи тахогенератора и датчика проводимости, управляющие цепи приводного мотора (со средним выводом на обмотке статора)

Рис. 9. Принципиальная электрическая схема. Цепи управления ТЭН (сушки и нагрева воды), вентилятора сушки

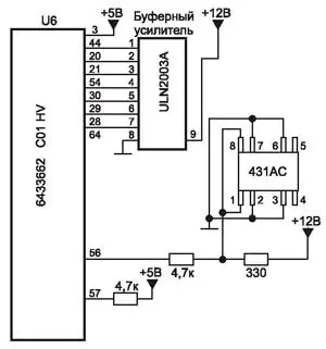
Рис. 10. Принципиальная электрическая схема. Буферный усилитель ULN2003A, микросхема источника опорного напряжения
Элементы контроля и измерительных цепей
На плату ЭМ поступают следующие сигналы контроля:

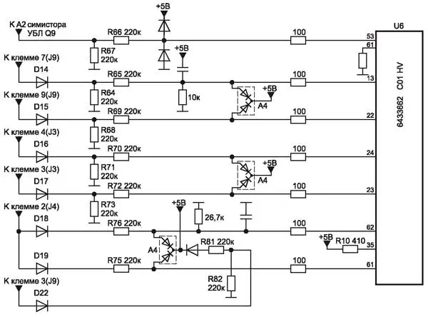
Рис. 11. Принципиальная электрическая схема. Элементы цепей контроля
Микроконтроллер
В рассматриваемом ЭМ используется МК HD6433662C01H с версией прошивки 2.3. Эта микросхема выполнена в корпусе QFP-64A.
В составе МК входят следующие основные элементы:
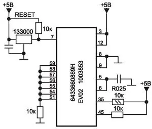
Для обеспечения работоспособности микроконтроллера к нему подключены элементы схемы начального сброса RESET (выв. 7 U6 - см. рис. 12), внешний кварцевый резонатор 4,91 МГц (выв. 10, 11 U6 - см. рис. 6) и источник опорного напряжения на микросхеме типа 431AC (выв. 56 U6 - см. рис. 10).

Рис. 12. Принципиальная электрическая схема. МК, сервисный разъем, ЭСППЗУ
Обозначение и назначение выводов микроконтроллера HD6433662C01H приведено в табл. 1.
Таблица 1. Назначение выводов МК HD6433662C01H
Номер вывода | Обозначение | Назначение | Назначение в ЭМ |
1, 2 | NC | Не используются | - |
3 | AVCC | Питание +5 В аналоговой части схемы | - |
4 | X2 | Вход для подключения внешнего кварцевого резонатора 32768 кГц | Не используются |
5 | X1 | Выход для подключения внешнего кварцевого резонатора 32768 кГц | Соединены с общим проводом через блокировочный конденсатор |
6 | VCL | Вход переключения питания | |
7 | RES | Вход начального сброса | - |
8 | TEST | Тестовый вход | Не используется, соединен с общим проводом |
9 | VSS | Общий провод | - |
10 | OSC2 | Выход для подключения внешнего кварцевого резонатора | Подключен внешний кварцевый резонатор 4,91 МГц |
11 | OSC1 | Вход для подключения внешнего кварцевого резонатора | |
12 | VCC | Питание +5 В | - |
13 | P50/WKP0 | Вход/выход разряда 0 универсального порта Р5 или вход прерывания (0) | Вход контроля подачи питания на приводной мотор (в данном случае контролируется целостность реле реверса и в целом цепь питания мотора), сигнал контроля снимается с конт. 7 соединителя J9 |
14 | P51/WKP1 | Вход/выход разряда 1 универсального порта Р5 или вход прерывания (1) | Не используется |
15-18 | NC | Не используются | - |
19 | P52/WKP2 | Вход/выход разряда 2 универсального порта Р5 или вход прерывания (2) | Выход управления реле К4 ТЭН сушки |
20 | P53/WKP3 | Вход/выход разряда 3 универсального порта Р5 или вход прерывания (3) | Выход управления симистором Q14 ТЭНа сушки. Сигнал поступает через ключ в составе сборки ULN2003 (выв. 2 и 15) |
21 | P54/WKP4 | Вход/выход разряда 4 универсального порта Р5 или вход прерывания (4) | Выход управления реле помпы К1. Сигнал поступает через ключ в составе сборки ULN2003 (выв. 3 и 14). |
22 | P55/WKP5/ADTRG | Вход/выход разряда 5 универсального порта Р5, вход прерывания (5) или вход АЦП | Вход контроля работы помпы. Этот сигнал поступает с конт. 9 соединителя J9 |
23 | P10/TMOW | Вход/выход разряда 0 универсального порта Р1 или выход таймера А | Вход контроля контактной группы II-го уровня воды датчика уровня (подключен к конт. 3 соединителя J3) |
Номер вывода | Обозначение | Назначение | Назначение в ЭМ |
24 | P11 | Вход/выход разряда 1 универсального порта R1 | Вход контроля контактной группы I-го уровня датчика уровня (подключен к конт. 4 соединителя J3) |
25 | Р12 | Вход/выход разряда 2 универсального порта R1 | Выход управления реле К6 вентилятора сушки |
26 | Р56/SDA | Вход/выход разряда 6 универсального порта R5, шина данных интерфейса I2C | Соединен с шиной SDA ЭМ (выв. 5 ЭСППЗУ U3, конт. 1 сервисного разъема J7) |
27 | R57/SCL | Вход/выход разряда 7 универсального порта R5, шина синхронизации интерфейса I2C | Соединен с шиной SCL ЭМ (выв.6 ЭСППЗУ U3, конт. 2 сервисного разъема J7) |
28 | Р74/TMRIV | Вход/выход разряда 4 универсального порта R7, вход начального сброса таймера V | Выход управления реле реверса К3 и приводного мотора. Сигнал поступает через ключ в составе сборки ULN2003 (выв. 7, 10) |
29 | Р75/TMCIV | Вход/выход разряда 5 универсального порта R7, вход таймера V | Выход управления реле реверса К7 и приводного мотора. Сигнал поступает через ключ в составе сборки ULN2003 (выв. 6, 11) |
30 | Р76/TMOV | Вход/выход разряда 6 универсального порта R7, выход таймера V | Выход управления симистором Q1 приводного мотора. Сигнал поступает через транзисторный ключ в составе сборки ULN2003 (выв. 5 и 12) |
31-34 | NC | Не используются | - |
35 | NMI | Вход немаскируемого прерывания | Не используется, соединен через резистор с шиной питания 5 В |
36 | r80/ftci | Вход/выход разряда 0 универсального порта R8, выход таймера W | Выход управления симистором Q11 клапана залива воды |
37 | Р81/FTIOA | Входы/выходы разряда 1 универсального порта R8 и таймера W | Вход сигнала с тахогенератора |
38 | Р82/FTIOB | Входы/выходы разряда 2 универсального порта R8 и таймера W | Вход сигнала с датчика проводимости |
39 | Р83/FTIOC | Входы/выходы разряда 3 универсального порта R8 и таймера W | Выход управления симистором Q13 клапана залива воды |
40 | Р84/FTIOD | Входы/выходы разряда 4 универсального порта R8 и таймера W | Выход управления симистором Q12 клапана залива воды |
41 | P85 | Входы/выходы разряда 5 универсального порта R8 | Выход управления симистором Q10 клапана сушки |
42 | Р86 | Входы/выходы разряда 6 универсального порта R8 | Выход управления симистором Q9 УБЛ |
43 | Р87 | Входы/выходы разряда 7 универсального порта R8 | Не используется |
44 | R20/SCK3 | Входы/выходы разряда 0 универсального порта R2, линия синхронизации шины SPI | Выход управления реле коммутации обмоток статора приводного мотора К5 (для моторов, имеющих средний вывод обмотки статора). Сигнал поступает через ключ (выв. 1 и 16) в составе сборки ULN2003 |
45 | Р21/RXD | Входы/выходы разряда 1 универсального порта R2, вход данных шины SPI | Не используется |
46 | Р22/TXD | Входы/выходы разряда 2 универсального порта R2, выход данных шины SPI | Не используется |
47-50 | NC | Не используются | - |
51 | R14/IRQ0 | Входы/выходы разряда 4 универсального порта R1, вход прерывания 0 | 1. Вход цепи контроля закрытия дверцы люка. Сигнал с контактной группы УБЛ поступает с конт. 2 соединителя J4 одновременно на выв. 51 и 62 U6. 2. Сигнал контроля симистора Q1 приводного мотора поступает с конт. 3 соединителя J9 |
52 | R15/IRQ1 | Входы/выходы разряда 5 универсального порта R1, вход прерывания 1 | Не используется |
53 | R16/IRQ2 | Входы/выходы разряда 6 универсального порта R1, вход прерывания 2 | Вход контроля симистора Q9 УБЛ |
54 | R17/IRQ3/ TRGV | Входы/выходы разряда 7 универсального порта R1, вход прерывания 3 или вход триггера таймера V | Выход управления реле ТЭНа К2. Сигнал поступает через ключ в составе сборки ULN2003 (выв. 4 и 13) |
55 | PB4/AN4 | Вход разряда 4 порта RB, вход 4 АЦП | Сигнал TEST сервисного разъема J7 (конт. 5) |
56 | PB5/AN5 | Вход разряда 5 порта RB, вход 5 АЦП | Вход опорного напряжения |
57 | PB6/AN6 | Вход разряда 6 порта RB, вход 6 АЦП | Соединен через резистор 4,7 кОм с шиной 5В |
58 | PB7/AN7 | Вход разряда 7 порта RB, вход 7 АЦП | Соединен с общим проводом |
59 | PB3/AN3 | Вход разряда 3 порта RB, вход 3 АЦП | Вход сигнала с датчика температуры |
60 | PB2/AN2 | Вход разряда 2 порта RB, вход 2 АЦП | Не используется |
61 | PB1/AN1 | Вход разряда 1 порта RB, вход 1 АЦП | Соединен через резистор с общим проводом |
62 | PB0/AN0 | Вход разряда 0 порта RB, вход 0 АЦП | 1. Вход цепи контроля закрытия дверцы люка. Сигнал с контактной группы УБЛ поступает с конт. 2 соединителя J4 одновременно на выв. 51 и 62 U6. 2. Сигнал контроля симистора Q1 приводного мотора поступает с конт. 3 соединителя J9 |
63, 64 | NC | Не используются | - |
Следует отметить, что в зависимости от программного обеспечения МК его выводы могут иметь различное назначение (в таблице приведено полное наименование выводов). Если обратить внимание на принципиальные схемы ЭМ, можно заметить, многие выводы МК не используются. Объясняется тем, что не все функции МК востребованы применительно к конкретной конфигурации ЭМ.
Программное обеспечение в ПЗУ МК однократно записывается в заводских условиях и поэтому в дальнейшем изменяться не может.
ЭМ имеют соединители, на которые выведены сигналы последовательного интерфейса I2C. Соединитель J7 используется в качестве сервисного (рис. 12), к нему подключают диагностический ключ (а через него можно подключить ПК, с помощью которого можно тестировать СМ и "прошивать" ЭСП-ПЗУ).
Ко второму соединителю J11 подключается плата управления и индикации.
МК через последовательный интерфейс обменивается данными с микросхемой ЭСППЗУ 24С64 объемом 64 кбит. Она используется для хранения конфигурационных данных на конкретный тип СМ, а также статистическая информация. Что же касается содержимого ПЗУ в составе МК - то в нем содержится начальный загрузчик, основная управляющая программа, сервисный монитор и др.
Узлы управления и индикации
В комплекте СМ кроме ЭМ имеются платы управления и индикации. Они соединяются с ЭМ специальным шлейфом (2 линии - питание 5 В, и 2 линии - последовательная шина обмена данными). Рассмотрим две разновидности подобных плат (с дисплеем и без него).
Внешний вид плат управления и индикации приведен на рис. 13 (с дисплеем) и 14 (без дисплея).

Рис. 13. Внешний вид платы управления и индикации с дисплеем

Рис. 14. Внешний вид платы управления и индикации без дисплея
Плата управления и индикации с дисплеем
Фрагменты принципиальной схемы платы управления и индикации приведены на рис. 15-17.
Примечание.МК, входящие в состав плат управления и индикации на принципиальных схемах не имеют позиционных обозначений, (чтобы не было путаницы с МК U6, установленного на ЭМ).

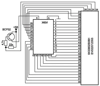
Рис. 15. Принципиальная электрическая схема. ЖК индикатор и МК

Рис. 16. Принципиальная электрическая схема. Управляющие кнопки и их соединения, кварцевый резонатор, МК, буферная микросхема

Рис. 17. Принципиальная электрическая схема. Шина обмена с ЭМ, МК, схема начального сброса, буферная микросхема
Эта плата имеет в своем составе следующие элементы:
Плата управления и индикации без дисплея
Фрагменты принципиальной схемы платы управления и индикации приведены на рис. 18-20.

Рис. 18. Принципиальная электрическая схема. МК, схема начального сброса

Рис. 19. Принципиальная электрическая схема. Функциональные индикаторы

Рис. 20. Принципиальная электрическая схема. Шина обмена с ЭМ, МК, функциональные индикаторы и кнопки
Эта плата имеет в своем составе следующие элементы:
Коды маркировки SMD-компонентов в составе ЭМ
Показанные на принципиальных схемах полупроводниковые SMD-компоненты не имеют позиционного обозначения (об этом мы отмечали выше) - только корпусную маркировку. В табл. 2 приведено соответствие кодов маркировки некоторых полупроводниковых SMD-компонентов в составе ЭМ и их типам.
Таблица 2. Коды маркировки и основные характеристики SMD-компонентов в составе ЭМ
Код маркировки | Тип элемента | Основные параметры |
5B | Биполярный транзистор ВС807 | p-n-p, Uкэ = 45 В, Iк = 500 мА |
6B | Биполярный транзистор ВС817 | n-p-n, Uкэ = 45 В, Iк = 500 мА |
1GW | Биполярный транзистор ВС847 | n-p-n, Uкэ = 45 В, Iк = 200 мА |
A4 | Сборка из двух универсальных диодов BAV70 (соединены катодами) | Uобр = 70 В, Iпр = 200 мА |
Характерные неисправности ЭМ и их устранение
Прежде чем принимать решение по ремонту платы ЭМ, следует убедиться, что возникший дефект не вызван неисправностью других элементов СМ: датчиков, моторов, клапанов и других узлов. Довольно часто неисправности СМ возникают по причине плохих контактов в соединителях как самого ЭМ, так и его внешних элементов, а также в случае попадания на него влаги. Определить работоспособность элементов СМ можно разными способами: их отдельной проверкой (например, на клапан залива воды напрямую подают сетевое напряжение 220 В), а также с помощью диагностического ключа или индикацией кодов ошибок на передней панели машины. Универсальных рецептов ремонта ЭМ не существует - в большинстве своем специалисты полагаются на собственный опыт и базовые знания, основанные понимании работы отдельных узлов и цепей в составе конкретного ЭМ, а также сервисных приложений, предусмотренных производителем СМ (коды ошибок, тестовые режимы).
Рассмотрим характерные дефекты ЭМ и способы их устранения.
СМ не включается
При признаках подобной неисправности в первую очередь проверяют работоспособность ИП (см. принципиальные схемы на рис. 2 и 3).
Если он неисправен, определяют причину выхода ИП из строя (например, вследствие повышенного напряжения в сети, попадания влаги на плату ЭМ или короткого замыкания в нагрузках). Это необходимо сделать для того, чтобы после ремонта ИП повторно не вышел из строя. Приводить методику ремонта рассматриваемых ИП не имеет смысла в силу их простоты.
Если ИП исправен, необходимо проверить работоспособность управляющих элементов панели управления и ЭМ - кнопку включения СМ, работоспособность МК (хотя бы на наличие генерации кварцевого резонатора и работоспособности схемы начального сброса), проконтролировать наличие обмена информации на последовательной шине.
Необходимо помнить - работоспособность ЭМ можно в большинстве случаев восстановить, если исправен МК (хотя в последнее время появились в продаже "тиражированные" МК). Подавляющее большинство остальных элементов ЭМ можно приобрести отдельно. Также отметим, что отказы ЭМ могут быть вызваны неконтактами в переходных металлизированных отверстиях его платы - поиск подобных дефектов часто бывает затруднителен и требует много времени.
Проще всего в подобной ситуации методом замены плат определиться, какой узел вышел из строя (ЭМ или плата индикации). Дальнейшие поиски неисправного компонента продолжают на основании логики работы МК, элементов ЭМ и всей СМ в целом.
СМ не выполняет различные программы, в некоторых случаях наблюдаются "плавающие" дефекты. Возможны варианты, когда отображаются коды ошибок, но связанные с ними элементы при проверке оказываются исправными
Методом визуального осмотра платы ЭМ проверяют ее на наличие обгоревших элементов, окислов и подгораний на соединителях платы, а также следов попадания воды.
Проверяют на ЭМ элементы или цепи, связанные возникшим дефектом (например, при возникновении ошибки F02 проверяют цепь тахогенератора, или - при ошибке F01 проверяют симистор Q1, цепь его контроля и приводной мотор).
Подобные дефекты также могут быть вызваны вследствие возникновения ошибок в самой ЭСППЗУ - эту микросхему нужно перезаписать или заменить.
При работе СМ происходят отказы силовых исполнительных компонентов - как в составе ЭМ, так и внешних элементов
Подробно описывать все подобные компоненты и их цепи не имеет смысла - достаточно обратиться к описанию (см. выше). Важно помнить одно - например, симисторы (клапанов залива воды, УБЛ и др.) беспричинно выходят из строя редко. Поэтому в любом подобном случае необходимо определить причину выхода из строя узла или компонента, а уже затем заменить управляющие (симисторы, реле) и исполнительные компоненты (помпа, клапан залива воды и др.). Часто в подобных случаях приходится менять управляющие и исполнительные элементы вместе.
Необходимо отметить, что если после указанных замен дефект не был устранен, нужно проверить компоненты в соответствующих управляющих цепях. Часто в подобных случаях "ограничиваются" заменой сборки ключей ULN2003. Но если уж вышел из строя соответствующий порт МК - необходима замена этой микросхемы (например, с "донорского" ЭМ) или всего модуля целиком.
При работе СМ нарушается логика выполнения программ. Проверка внешних компонентов ЭМ не выявила неисправности
В подобном случае чаще всего бывает необходимо перезаписать микросхему ЭСППЗУ или заменить ее на аналогичную, с "рабочей" прошивкой.
Источник: Ремонт и сервис