Из-за малых размеров портативных цифровых устройств (таких, как планшетные компьютеры, ноутбуки, портативные ЖК-телевизоры, навигаторы и т. п.) качество звучания встроенной в них акустики оставляет желать лучшего. Для громкого и достаточно хорошего звучания в стационарных условиях к ним обычно подключают внешние усилители мощности ЗЧ (УМЗЧ) с акустическими системами (АС), активные АС (с встроенными УМЗЧ). Последние часто могут питаться только от сети 230 В. Чтобы в случае отключения или отсутствия электроэнергии не довольствоваться звучанием встроенных в мультимедийные аппараты "пищалок", можно воспользоваться описываемой далее активной двухполосной АС с комбинированным питанием.
Схема предлагаемой АС показана на рис. 1. По сравнению с конструкциями [1, 2] она более функциональна, может работать как от имеющегося в ней сетевого блока питания, так и от встроенного литиевого аккумулятора G1. Его подзарядка происходит автоматически при включении устройства в сеть. Кроме того, АС оснащена USB-розеткой XS2, к которой можно подключить для питания и подзарядки аккумуляторов различные "карманные" мультимедийные звуковоспроизводящие аппараты, при этом, в отличие от [1], питание внешних устройств и работа встроенного в АС УМЗЧ возможны одновременно.

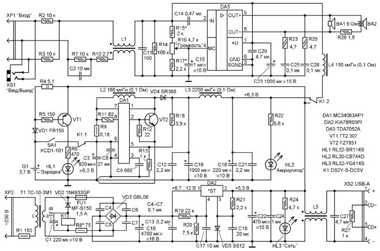
Рис. 1. Схема АС
Входной сигнал поступает на вилку XP1, проходит через сумматор R2R3, RLC-фильтр L1C11R14, разделительный конденсатор C14 и далее на вход микросхемы TDA7052A (DA3), представляющей собой мостовой усилитель мощности ЗЧ с однополярным питанием и электронной регулировкой громкости. Микросхема может работать при напряжении питания 4,5...18 В, её максимальная выходная мощность - 1,1 Вт, максимальная рассеиваемая мощность - 1,25 Вт. Громкость регулируют переменным резистором R16. Демпфирующие цепи R23C25, R25C26 и резистор R26 предотвращают возможное самовозбуждение микросхемы на ультразвуковых частотах. К выходу усилителя подключены динамическая головка BA1 и рупорный пьезокерамический звукоизлучатель BA2, предназначенный для воспроизведения верхних звуковых частот. При напряжении питания 6,3 В максимальная амплитуда сигнала на головке BA1 - около 6,5 В.
Питается УМЗЧ напряжением 5,3 или 6,3 В через LC-фильтр L4C23C20. Включённая в разрыв общего провода УМЗЧ цепь C2R7R10 предотвращает повреждение устройства, к которому подключён вход усилителя, если оно получает питание от розетки XS2 и при этом его минусовый провод питания не является общим проводом гнезда для подключения головных телефонов или внешнего УМЗЧ. К гнезду XS1 можно подключить головные стереотелефоны или другой УМЗЧ.
В устройстве применён стандартный литий-ионный аккумулятор ёмкостью 2700 мА·ч от мобильного телефонного аппарата. Поскольку номинальное напряжение таких аккумуляторов обычно всего 3,7 В, то чтобы получить большую выходную мощность, УМЗЧ подключается к аккумулятору через повышающий преобразователь напряжения, собранный на микросхеме MC34063AP1 (DA1). Напряжение аккумулятора G1 поступает на его вход через замкнутые контакты выключателя SA1 и контакты K1.1 реле K1. Выходное напряжение преобразователя - около 6,3 В - задано резисторами R18, R13. На транзисторе VT2, имеющем небольшое напряжение насыщения, собран внешний электронный ключ. Максимальный ток нагрузки, подключаемой к выходу преобразователя напряжения, может достигать 0,5 А при напряжении на входе DA1 не менее 3,3 В. О питании УМЗЧ от встроенного аккумулятора сигнализирует светодиод HL2 синего цвета свечения.
При напряжении аккумулятора 3,3 В (почти разряженный аккумулятор) КПД преобразователя составляет 63 %, а при 4,2 В (полностью заряженный аккумулятор) - около 74 %. Время непрерывной работы АС от аккумулятора при средней громкости (выходная мощность около 0,2 Вт) - примерно 15 ч.
Напряжение сети 230 В поступает на первичную обмотку понижающего трансформатора T1 через защитный резистор R1. С вторичной обмотки переменное напряжениеоколо 10 В через полимерный самовосстанавливающийся предохранитель FU1 поступает на выпрямительный мост VD3. Конденсатор C10 сглаживает пульсации выпрямленного напряжения.
На интегральной микросхеме KIA78R05PI (DA2) собран линейный стабилизатор напряжения. Отличительная особенность микросхем серии KIA78RxxPI - работоспособность при напряжении между входом и выходом всего 0,5 В при токе нагрузки 1 А (обычным стабилизаторам, например, серий 7805, КР142ЕН5, требуется, чтобы напряжение на входе было больше на 2...3 В, чем на выходе). Диод Шотки VD5 повышает выходное напряжение стабилизатора примерно на 0,3 В.
При включении устройства в сеть начинает светить зелёный светодиод HL3, срабатывает реле K1, и его контакты K1.1 отключают аккумулятор G1 от преобразователя напряжения, а K1.2 переключают цепь питания УМЗЧ с выхода преобразователя на выход линейного стабилизатора на микросхеме DA2. Поскольку выходное напряжение последнего на 1 В меньше, чем импульсного повышающего преобразователя, громкость звучания АС при переходе на сетевое питание автоматически понижается. Так сделано потому, что работа этой АС от сети не основная её функция - при наличии сети обычно имеется возможность подключения звуковоспроизводящих устройств к стационарным УМЗЧ.
Аккумулятор G1 заряжается от линейного стабилизатора через токоограничивающий резистор R4 и диод VD1. При достижении на выводах аккумулятора напряжения около 4,25 В встроенный контроллер отключает его от зарядной цепи, германиевый транзистор VT1 закрывается, красный светодиод HL1 гаснет.
Большинство деталей АС смонтированы на трёх монтажных платах из стеклотекстолита, монтаж - двухсторонний навесной. Размеры платы УМЗЧ (рис. 2) - 60x55, повышающего преобразователя напряжения (рис. 3) - 70x68, а линейного источника питания (рис. 4) - 80x55 мм. Модульная конструкция узлов устройства значительно облегчает сборку, компоновку и последующую модернизацию АС.

Рис. 2. Плата УМЗЧ

Рис. 3. Плата повышающего преобразователя напряжения

Рис. 4. Линейный источник питания
В устройстве применимы любые малогабаритные постоянные резисторы, исключение - резистор R1, желательно, чтобы он был невозгораемым или разрывным. Переменный резистор R16 - СП3-4, СП3-33-32. Чтобы предотвратить повреждение микросхемы DA3 электростатическим электричеством, металлический экран и валик этого резистора необходимо соединить с общим проводом. Конденсатор C2 - неполярный оксидный или керамический, С14, С25, С26 - малогабаритные плёночные. Остальные неполярные конденсаторы - керамические К10-17, К10-50 или аналоги, в том числе и предназначенные для поверхностного монтажа. Конденсаторы C8 и С20 необходимо припаять как можно ближе к выводам соответствующих микросхем, а C27 - непосредственно к контактам USB-розеткиXS2. Остальные конденсаторы - оксидные К50-68, К53-19 или аналоги.
Диод 1N4933GP (VD2) заменим любым кремниевым с прямым током не менее рабочего реле K1 и обратным напряжением не менее 30 В, диодный мост GBL06 (VD3) - любым другим из D2SB, RC201 -RC207, RS201 - RS207, BR305-BR310. Вместо диода Шотки SS12 подойдут, например, SS14, 1N5817, 1 N5818, SB120, SB130, вместо SR360 (VD4) - SR504-SR506, SR306, SR360, 1N5822. Светодиоды - любые общего применения непрерывного свечения без встроенных резисторов. Возможная замена импортного германиевого транзистора ГТ2 307 (VT1) - отечественный из серий МП25, МП26, МП39-МП42, транзистора FZT851 (VT2) - KZT851. Транзистор VT2 установлен на теплоотвод с площадью охлаждающей поверхности 4 см2. К теплоотводу его прикрепляют, предварительно опустив фланец с помощью пинцета в расплавленный припой. При отсутствии таких транзисторов можно применить 2SC3746-2SC3748.
Микросхема MC34063AP1 (DA1) заменима на MC34063AP, MC33063AP1, KA34063A IP33063N и т. п., однако для удобства монтажа желательно применить микросхему в корпусе DIP-8. Вместо микросхемы KIAT8R05PI (DA2) подойдёт любая из серии 78R05 в четырёхвыводном корпусе TO-220, например KA78R05. Она установлена на дюралюминиевый теплоотвод с площадью охлаждающей поверхности (одной стороны) 60 см2. К корпусу микросхемы TDA7052A (DA3) приклеен дюралюминиевый П-образный теплоотвод с площадью охлаждающей поверхности 2,5 см2. Возможная замена микросхемы - TDA7052B, другие микросхемы этой серии не подходят.
Каждый из дросселей L1, L5 - несколько витков сложенного вдвое многожильного монтажного провода, намотанного на кольцевой магнитопровод диаметром 7...20 мм из пермаллоя или низкочастотного феррита (подойдут также магнитопроводы от трансформаторов ЭПРА компактных люминесцентных ламп). Дроссели L2-L4- промышленного изготовления с H-образными ферритовыми магнитопроводами (чем меньше сопротивление их обмоток, тем лучше). Индуктивность первого из них - 100...400 мкГн, остальных - чем больше, тем лучше.
Понижающий трансформатор Т1 - доработанный ТС-10-3М1 (от его вторичной обмотки отмотаны 75 витков) или ТП-114-2. Для самодельного трансформатора подойдёт Ш-образный магнито-провод с площадью центрального керна 4,3...4,5 см2. Первичная обмотка должна содержать 2670 витков обмоточного провода диаметром 0,13...0,15 мм, вторичная - 105 витков провода диаметром 0,62 мм. Пластины магнитопровода собирают вперекрышку.
Реле K1 - DS2Y-S-DC5V (Matsushita) с двумя группами переключающих контактов (максимальная коммутируемая мощность - 60 Вт). Сопротивление обмотки реле - около 150 Ом, номинальные напряжение и ток - соответственно 5 В и 40 мА. Выключатель питания SA1 - KCD1-101 или KCD-2011, MRC-101-6A. Динамическая головка BA1 - E1-77-030 от старого кинескопного телевизора, подойдёт любая подходящая по габаритам широкополосная мощностью от 0,5 Вт со звуковой катушкой сопротивлением 8 Ом. Пьезокерамическая головка - неизвестной модели, также от кинескопного телевизора. Полимерный само-восстанавливающийся предохранитель MF-S150 заменим на MF-R160, LP30-160. Литий-ионный аккумулятор со встроенным контроллером - от мобильного телефонного аппарата (чем больше его ёмкость, тем лучше). Допустимо параллельное соединение нескольких аккумуляторов. Не соединяйте такие аккумуляторы последовательно.
Корпус устройства размерами 103x98x125 мм склеен из полистирола. Передняя стенка в месте установки головки BA1 перфорирована отверстиями диаметром 1 мм, в задней стенке просверлено 225 вентиляционных отверстий диаметром 3 мм. Головка BA2 установлена снаружи корпуса. Вид на компоновку узлов показан на рис. 5, внешний вид АС - на рис. 6.

Рис. 5. Вид на компоновку узлов

Рис. 6. Внешний вид АС
Гасящий резистор R8 в цепи обмотки реле K1 подбирают таким образом, чтобы его контакты надёжно переключались при включении устройства в сеть. Подбором резисторов R15, R17 устанавливают желаемый интервал уровней громкости, регулируемой переменным резистором R16 при питании конструкции от сети. Если головка BA1 не способна воспроизводить высшие звуковые частоты, фазировка подключения головки BA2 может быть любой.
Литература
1. Бутов А. Малогабаритная активная АС - USB зарядное устройство. - Радио, 2014, № 6, с. 14, 15.
2. Бутов А. Доработка компьютерной АС SP-P110. - Радио, 2015, №8, с. 48, 49.
Автор: А. Бутов, с. Курба Ярославской обл.