Для передачи телевизионных сигналов по коаксиальному кабелю от спутникового ресивера к телевизору, находящемуся в другом доме на расстоянии 11 м, я решил использовать ДМВ-модулятор от неисправного видеомагнитофона. Оказалось, что найденный модулятор собран на микросхеме TA1243CF, содержащей встроенный синтезатор несущей частоты телевизионного сигнала, которую нужно задавать в цифровом виде по интерфейсу I2C.
По этой причине потребовался микроконтроллер, который в начале работы модулятора отправит ему по интерфейсу I2C пять управляющих байтов. Первые три из них в моём случае имеют фиксированные значения:
0xCA - адрес микросхемы TA1243CF на шине I2C;
0xF8 - первый байт команды (C1); 0x7F - второй байт команды (С2).
В справочных данных микросхемы TA1243CF (URL: http://www.digchip. com/datasheets/download_datasheet. php?id=948 544&part-number = TA1243CF (30.03.16)) указано назначение всех разрядов байтов С1 и С2, и при необходимости, откорректировав их значения, можно изменить мощность генерируемого сигнала, соотношение уровней несущих изображения и звука и некоторые другие параметры.
Остальные два байта (PD1 и PD2) содержат код синтезируемой несущей частоты изображения согласно таблице. В ней N1 (младший) - N10 (старший) - двоичные разряды числа N=F-0,25, где F - частота, МГц; TSG - разряд, единичное значение которого включает генерацию телевизионного тест-сигнала в виде вертикальных полос. Для передачи двух программ я использовал частоты стандартных телевизионных каналов: канала 36 - 591,25 МГц (PD1=0x24, PD2=0xF4) и канала 50 - 807,25 МГц (PD1=0x32, PD2=0x74).
Эти байты я для удобства расположил в EEPROM микроконтроллера. По адресу 0 - байт PD1, по адресу 1 - PD2 канала 36 (591,25 МГц). По адресам 2 и 3 - соответственно PD1 и PD2 канала 50 (807,25 МГц).
Рассчитав число N и поместив его в EEPROM по указанным адресам, можно установить с шагом 1 МГц любую желаемую частоту в интервале от 471,25 МГцдо 855,25 МГц, смещённую на 250 кГц относительно целого значения.
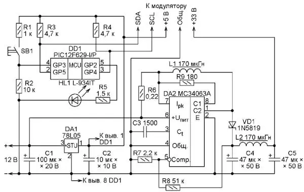
Схема загрузчика управляющих байтов в микросхему модулятора TA1243CF приведена на рис. 1. Один из двух каналов выбирают, подавая на устройство питание при нажатой кнопке SB1. Её следует удерживать нажатой ещё около 2 с после включения питания. Каждая такая операция выбирает поочерёдно один из двух каналов. Если включать питание, не нажав на кнопку, модулятор будет работать на ранее выбранном канале.

Рис. 1. Схема загрузчика управляющих байтов в микросхему модулятора TA1243CF
О завершении передачи пяти байтов светодиод HL1 сигнализирует чередой вспышек. Затем микроконтроллер DD1 "засыпает" и остаётся в этом состоянии до выключения питания.
Устройство питают постоянным напряжением 12 В. Но в нём имеется повышающий преобразователь напряжения на микросхеме DA2 (MC34063), выходное напряжение которого +33 В необходимо для варикапов модулятора. Напряжение +5 В, полученное от интегрального стабилизатора DA1 (78L05), питает микроконтроллер и блок модулятора.
Все элементы, включая извлечённый из видеомагнитофона блок модулятора, я расположил на монтажной плате подходящих размеров (рис. 2).

Рис. 2. Элементы на монтажной плате
Программу микроконтроллера можно скачать здесь.
Автор: А. Усков, г. Мурманск