В радиолюбительской литературе было опубликовано много описаний устройств управления шаговыми двигателями, я решил предложить ещё одно, имеющее ряд отличий и достоинств. Предлагаемый контроллер биполярного шагового двигателя построен из небольшого числа легкодоступных дешёвых деталей, имеет маленький потребляемый ток и может быть адаптирован для применения в различных устройствах.
Применение двухполярного питания выходных электронных ключей дало возможность вдвое уменьшить их число и получить режим остановки двигателя, в котором через его обмотки не течёт ток. Управляющая программа обеспечивает фиксированную длительность рабочих импульсов при любой частоте шагов, что избавило ключевые транзисторы от излишнего нагрева. Использование для управления ключами оптронов даёт развязку по питанию, возможность независимого питания узла управления и ключей, коммутирующих обмотки двигателя.
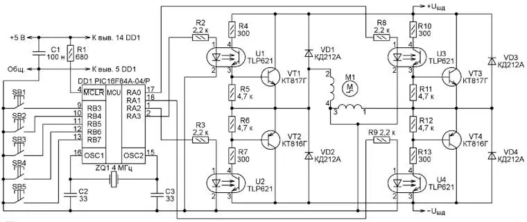
Схема контроллера изображена на рис. 1. Узел управления построен на микроконтроллере DD1 (PIC16F84A-04/P). Назначение кнопок управления следующее: SB1 - вращение по часовой стрелке; SB2 - вращение против часовой стрелки; SB3 - увеличение частоты шагов; SB4 - уменьшение частоты шагов; SB5 - стоп. Значения напряжения питания шагового двигателя +Uшд и -Uшд зависят от его типа, но не должны по абсолютному значению превышать 27 В - половины допустимого для фототранзисторов применённых оптронов напряжения коллектор-эмиттер.

Рис. 1. Схема контроллера
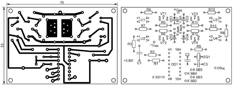
Чертёж печатной платы устройства и размещение деталей на ней показаны на рис. 2. Для микроконтроллера на плате устанавливают панель, в которую его вставляют уже запрограммированным.

Рис. 2. Чертёж печатной платы контроллера и размещение деталей на ней
Исходный текст программы микроконтроллера содержит все необходимые комментарии, и при необходимости её можно изменять, например, ввести полушаговый режим управления двигателем или, используя свободные порты микроконтроллера, добавить конечные выключатели для ограничения сектора вращения, или задавать нужное число шагов. Стоит отметить, что необходимая очерёдность открывания транзисторов VT1-VT4 реализована в программе с учётом трассировки печатной платы.
Правильно собранное устройство не требует налаживания. В нём в качестве VT1-VT4 можно использовать любые комплементарные пары транзисторов средней мощности, например, серий КТ814 и КТ815, КТ816 и КТ817, КТ972 и КТ973 или аналогичные импортные. Подходящие транзисторные оптроны можно найти в любом импульсном блоке питания, где их широко используют.
Файл печатной платы в формате Sprint Layout 6.0 и программа микроконтроллера можно скачать здесь.
Автор: Н. Каменев, г. Москва