Как известно, угарный газ (оксид углерода, CO) очень токсичен и ядовит. Превышение его допустимой концентрации в воздухе может привести к смерти человека, находящегося в загазованном помещении. Этот газ не имеет ни запаха, ни цвета, что делает его особенно опасным, затрудняя своевременное обнаружение без специальных приборов, в которых обычно используют полупроводниковые или электрохимические датчики.
Полупроводниковые датчики оксида углерода значительно дешевле электрохимических, но их применяют, как правило, лишь для сигнализации о наличии угарного газа в воздухе, но не для точного измерения его концентрации, для чего необходимо использовать электрохимические датчики.
Если описывать работу электрохимического датчика предельно просто, можно сказать, что при его работе детектируемый газ проникает в зону, где на электроде происходит окислительно-восстановительная реакция, что и приводит к появлению сигнала. Электрохимический датчик газа состоит из двух или трёх электродов для электрохимической каталитической реакции, погружённых в электролит. Напряжение на рабочем электроде датчика прямо пропорционально концентрации газа, которую можно узнать, измеряя это напряжение.
Описание анализатора концентрации оксида углерода с использованием двухэлектродного электрохимического датчика было опубликовано в [1]. В нём использован датчикTGS5042 - относительно недорогой, но имеющий низкую чувствительность, что не позволяет измерять малые концентрации CO с высокой точностью. А измеритель концентрации угарного газа, согласно нормативным документам, должен определять именно малые значения его концентрации, начиная с единиц миллиграмм на кубический метр (в России концентрацию загрязняющих веществ в воздухе принято измерять именно в таких единицах, для оксида углерода 1 мг/м3 = 0,86 ppm).
Документы [2, 3] требуют, чтобы концентрация оксида углерода в открытом воздухе не превышала 3 мг/м3 (среднесуточная) и 5 мг/м3 (пиковая). В воздухе закрытого помещения концентрация не должна превышать 20 мг/м3 в течение всего рабочего дня, 50 мг/м3 - в течение часа, 100 мг/м3 - в течение 30 мин или 200 мг/м3 в течение 15 мин. В таблице приведены значения чувствительности и максимальной измеряемой концентрации оксида углерода для некоторых двух- и трёхэлектродных электрохимических датчиков.
Таблица
Датчик | Число электродов | Чувствительность, нА/ррm | Макс. измеряемая концентрация, ppm |
TGS 5042 | 2 | 1,2...2,4 | 10000 |
TGS 5342 | 2 | 0,7...1,4 | 10000 |
ECO-Sure (2е) | 2 | 30...60 | 1000 |
CO/SF- 2E | 2 | 80...120 | 500 |
2ФС-90Л | 3 | 100 | 500 |
МФС -95 | 3 | 200 | 100 |
SureCell-CO (Н) | 3 | 90...130 | 500 |
Среди двухэлектродных датчиков, представленных в этой таблице, наиболее высокую чувствительность имеет датчик CO/SF-2E [4]. Схема измерителя уровня концентрации угарного газа с таким датчиком изображена на рис. 1.

Рис. 1. Схема измерителя уровня концентрации угарного газа
По сравнению с измерителем, описанным в [1], изменена лишь элементная база. В качестве DA1 использована микросхема TSZ122IDT [5], состоящая из двух прецизионных ОУ, что позволяет измерять концентрацию угарного газа с более высокой точностью. Типовое значение входного напряжения смещения этих ОУ - 1 мкВ, а входного тока - 50 пА. ОУ DA1.1 преобразует выходной ток датчика в напряжение (Uвых=IдR4). Сопротивление резистора R4 выбрано таким, чтобы получить коэффициент преобразования 10 мВ на 1 мг/м3. Индикатором служит встраиваемый цифровой вольтметр SM3D-DV2 (PV1) с пределом измерения 1999 мВ, что позволяет измерять концентрацию угарного газа до 199,9 мг/м3 с дискретностью 0,1 мг/м3.
ОУ DA1.2 и транзистор VT2 образуют компаратор напряжения. Его порог срабатывания, заданный резисторами R5 и R6, равен 200 мВ, что соответствует концентрации угарного газа 20 мг/м3. Резистор R7 обеспечивает небольшой гистерезис в характеристике переключения компаратора, предотвращая дребезг его выходного напряжения в момент срабатывания. Сработавший компаратор включает пьезоизлучатель звука HA1 (со встроенным генератором), подающий звуковой сигнал тревоги. Через оптрон U1 сигнал тревоги поступает в устройство управления элементами системы вентиляции помещения - фрамужными открывателями окон и вытяжными вентиляторами.
Чтобы предотвратить поляризацию датчика B1, необходимо при выключенном питании держать его электроды соединёнными между собой. Для этого предназначен p-канальный полевой транзистор VT1, открытый в отсутствие питания, но закрывающийся при подаче на его затвор напряжения +5 В относительно истока.
Разброс чувствительности датчиков CO/SF-2E достигает ±20 %. Поэтому необходима калибровка изготовленного прибора по показаниям образцового измерителя концентрации оксида углерода, желательно поверенного в одной из многих лабораторий по техническому обслуживанию систем контроля загазованности. В процессе калибровки чувствительность прибора регулируют подборкой сопротивления резистора R4. Порог срабатывания компаратора достаточно установить с точностью ±5 %.
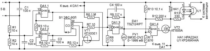
Трёхэлектродные датчики по сравнению с двухэлектродными обладают более высокими техническими характеристиками, что увеличивает точность измерений. Но схема включения такого датчика сложнее. Если использовать трёхэлектродный электрохимический датчик 2ФС-90Л [6] российского производства, измеритель концентрации оксида углерода можно собрать по схеме, изображённой на рис. 2.

Рис. 2. Схема измерителя концентрации оксида углерода
Этот датчик имеет три электрода: W - измерительный или рабочий электрод, С - электрод сравнения, R - вспомогательный электрод. Для питания трёхэлектродного датчика обычно используют специальный узел - потен-циостат, который должен с высокой точностью обеспечить нулевое смещение потенциала измерительного электрода относительно электрода сравнения. Как правило, потенциостат для трёхэлектродного датчика собирают по стандартной схеме, которую можно найти в руководствах по применению датчиков, издаваемых их изготовителями [7-10].
В измерителе использована микросхема TSZ124IPT, содержащая четыре таких же ОУ, каквTSZ122lDT Транзистор VT1 служит для предотвращения поляризации датчика. Резистивный делитель напряжения R1R2 и ОУ DA1.1 создают искусственную "землю", потенциал которой равен половине напряжения питания устройства. ОУ DA1.2 и DA1.3 - элементы потенциостата. Резистор R9 задаёт коэффициент преобразования тока электрода W-датчика в напряжение. Как и в предыдущем случае, если R9=117кОм, концентрации угарного газа 1 мг/м3 соответствует напряжение 10 мВ на выходе потенциостата.
Изготовитель датчика 2ФС-90Л гарантирует его чувствительность 100 нА/ppm с отклонением не более 10 %. Если такая точность измерений достаточна, можно обойтись без калибровки прибора, хотя его поверка по показаниям образцового измерителя не помешает.
Чтобы измерять концентрацию угарного газа в ppm (миллионных долях), в обоих вариантах измерителя достаточно уменьшить сопротивление резистора, задающего коэффициент преобразования тока датчика в напряжение, до 100 кОм (исходя из соотношения 1 мг/м3 = 0,86 ppm). При необходимости можно предусмотреть две шкалы измерения, введя в прибор двухпозиционный переключатель резисторов.
Для питания обоих приборов можно использовать источник бесперебойного питания, собранный по схеме, изображённой на рис. 3. Он работает как от сети ~230 В, так и от гальванического элемента напряжением 1,5 В. Это позволяет пользоваться измерителем не только в стационарных, но и в полевых условиях.

Рис. 3. Схема источника бесперебойного питания
Преобразователь переменного напряжения в постоянное U1 (это может быть обычный сетевой адаптер), будучи подключённым к сети, формирует на выходе постоянное напряжение 5 В. Транзистор VT1 и диод Шотки VD1 образуют автоматический переключатель питания с батарейного на сетевое и обратно. Когда преобразователь U1 работает и напряжение на его выходе выше напряжения гальванического элемента G1, полевой транзистор VT1 закрыт, потому что напряжение между его затвором и истоком имеет закрывающую для p-канального транзистора полярность. Напряжение 5 В поступает далее через открытый диод VD1. При отключении преобразователя U1 от сети напряжение на затворе транзистора VT1 становится нулевым относительно общего провода. После зарядки конденсатора C2 через внутренний диод полевого транзистора до напряжения, превышающего пороговое напряжение транзистора VT1, его канал сток-исток откроется. С этого момента ток нагрузки элемента G1 потечёт через чрезвычайно малое сопротивление открытого канала.
Далее напряжение 5 В для питания измерителя формирует повышающий преобразователь напряжения DA1 (HT7750A). О наличии напряжения на его выходе сигнализирует светодиод HL1.
В блоке питания следует установить дроссель L1 с низким сопротивлением постоянному току и высокой добротностью. Он должен быть рассчитан на ток до 2 А, иметь магнитопровод в виде ферритового стержня и быть намотан медным проводом диаметром не менее 0,5 мм. Оксидные конденсаторы C1 - C3 - танталовые, конденсатор C4 - керамический.
Вместо ОУ серии TSZ12x в измерителях концентрации угарного газа можно использовать другие прецизионные ОУ с возможно меньшим напряжением смещения нуля и малым входным током. Резисторы R4-R6 (см. рис. 1) и R1-R5, R9-R11 (см. рис. 2) должны иметь отклонение от номинала не более 1 %.
Примечание: Для надёжной работы автоматического переключателя питания затвор транзистора VT1 нужно соединить с общим проводом (минусом элемента G1) резистором сопротивлением 10...100 кОм. Пороговое напряжение затвор-исток транзистора КП507А может лежать в пределах 0,8...2 В. Если у применённого экземпляра транзистора оно по абсолютному значению больше, чем напряжение элемента G1, то при работе от последнего канал транзистора не откроется и напряжение будет поступать на нагрузку только через встроенный защитный диод транзистора. Падение напряжения на этом диоде (около 0,6 В) значительно ухудшит КПД преобразователя. В такой ситуации лучше заменить транзистор диодом Шотки, аналогичным VD1, подключив его анодом к плюсу G1, а катодом к точке соединения конденсатора C2, катода диода VD1 и дросселя L1.
Литература
1. Корнев А. Анализатор концентрации угарного газа. - Радио, 2014, № 5, с. 36, 37.
2. Предельно допустимые концентрации (ПДК) загрязняющих веществ в атмосферном воздухе населённых мест. Гигиенические нормативы ГН 2.1.6.1338-03 (утв. Главным государственным санитарным врачом РФ 25 июня 2003 г.). - URL: http://ohranatruda.ru/ ot_ biblio/normative/data_normativ/42/4-2030/index/php (30.11.16).
3. Предельно допустимые концентрации (ПДК) вредных веществ в воздухе рабочей зоны. Гигиенические нормативы ГН 2.2.5. 1313-03 (утв. Главным государственным санитарным врачом РФ 27 апреля 2003 г.). - URL: http://www.norm-load.ru/SNiP/Data1 / 42/42033/index.htm (30.11.16).
4. MEMBRAPOR Electrochemical gas sensors. Specification sheet for CO sensor type CO/SF-2E-S. - URL: http://www.membrapor.ch/ sheet/CO-SF-2E-S.pdf (30.11.16).
5. TSZ121, TSZ122, TSZ124 Very high accuracy (5 pV) zero drift micropower 5 V operational amplifiers. - URL: http://www.mouser.com/ ds/2/389/tsz1 21 -957398.pdf (30.11.16).
6. Электрохимические ячейки 2ФС-90Л. - URL: http://www.deltainfo.ru/content/ elektrokhimicheskie-yacheiki-2fs-90l (30.11.16).
7. Electrochemical Sensors Application Note 2 Design of Electronics for Electrochemical Gas Sensors. - URL: http://www.sgxsensortech. com/content/uploads/2014/08/AN2-Design-of-Electronics-for-Electrochemical-Cells.pdf (30.11.16).
8. Application Note MEM1 Electrochemical Gas Sensor. - URL: http://www.membrapor. ch/sheet/Application_Note_MEM1.pdf (30.11.16).
9. Circuit Note CN-0357. - URL: http:// www.analog. com/m edia/en/reference-design-documentation/reference-designs/CN0357.pdf (30.11.16).
10. AN4348 Application note. Signal conditioning for electrochemical sensors. - URL: http://www.st.com/content/ccc/resource/technical/document/application_note/b7-/3a/2b/63/6c/10/46/27/DM00093722.pdf (30.11.16).
Автор: А. Корнев, г. Одесса, Украина