RadioRadar - Радиоэлектроника, даташиты, схемы

https://www.radioradar.net/articles/audio_video/nxp_semiconductor_channel_selectors_digital_tvs_consoles.html

Полупроводниковые селекторы каналов компании NXP для цифровых телевизоров и приставок

Основное отличие кремниевых (полупроводниковых) тюнеров - отсутствие металлического корпуса и значительное сокращение числа дискретных компонентов. Кремниевые тюнеры состоят из микросхем в малогабаритных корпусах и небольшого числа внешних элементов.

Существуют два варианта кремниевых тюнеров:

- с двойным преобразованием частоты входных сигналов и основной селекцией фильтрами на поверхностных акустических волнах (ПАВ);

- с одним преобразованием и синхронным гетеродином.

Селекторы каналов, выполненные по второму варианту, называют также приемниками с системой ZIF (Zero IF) или LIF (Low IF) - приемники с нулевой ПЧ или низкой ПЧ. Торговая марка Silicon Tuner принадлежит компании NXP B.V.

 

Кремниевый тюнер для цифрового наземного и кабельного телевидения TDA18212HN

Микросхема разработана для приема цифрового наземного и кабельного телевидения и выпускается в двух исполнениях: TDA18212HN/M - master, TDA18212HN/S - slave (Data Sheet 2010 г.). Основное назначение комплекта - работа в цифровых телевизорах и приставках с двумя тюнерами. Микросхема в исполнении М подключается к антенне, а в исполнении S - к мастер-микросхеме. Микросхемы поддерживают практически все цифровые стандарты, в том числе DVB-T2 и построены по схеме с низкой ПЧ (Low IF - LIF). Микросхемы выполнены в 40-выводных корпусах HVQFN40 (версия SOT618-1) размерами 6x6x0,85 мм. Приведем основные особенности и преимущества микросхем:

- основная селекция на ПЧ, внешние ПАВ фильтры не требуются;

- прием всех мировых цифровых стандартов наземного и кабельного ТВ, включая А74;

- полностью интегрированные генераторы (гетеродины);

- не требуют подстройки (контуров);

- одно напряжение питания 3,3 В;

- малая потребляемая мощность;

- управление усилением в широком диапазоне;

- буферный каскад на выходе кварцевого генератора (16 МГц)
для систем с единой тактовой частотой;

- управление через интерфейс I2C, совместимость с микропроцессорами с напряжением питания 3,3 В;

- функция ведомого тюнера (в приложениях с двумя тюнерами);

- легкость программирования;

- время настройки на сигнал 5 мс;

- выбор центральной частоты ПЧ (LIF) в пределах 3...5 МГц;

- переключаемые полосы пропускания 1,7/6/7/8/10 МГц;

- обходной выход LT (Loop-Through);

- соответствие требованиям директивы RoHS.

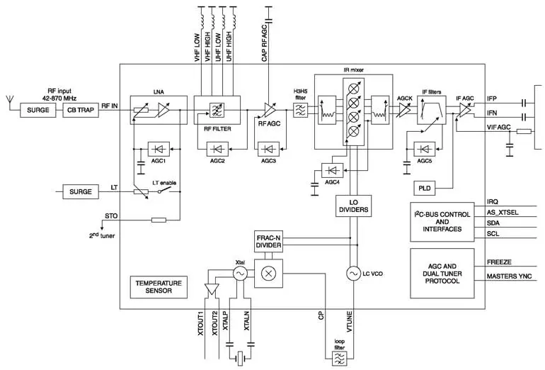
Анализ функционирования селектора каналов будем проводить, ориентируясь на структуру микросхемы TDA18212HN/M, приведенную на рис. 1. ТВ сигнал от антенны в диапазоне 42...870 МГц проходит на вход микросхемы RFIN через устройство защиты от перенапряжений (SURGE) и заградительный фильтр (CB TRAP). Далее входные сигналы поступают на малошумящий широкополосный усилитель (LNA) со схемой АРУ (AGC1). Выход STO предназначен для подключения второго тюнера. Полосовые фильтры блока перестраиваются в следующих полосах пропускания: 42...174 МГц (VHF LOW, в России каналы 1-5, СК1-СК8); 174...470 МГц (VHF HIGH, каналы 6-12, СК11-СК40); 470...582 МГц (UHF LOW, 21-34 каналы), 582...870 МГц (UHF HIGH, 35-70 каналы).

Структура микросхемы TDA18212HN/M

Рис. 1. Структура микросхемы TDA18212HN/M

 

С выхода блока фильтров отселектированный ТВ сигнал поступает на УВЧ (RF AGC) с АРУ (AGC3), затем через полосовой фильтр с большой полосой пропускания (H3H5 Filter) поступает на блок смесителей (RF mixer). Преобразование частоты осуществляется по схеме LIF с низкой ПЧ и синхронным гетеродином. Все четыре преобразователя блока охвачены схемой АРУ (AGC4). С выхода блока смесителей сигналы ПЧ поступают на предварительный УПЧ со ступенчатой АРУ (AGCK), а с его выхода - на прецизионный полосовой фильтр ПЧ (IF filter) с регулируемым усилением (AGC5) и частотами среза (средняя частота фильтра может находиться в пределах 3...5 МГц). На выходе фильтра установлен видеоусилитель с АРУ (IF AGC) с противофазными выходами IFP, IFN для подачи на канальный демодулятор.

Для качественной работы системы ZIF (LIF) необходим высокостабильный гетеродин, настроенный на частоту принимаемого ТВ канала. В рассматриваемой микросхеме сетку частот формирует синтезатор частоты с системой ФАПЧ, состоящий из высокостабильного кварцевого генератора (Xtal), генератора, управляемого напряжением (LC VCO), делителей частоты с программируемыми коэффициентами деления (FRAC-N DIVIDER, LO DIVIDER) и смесителя системы ФАПЧ, формирующего сигнал ошибки. В цепи обратной связи схемы ФАПЧ установлена пропорционально-интегрирующая цепь (loop filter).

В состав микросхемы также входят: схема управления и интерфейс I2C, контроллер схем АРУ и алгоритма работы в режиме двух тюнеров, детектор уровня выходной мощности (PLD - Power Level Detector) и датчик температуры.

Структура микросхемы TDA18212HN/S отличается от схемы, приведенной на рис.1, только отсутствием проходного выхода LT и выхода STO. Приведем основные параметры микросхем:

- подавление соседнего канала (image rejection): 63 дБ;

- фактор шума: 5 дБ (при максимальном Ку);

- фазовый джиттер (Phase jitter): 0,4° (в диапазоне ДМВ);

- точка компрессии по уровню входного сигнала (ICP1dB - Input Compression Point): не менее 124 дБмкВ (при минимальном усилении), при таком уровне входного сигнала сквозная амплитудная характеристика селектора каналов отклоняется от линейной на 1 дБ;

- потребляемая мощность: 920 мВт.

 

Кремниевый тюнер для цифрового наземного и кабельного телевидения TDA18219HN

Эта ИМС (Data Sheet 2011 г.) выпускалась в корпусе HVQFN40, структура микросхемы незначительно отличается от схемы, приведенной на рис. 1 - у нее нет выхода STO, фильтра H3H5 filter схемы управления двумя тюнерами. Тюнер поддерживает большинство цифровых стандартов, в том числе DVB-T, DVB-T2, ISDB-T, DTMB, DVB-C. Типовая схема включения тюнера приведена на рис. 2, приведем назначение основных функциональных выводов микросхемы.

Типовая схема включения тюнера TDA18219HN

Рис. 2. Типовая схема включения тюнера TDA18219HN

 

Таблица. Назначение основных функциональных выводов микросхемы TDA18219HN

Номер вывода

Обозначение

Назначение

1

Vcc rf

Напряжение питания ВЧ узлов

2

RFIN

Несимметричный ВЧ вход

3

LT

Обходной выход (loop-through output) - выход МШУ

6

AS_XTSEL

Линия адреса шины I2C

11

SCL

Тактовая линия шины I2C

12

SD

Линия данных шины I2C

14, 15

XTALP, XTALN

Входы кварцевого генератора

16

Vcc synth

Напряжение питания синтезатора частоты

19

VTUNE

Вход управления ГУН

21, 22

XTOUT1, XTOUT2

Выходы буфера кварцевого генератора

24, 25

IFN, IFP

Отрицательный и положительный выходы тюнера

27

Vcc if

Напряжение питания узлов ПЧ

28

VIFAGC

Вход управления усилением тракта ПЧ

30

IRQ

Выход сигнала прерывания запроса

31, 37

VHF SUPPLY UHF SUPPLY

Напряжение питания контуров МВ/ДМВ диапазонов

32

VHF LOW

Вход для подключения катушки фильтра VHF LOW

34

VHF HIGH

Вход для подключения катушки фильтра VHF HIGH

36

UHF LOW

Вход для подключения катушки фильтра UHF LOW

38

UHF HIGH

Вход для подключения катушки фильтра UHF HIGH

Понижающее преобразование ТВ сигнала, принимаемого на канале N, производится таким образом, чтобы значительно подавить сигналы в соседних N+1, N-1 каналах (частота гетеродина устанавливается вблизи верхних границ ТВ каналов). Для реализации этой задачи в тракте ПЧ используется комплексный фильтр (Complex filter), параметры которого жестко нормируются (задается параметр αimage - image rejection - подавление соседнего канала), и фильтр ПЧ, параметры которого зависят от заданной полосы пропускания. Фильтры ПЧ состоит из ФНЧ, ФВЧ и режекторного фильтра (Notch filter), включаемого для дополнительного подавления несущих звука канала N-1 (для соседних аналоговых каналов). На рис. 3 приведена АЧХ комплексного фильтра, на рис. 4 - АЧХ ФНЧ при различных полосах пропускания, на рис. 5 - АЧХ ФВЧ при различных частотах среза, на рис. 6 - АЧХ всего тракта ПЧ при различных полосах пропускания с включенными режекторными фильтрами.

АЧХ комплексного фильтра

Рис. 3. АЧХ комплексного фильтра

 

АЧХ ФНЧ при различных полосах пропускания

Рис. 4. АЧХ ФНЧ при различных полосах пропускания

 

АЧХ ФВЧ при различных частотах срез

Рис. 5. АЧХ ФВЧ при различных частотах срез

 

АЧХ всего тракта ПЧ при различных полосах пропускания с включенными режекторными фильтрами

Рис. 6. АЧХ всего тракта ПЧ при различных полосах пропускания с включенными режекторными фильтрами

 

В состав микросхемы входят несколько схем АРУ (см. рис. 1), в процессе работы постоянно контролируются коэффициенты передачи ВЧ и ПЧ трактов. Ступенчатые схемы АРУ охватывают МШУ, блок ВЧ фильтров, смеситель и ФНЧ ПЧ, таким образом, чтобы оптимизировать отношение "сигнал/шум" на выходах микросхемы. Контроль уровня сигнала во всех регулируемых узлах осуществляют встроенные детекторы уровня сигнала. Результатом работы системы регулировки уровня является поддержание размаха выходного сигнала равным полному динамическому диапазону последующего АЦП (Full ADC dynamic range).

Формирование сигнала гетеродина в микросхеме обеспечивает синтезатор частоты типа Fractional-N, основной особенностью которого является применение делителей частоты с дробным коэффициентом деления (Fractional divider). Частота генератора, управляемого напряжением (LC VCO), находится в районе 7 ГГц, частота образцового кварцевого генератора 16 МГц. Сигналы каждого генератора поступают на делители частоты, коэффициенты деления которых устанавливаются в соответствии с заданной частотой настройки тюнера. Выходные сигналы делителей частоты подаются на смеситель (фазовый детектор) системы ФАПЧ, на выходе которого формируется сигнал ошибки, поддерживающий заданную частоту настройки тюнера.

Блок ВЧ фильтров, примененный в микросхеме, не требует предварительной настройки.

При каждом включении производится калибровка фильтров для устранения влияния параметров внешних элементов блока (катушек индуктивности) и внутренних компонентов фильтров. Заданная центральная частота настройки фильтров устанавливается по командам шины I2C.

Для индикации уровня принимаемого сигнала, например при ориентации антенн, используется детектор уровня мощности PLD (Power Level Detector), съем данных с которого осуществляется по шине I2C, диапазон измеряемых входных уровней 40...110 дБмкВ. Основные параметры микросхемы мало отличаются от соответствующих параметров TDA18212HN (потребляемая мощность снижена до 790 мВт).

 

Кремниевый тюнер для цифрового наземного и кабельного телевидения TDA18272HN

TDA18272HN (Data Sheet 2010 г) - микросхема выпускается в двух исполнениях для применения в телевизорах и телевизионных приставках с двумя тюнерами, TDA18272HN/M (мастер, подключается к антенне) и TDA18272HN/S (подключается к мастер-тюнеру).

В отличие от комплекта TDA18212HN рассматриваемые микросхемы предназначены для приема сигналов всех цифровых и аналоговых стандартов наземного и кабельного телевидения, в том числе DVB-T2. Структура микросхем отличается от схемы, приведенной на рис. 1 только отсутствием проходного выхода LT. Микросхема выполнена в том же корпусе HVQFN40. Особенности и основные параметры микросхем практически такие же, как и у TDA18212HN.

Рассматриваемые микросхемы применяются не только в телевизорах и приставках, но и для других целей, например, фирма Ettus Research (Mounting View, Калифорния, США) выпускает ВЧ "дочернюю плату" (Daughter boards) TVRX2, ее внешний вид показан на рис. 7. Устройство представляет собой двухканальный приемник для диапазона 50...860 МГц, по рекомендациям фирмы плата может быть использована для записи радио или ТВ сигналов (Signal collection), приема аналоговых и цифровых сигналов различных систем связи в нестандартных для обычных приемников диапазонох (Whitespace radios), в том числе в диапазоне ISM (используется в промышленном, научном, медицинском оборудовании), для независимого приема двух ТВ сигналов.

Внешний вид платы TVRX2

Рис. 7. Внешний вид платы TVRX2

 

Рис. 8. Принципиальная электрическая схема платы TVRX2

 

Принципиальная электрическая схема платы TVRX2 приведена на рис. 8. Кроме двух микросхем TDA18272HN в состав платы входят следующие узлы:

- ПЛИС U80 типа ХС2С32А семейства CoolRunner-II фирмы XILINX;

- ЭСППЗУ U1 типа 24LC024/SN фирмы Microchip;

- стабилизатор на напряжения 1,8 B U3 типа MIC5247-X фирмы MICREL (Uвх=2,6...6 В, Iвых огр=160...300 мА, нестабильность не более 2.4%);

- LDO-стабилизатор напряжения 3,3 В U2 типа LT1085CM фирмы Linear Technology.

 

Гибридный кремниевый тюнер TDA18273HN

Гибридный кремниевый тюнер TDA18273HN (Data Sheet 2011 г.) предназначен для приема аналоговых и цифровых сигналов практически всех существующих стандартов наземного и кабельного ТВ, в том числе DVB-T2 и DVB-C2. Отличительной чертой тюнера является существенно улучшенная защита от электромагнитных помех, в том числе от излучений сотовых телефонов и беспроводных компьютерных систем. Требования к электромагнитной совместимости устройств в последнее время постоянно увеличиваются, поскольку все большее число телевизоров требует интеграцию WLAN-модулей, а в компьютерах, ноутбуках и различных мобильных устройствах соседство излучающих узлов является весьма распространенным.

Структура микросхемы, выполненной все в том же корпусе HVQFN40, незначительно отличается от схемы, приведенной на рис. 1 (нет выводов LT, STO). Основные параметры этой ИМС близки к параметрам TDA18219HN (меньше фактор шума - 4 дБ), на рис. 9 показан внешний вид блока селектора каналов на основе микросхемы TDA18273HN.

Внешний вид блока селектора каналов на основе микросхемы TDA18273HN

Рис. 9. Внешний вид блока селектора каналов на основе микросхемы TDA18273HN

 

Ключевым преимуществом стандарта DVB-T2 является увеличение пропускной способности на 30-50% по сравнению с DVB-T.

Это дает, например, возможность вещания в формате высокой четкости в частотном диапазоне одного аналогового канала (8 МГц), либо передачу значительно большего числа каналов стандартной четкости. В обоих стандартах используется OFDM-модуляция (ортогональное частотное мультиплексирование) с большим числом поднесущих, однако в DVB-T2 к режимам QPSK, 16QAM, 64QAM добавлен режим 256QAM.

В области устранения ошибок в DVB-T2 используется то же самое кодирование, что было использовано в спутниковом стандарте DVB-S2 - LDPC (Low Density Parity Check - код с малой плотностью проверок на четность) кодирование, объединенное с ВСН (Bose-Chaudhuri-Hocquengham - БЧХ) кодированием. Это обеспечивает высокие эксплуатационные показатели при приеме сигналов с высоким уровнем помех и шумов, в результате чего реализуются необходимые условия для высококачественного приема сигналов цифрового наземного телевидения.

В стандарте DVB-T использовано сверточное кодирование совместно с кодированием Рида Соломона 1/2, 2/3, 3/4, 5/6, 7/8.

Различаются также размеры защитного интервала: 2к, 8к (DVB-T), 1к, 2к, 4к, 8к, 16к, 32к (DVB-T2) и количество рассеянных и непрерывных пилот-сигналов. Различные вариации параметров сигнала DVB-T2 (число поднесущих, размер защитного интервала, количество пилот-сигналов) комбинируются таким образом, что потери могут быть минимизированы для таких параметров, как зона обслуживания, мощность передатчика и др., более подробно с различиями стандартов можно ознакомиться в [6].

Интернет-источники

1. http://www.rg.ru/2011/09/ 16/schegolev.html

2. http://www.ru.nxp.com/prod-ucts/tv_and_stb_front_ends/ silicon_tuners/

3. http://stfw.ru/page.php7id =19527

4. http://spb.rtrn.ru/info. asp?view=13488

5. http://volga.ria.ru/science/ 20120301/82061859.html

6. http://www.tv-mtuci.ru/files/ 27--dvb-t-dvb-t2.html

Автор: Юрий Петропавловский. (г. Таганрог)

Источник: Ремонт и сервис