Усилитель звуковой частоты, построенный на указанной микросхеме, обладает достойными качествами звучания и простотой сборки. Еще одним дополнительным преимуществом будет низкая стоимость комплектующих элементов, что даст возможность не покупать готовый усилитель, а попробовать собрать его самостоятельно, получив при этом усиленный звук для своих наушников, колонок или сабвуфера.
Схема подключения усилителя на TDA2030A

Рис. 1. Схема подключения усилителя на TDA2030A
Если одного канала вполне достаточно, то можно обойтись схемой, указанной выше. В этом случае понадобится небольшое количество электронных компонентов, монтаж которых можно произвести даже не разводя плату. Питание осуществляется от любого блока питания, желательно трансформаторного, напряжением от 5 до 25 Вольт. Желательно использовать не менее 12 вольт напряжения постоянного тока, ввиду уменьшения качества звучания на высоких громкостях. Радиатор следует использовать как можно больше, если это предусматривает конструкция устройства.

Рис. 2. TDA2030A
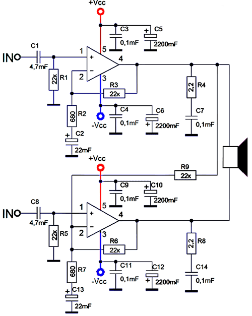
Более же практичным решением будет собрать усилитель двухканальный, с возможностью использования мощности одного канала отдельно или сразу оба. Схема и печатная плата приведены ниже.

Рис. 3. Схема двухканального усилителя

Рис. 4. Печатная плата
Данная мостовая схема также не будет сложной даже для начинающих специалистов или желающих сделать усилитель своими руками.
Отдельное внимание следует уделить напряжению питания этого устройства. Понадобится двухполярное напряжение 18 Вольт. Получить его можно, собрав несложный блок питания по указанной схеме.

Рис. 5. Схема блока питания
Самым сложным элементом будет трансформатор. Его потребуется взять с напряжением на вторичной отмотке не менее 30 Вольт и при этом с отводом от середины. Такие трансформаторы достаточно часто встречаются в отечественной технике, и приобрести их не будет сложностью.
На данном усилителе звука можно добиться 14 Вт мощности на каждый канал, а при установке перемычки все 28 Вт общей мощности усиления звука. Как говорилось ранее, микросхемы следует разместить на мощный радиатор. Желательным будет использование термопасты, которая способствует более быстрому теплоотводу и продлевает срок службы микросхем, а следовательно и всего устройства. В мостовой схеме усилителя на обе микросхемы можно использовать один радиатор.

Рис. 6. Микросхемы и радиатор
Электронные компоненты широко распространены. Допустимо применение аналогов микросхемы TDA2030А. Для тех же, кто не хочет самостоятельно изготавливать печатную плату и закупать по отдельности компоненты, существуют готовые наборы в продаже. О наличии их можно узнать в магазинах электронных компонентов своего региона или купить такой набор на этой микросхеме в Китае. Только параметры и возможности усилителей будут отличаться от указанных.
Автор: RadioRadar