TDA2030A представляет собой интегральную схему, реализующую функционал усилителя низкой частоты класса AB (оптимальный вариант усилителя на двухтактных транзисторных каскадах). На ней же могут быть собраны повторители сигнала, источники тока или блоки питания, а также другие устройства.
Микросхема имеет множество полных или частичных аналогов:
Оригинальная модель ST Microelectronics имеет встроенную защиту по перегрузу, по перегреву (срабатывает при темп. свыше 145°C) и от короткого замыкания.
Питание может быть одно- или двуполярным. Конечно, в последнем случае качество усиления лучше.
Простой УНЧ на TDA2030A
Под простым мы подразумеваем "одноканальный", ведь его реализация требует минимум деталей и соединений, также только один источник питания.
Монтаж при желании можно осуществить даже без макетной платы ("на весу").
Итак, сема УНЧ.

Рис. 1. Сема УНЧ
Все номиналы радиодеталей обозначены непосредственно на схеме. Монтаж микросхемы в обязательном порядке следует выполнить на радиаторе.
При желании можно использовать следующий вариант печатной платы (хотя она может быть реализована иначе, или может быть использована макетная плата).

Рис. 2. Печатная плата
TDA2030 специально вынесена на край платы для монтажа на радиатор (чтобы он не мешал другим деталям вне зависимости от габаритов).
Питание такого усилителя должно осуществляться отдельным источником напряжения. Его можно собрать по простейшей схеме ниже (на основе диодного моста и фильтра из конденсатора).

Рис. 3. Схема усилителя
В качестве трансформатора подойдет любой вторичный, главное условие – напряжение 20-22В (можно даже соединить последовательно несколько обмоток, например по 10 В).
Напряжение питания обозначенного выше усилителя может быть в диапазоне 12-36 В.
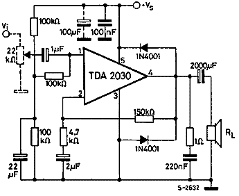
С двуполярным питанием
Как и было сказано выше, двуполярное питание значительно улучшает качество усиления TDA2030A.
Схему тоже можно назвать "простой", если бы ни наличие двух независимых источников питания.
Итак, сама принципиальная схема.

Рис. 4. Принципиальная схема
Мостовая схема
Если требуется запитать мощные динамики (до 32 Вт), может быть использована мостовая схема. Выглядит она следующим образом.

Рис. 5. Мостовая схема
Здесь тоже требуется два независимых источника питания.
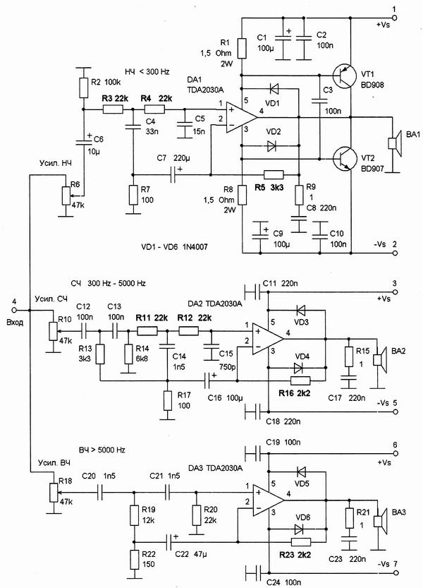
Трехполосный УНЧ
Если вы хотите отдельно усилить разные частоты сигнала, то вам понадобится схема ниже.
В ней уже встроены делители частот (диапазоны указаны на входах в ветки схемы).

Рис. 6. Схема трехполосного УНЧ
Примечания
Максимальная выходная мощность TDA2030A – 18 Вт. Во всех обозначенных выше схемах микросхема монтируется на радиаторы с естественным охлаждением (желательно применение термопасты для улучшения теплоотвода).
Напряжение питания микросхемы не должно быть выше 22 В.
Автор: RadioRadar