При покупке настольного компьютера было решено не приобретать компьютерные колонки, а для воспроизведения звука использовать музыкальный центр. Но при его подключении обнаружился небольшой недостаток. После воспроизведения звукового файла с компьютера, а потом при подключении тюнера или CD-проигрывателя самого музыкального центра громкость былаочень большой, что действовало раздражающе. Причина была в том, что уровень выходного сигнала со звуковой карты компьютера оказался значительно меньше номинального входного уровня напряжения музыкаль-
ного центра, поэтому приходилось устанавливать регулятором громкости большую чувствительность. Для устранения этого недостатка потребовался дополнительный усилитель ЗЧ, который доведёт уровень звукового сигнала до номинальной чувствительности музыкального центра. Кроме того, для прослушивания монофонического сигнала на малогабаритном громкоговорителе, было решено сделать мощный одноканальный УМЗЧ. Это позволит не включать музыкальный центр.

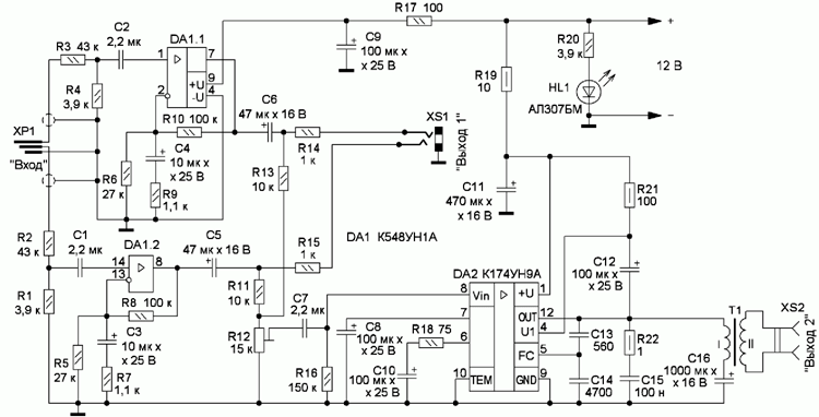
Рис. Схема комбинированного усилителя
Схема комбинированного усилителя показана на рисунке. Дополнительный усилитель ЗЧ собран на микросхеме DA1 (К548УН1А). Микросхема включена по типовой схеме. Штекер XP1 подключают к линейному выходу звуковой карты компьютера. Стереосигнал в каждом канале усиливают по напряжению усилители DA1.1 и DA1.2. Сигнал через резисторы R14 и R15 поступает на гнездо XS1 "Выход 1", к которому подключают музыкальный центр. На резисторах R11-R13 собран сумматор стереосигнала, который поступает на УМЗЧ, собранный на микросхеме DA2 (К174УН9А). Эта микросхема также включена по типовой схеме. Но в качестве нагрузки использован звуковой трансформатор от абонентского громкоговорителя. Низкоомная обмотка использована как первичная, а напряжение вторичной (30 В) поступает на абонентский громкоговоритель проводного радиовещания, в котором имеется регулятор громкости. Автор использует миниатюрный абонентский громкоговоритель (радиоточка) "Кировоград" размерами 110x75x40 мм. Этот усилитель и громкоговоритель удобно использовать для переговоров по Skype, при просмотре видеофайлов и т. п., при этом включать музыкальный центр нет необходимости. В цепь питания дополнительного усилителя установлен RC-фильтр R17C9, а в цепь питания УМЗЧ - фильтр R19C11. Светодиод HL1 сигнализирует о наличии питающего напряжения. Питается устройство постоянным стабилизированным напряжением 12 В от сетевого источника питания "Электроника Д2-27". Можно применить и другой источник питания напряжением 12 В с допустимым током 0,5 А.
Устройство собрано на макетной двухсторонней печатной плате размерами 140x100 мм, одна сторона которой, со стороны деталей, не стравливается и служит экраном и общим проводом. Плата установлена в металлический корпус соответствующего размера. Применены постоянные резисторы МЛТ, С2-23, подстроечные резисторы - СПО, СП3-3, СП3-38б. Оксидные конденсаторы - К50-35 или аналогичные импортные, остальные - К73-17, К73-9. Трансформатор - ТАГ-Ш-3П без доработок из абонентского трёхпрограммного громкоговорителя "Раздан-203". Микросхему К548УН1А можно заменить импортным аналогом LM381, микросхему К174УН9А - К174УН7. Светодиод может быть любого цвета диаметром корпуса3...5 мм и допустимым током до 10 мА. Вилка XP1 - стандартный стереоштекер диаметром 3,5 мм и соответствующее ему гнездо Xs 1 с таким же диаметром. Гнездо XS2 - розетка для приёмника проводного радиовещания. Для подачи питающего напряжения можно применить гнездо и вилку любого типа, рассчитанное на ток до 0,5 А.
Перед первым включением усилителя необходимо проверить монтаж на отсутствие ошибок. Затем подать напряжение питания 12 В. Подборкой резистора R6 надо получить на выводе 7 усилителя DA1.1 постоянное напряжение, равное половине напряжения питания. Подборкой резистора R5 надо сделать тоже самое и на выходе усилителя DA1.2. Потом соединяют выход звуковой карты компьютера с входом дополнительного усилителя, а выход дополнительного усилителя - со входом "CDR" музыкального центра. Включают в компьютере воспроизведение аудиофайла, и системным регулятором общей громкости в компьютере устанавливают одинаковый на слух уровень громкости при воспроизведении аудиофайла и, например, при включённом тюнере на музыкальном центре. В заключение резистором R12, при воспроизведении аудиофайла, устанавливают максимальную, но не искажённую громкость в абонентском громкоговорителе.
Автор: А. Вишневский, г. Луганск, Украина