Многие радиолюбители используют цифровые виды связи обмена информацией, позволяющие проводить дальние QSO, работая с малой мощностью и с простыми антеннами. Некоторые из них сталкиваются с проблемой соединения трансивера с компьютером. Соединяющее их устройство (обычно называемое интерфейсом) должно быть простым в изготовлении, однако обязательно обеспечивать гальваническую развязку между компьютером и трансивером, необходимую для электробезопасности и уменьшения наводок.
Приобретение интерфейса промышленного производства весьма затратно, поэтому в статье предложен его простой и доступный для повторения вариант, работающий с радиостанциями и трансиверами Yaesu и не уступающий по характеристикам промышленным аналогам.
Этот интерфейс позволяет соединить трансивер с разъёмом USB компьютера и, используя соответствующее программное обеспечение и звуковую карту компьютера, работать цифровыми видами связи PSK, RTTY JT65/9, FT8 и др. Возможна работа CW с помощью компьютера, что особенно удобно в соревнованиях. Программа аппаратного журнала может через этот интерфейс управлять трансивером и считывать из него точное значение рабочей частоты и вид модуляции.
Интерфейс подходит для большинства трансиверов Yaesu. Информационные сигналы интерфейса CaT бывают выведены на их разъёмы в одном из двух вариантов. В первом случае они имеют стандартные, согласно спецификации RS-232, уровни (+12 В - лог. 0, -12 В -лог. 1). Во втором случае уровни интерфейсных сигналов трансивера совместимы с характерными для микросхем ТТЛ. Логически оба варианта эквивалентны.
Трансиверы Yaesu различаются и типами разъёмов, поэтому для соединения конкретного трансиверас описываемым устройством придётся изготовить специальный кабель. Рекомендации по изготовлению такого кабеля будут приведены далее.
Предлагаемый интерфейс отличается от многих других его вариантов [1 - 3] тем, что обеспечивает полную гальваническую развязку между компьютером и трансивером. Это гарантирует электробезопасность и снижает риск наводок на компьютер, которые могут приводить к его сбоям и даже отказам.
В устройстве применены только современные доступные комплектующие с межвыводным расстоянием не менее 1,27 мм, что позволяет легко изготовить и смонтировать печатную плату для него в домашних условиях. Максимально использованы компоненты для поверхностного монтажа, что снижает трудоёмкость изготовления, так как не нужно сверлить множество отверстий. Печатные проводники находятся только на одной стороне монтажной платы интерфейса, что облегчает её изготовление.
Для взаимного преобразования интерфейсов USB 2.0 и UART (универсального асинхронного приёмопередатчика с уровнями ТТЛ) применена микросхема CH340G [4]. Появилась она относительно недавно, но уже завоевала популярность, прежде всего, благодаря низкой цене и удобному для монтажа корпусу. Раньше для этого применяли преимущественно функционально аналогичные микросхемы FT232, FT2232, CP2102 в корпусах QFP, QFN или SSOP, имеющих много (обычно более 20) выводов, тогда как у микросхемы CH340G всего 16 выводов и корпус SOIC. К тому же она в несколько раз дешевле указанных.
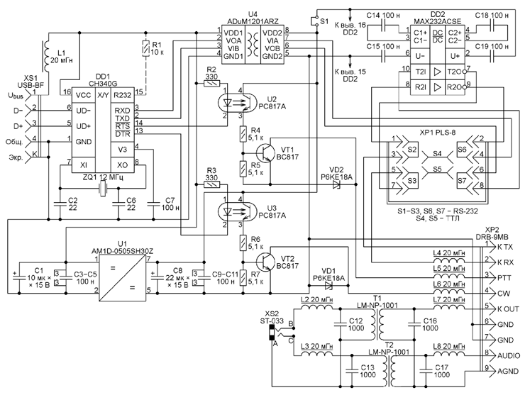
Схема интерфейса изображена на рис. 1. С выводов микросхемы DD1 CH340G информационные сигналы от компьютера и к нему, в случае связи с трансивером по интерфейсу RS-232, проходят через цифровой изолятор U4 ADuM1201 [5], обеспечивающий напряжение изоляции 2,5 кВ, и микросхему DD2 MAX232ACSE [6], преобразующую уровни ТТЛ в уровни RS-232, и обратно.

Рис. 1. Схема интерфейса
При работе с трансивером, информационные входы и выходы которого имеют уровни ТТЛ, сигналы идут в обход микросхемы DD2 и преобразованию уровней не подвергаются. Необходимый вариант выбирают съёмными перемычками S1-S7. Для RS-232 должны быть установлены перемычки S1-S3, S6 и S7, а для ТТЛ - перемычки S4 и S5.
Операционная система компьютера, обнаружив подключённую к его USB-порту микросхему CH340G, создаёт виртуальный COM-порт, через который в дальнейшем и ведут обмен с трансивером запущенные на компьютере прикладные программы. Правда, для этого нужно, чтобы в компьютере с операционной системой Windows был установлен программный драйвер CH340SER.EXE, который можно найти на странице http://www.wch.cn/ download/CH341SER_EXE.html (22.04.2018) в Интернете. На том же сайте имеются аналогичные драйверы и для других операционных систем.
Кварцевый резонатор ZQ1 задаёт тактовую частоту 12 МГц для микросхемы DD1.
Для перевода трансивера сигналом PTT в режим передачи, а также для его телеграфной манипуляции сигналом CW выходы RTS и DTR микросхемы DD1 через оптроны U2 и U3 PC817 [7] соединены с электронными ключами на транзисторах VT1 и VT2 BC817 [8], которые и управляют соответствующими цепями трансивера. Защитные диоды VD1 и VD2 P6KE18A [9] предохраняют транзисторы от выбросов напряжения амплитудой более 18 В.
Обратите внимание, если сигнал PTT подать на вход трансивера, называемый DATA PTT, то переходить на передачу по команде компьютера трансивер будет только в том случае, если в нём выбран цифровой вид связи.
Устройство питается напряжением 5 В, поступающим с разъёма USB компьютера на разъём XS1. Гальваническую развязку по питанию обеспечивает изолирующий преобразователь напряжения U1 AM1D-0505SH30Z [10]. Его выходное напряжение - 5 В при токе нагрузки до 200 мА. Напряжение изоляции - 3 кВ.
Для развязки звуковых сигналов в обоих направлениях применены согласующие трансформаторы T1 и T2 LM-NP-1001 [11] с импедансом 600 Ом на частоте 1 кГц, работающие в частотном интервале от 200 Гц до 3,5 кГц. Сопротивление обмоток постоянному току - 66 Ом. Постоянное напряжение изоляции - 6,5 кВ.
На гнездо XS2 выведены как входной, так и выходной сигналы для звуковой карты компьютера. Дроссели L1 - L8 подавляют электромагнитные наводки при работе трансивера в режиме передачи.
Размеры и форма печатной платы интерфейса (рис. 2) выбраны исходя из её установки в алюминиевый корпус G106 [12] с внешними размерами 115x65x30 мм. В случае заводского изготовления платы необходимо в заказе делать пометку: "Не закрывать маской межслойные переходы".

Рис. 2. Печатная плата интерфейса
Монтаж следует выполнять с соблюдением мер антистатической защиты. Резистор R1 для работы с трансиверами Yaesu не требуется, поэтому устанавливать его на плату не нужно. При этом вывод 15 микросхемы DD1 останется свободным. Однако некоторым другим трансиверам требуются информационные сигналы, логические уровни которых проинвертированы. Чтобы включить в микросхеме CH340G инверсию, резистор R1 следует установить на отведённое ему на плате место.
Для крепления платы в корпусе необходимо в его предназначенных для этого отверстиях нарезать резьбу М3 и ввернуть туда стойки высотой 11 мм также с резьбовыми отверстиями. В корпусе должны быть сделаны вырезы для разъёмов XS1, XP2 и отверстие для гнезда XS2. Он не должен быть соединён с какими-либо цепями платы, а корпусы всех разъёмов должны быть от него надёжно изолированы.
Микросхема CH340G прямых аналогов не имеет. Немного изменив схему и плату, можно применить вместо неё, например, FT232RL или CP2102. Если CW-манипуляция и PTT не требуются (большинство трансиверов могут переходить на передачу по CAT-команде), стоит обратить внимание на микросхему PL2303SA [13] в корпусе SOP-8, при этом из интерфейса можно исключить оптроны U2 и U3, транзисторы VT1 и VT2, диоды VD1 и VD2, резисторы R2- R7 и дроссели L5 и L6.
Микросхема MAX232ACSE имеет много аналогов. Это, например, ST232CDR, MAX202ECSE, ADM202JRN. Обратите внимание, что в случае применения микросхемы MAX232СSE (без индекса A) и некоторых других аналогов нужно увеличить ёмкость конденсаторов C14, C15, C18, C19 до 1 мкФ.
Первая буква в индексе цифрового изолятора ADuM1201ARZ показывает максимальную скорость передачи информации через него и в рассматриваемом случае может быть любой. Вместо него подойдёт изолятор ISO7221AD [14], но под него придётся корректировать печатную плату либо припаивать эту микросхему "вверх ногами".
Оптроны РС817A могут быть заменены другими подобными, например, FOD817, TLP521-1, LTV817, PC2501-1, SFH618. Замену преобразователю напряжения AM1D-0505SH30Z следует искать среди аналогичных преобразователей других изготовителей с соответствующей корректировкой печатной платы.
Трансформаторы LM-NP-1001 могут быть заменены на LM-LP-1001, отличающиеся меньшей высотой.
Вместо супрессоров P6KE18A пригодны любые другие на напряжение 14...18 В, а вместо транзисторов BC817 - любые структуры n-p-n с допустимым напряжением коллектор- эмиттер не менее 30 В по абсолютному значению и максимальным током коллектора более 250 мА.
Дроссели L1-L8 - BLM21AG601SN1 или другие нужной индуктивности типоразмера 0805 для поверхностного монтажа [15].
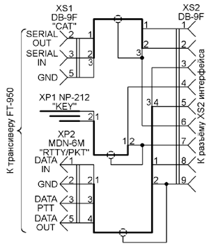
Для подключения к трансиверу FT-950 (а также к FTDX-1200, FTDX-3000 и другим с интерфейсными сигналами уровней RS-232) нужно изготовить кабель, схема которого изображена на рис. 3, а к трансиверу FT-857 (атакже к FT-100D, FT-817, FT-857D, FT-897D, у которых эти сигналы имеют уровни ТТЛ) - по схеме, изображённой на рис. 4. Нумерация контактов разъёмов MDN-6M и MDN-8M показана на рис. 5 (вид со стороны штырей). Разъёмы звуковой карты компьютера соединяют с гнездом XS2 интерфейса кабелем, изготовленным по схеме на рис. 6. Я сделал все эти кабели из проводов CCC-2G- CCC-4G. Цифра в обозначении показывает число изолированных жил в общей экранирующей оболочке.

Рис. 3. Схема кабеля для подключения к трансиверу FT-950

Рис. 4. Схема кабеля для подключения к трансиверу FT-857

Рис. 5. Нумерация контактов разъёмов MDN-6M и MDN-8M

Рис. 6. Схема кабеля для соединения звуковой карты компьютера
При необходимости можно легко изготовить необходимые кабели и для других трансиверов, изучив прилагаемые к ним инструкции. Разъём XS1 интерфейса соединяют с USB-разъёмом компьютера стандартным USB-кабелем.
Правильно собранный интерфейс в налаживании не нуждается, но перед подключением к трансиверу и компьютеру его рекомендуется всё же проверить. Прежде всего убедитесь в отсутствии короткого замыкания между контактами 1 и 4 разъёма XS1. Затем установите нужные для используемого трансивера перемычки S1-S7. После этого соедините кабелем разъём XS1 с USB-разъёмом компьютера. Проверьте напряжение между выводами 1 и 4, а также между выводами 8 и 5 цифрового изолятора U4. В обоих случаях оно должно быть около 5 В.
Откройте "Диспетчер устройств" компьютера и найдите в нём виртуальный COM-порт, автоматически созданный операционной системой для подключённого интерфейса. Запомните номер этого порта. Запустив любую терминальную программу, например Terminal v1.9b [16], выберите из выпадающего списка этот порт и откройте его, нажав на экранную кнопку Connect.
Попробуйте передать какую-либо информацию с трансивера. Окно приёма терминала должно остаться пустым.
Соедините резистором сопротивлением 33...100 Ом контакты 1 и 2 разъёма XP2 и повторите передачу информации. Теперь она должна появиться в окне приёма терминала. Изменяя уровни формируемых терминалом сигналов RTS и DTS, убедитесь, что сопротивление между контактами 3 и 6, а также между контактами 4 и 6 разъёма XP2 скачками меняется от очень больших (несколько мегаом) до очень маленьких (несколько десятков ом) значений, и обратно. При этих измерениях минусовый щуп омметра должен быть соединён с контактом 6 разъёма.
Подключать интерфейс к компьютеру желательно при выключенном трансивере, иначе аппарат несколько раз кратковременно перейдёт на передачу. На компьютере нужно запустить и настроить программное обеспечение для нужных видов работы в эфире. Пример настройки программы OmniRig для трансивера FT-950 показан на рис. 7.

Рис. 7. Пример настройки программы OmniRig для трансивера FT-950
Литература
1. Грец А. Соединение трансивера с компьютером. - URL: http://ko62iu.ucoz.ru/publ/soedinenie_transivera_s_ kompjuterom/ 1-1-0-35 (22.04.2018).
2. Вербицкий Л., Вербицкий М. Подключение компьютера к трансиверу и работа в эфире. - URL: http://meandr.org/archives/ 29187 (22.04.2018).
3. Хлюпин Н. Цифровой интерфейс для трансивера FT817ND. - http://ra4nal.qrz.ru/dig817.shtml (22.04.2018).
4. Микросхема CH340G - преобразователь интерфейса USB в UART (мост USB-UART). - URL: http://mypractic.ru/mikrosxema-ch340g-preobrazovatel-interfejsa-usb-v-uart-most-usb-uart-xarakteristiki-usloviya-ekspluatacii-tipovye-sxemy-vklyucheniya.html (22.04.2018).
5. Dual-Channel Digital Isolators Data Sheet ADuM1200/ ADuM1201.- URL:http://www.analog.com/media/en/technical-documentation/data-sheets/ADuM1200_1 201.pdf (22.04.2018).
6. MAX220-MAX249 +5V-Powered, Multichannel RS-232 Drivers/ Receivers. - URL: https://datasheets.maximintegrated.com/ en/ds/1798.pdf (22.04.2018).
7. PC817 Series High Density Mounting type Photocoupler. - URL: http://electronix.org. ru/datasheet/Optical/PC817-SHARP.pdf (22.04.2018).
8. BC817; BC817W; BC337 45 V, 500 mA NPN general-purpose transistors. - URL: https://assets.nexperia. com/documents/data-sheet/BC81 7_BC81 7W_BC337. pdf (22.04.2018).
9. P6KE Transil™, transient voltage surge suppressor (TVS). - URL: http://www.st.com/ content/ccc/resource/technical/document/ datasheet/1 a/3b/f2/a9/96/72/49/ca/ CD00000720.pdf/files/CD00000720.pdf/ jcr:content/translations/en.CD00000720.pdf (22.04.2018).
10. Series AM1D-Z 1 Watt DC-DC Converter. - URL: http://www.aimtec.com/site/ Aimtec/files/Datasheet/HighResolution/ AM1 D-Z.pdf?ft4=11 -323 (22.04.2018).
11.LM-NP/-LP 1000 Series Line Matching Transformers. - URL: http://www.bourns. com/docs/Product-Datasheets/LMNPLP. pdf?sfvrsn=eef6056f_3 (22.03.2018).
12. Корпус G106. - URL: http://www. gainta.com.tw/pdf/G1 00/pdf/G106.pdf (22.04.2018).
13. PL2303SA (SOP8 Package) USB to Serial Bridge Controller. - URL: http://v-comp. kiev.ua/download/PL2303SA_v1.1.1 .pdf (22.04.2018).
14. ISO722x Dual-Channel Digital Isolators. - URL:https://www.ti.com/lit/ds/symlink/ iso7220c.pdf (22.04.2018).
15. BLM21AG601SN1#. Product Search Data Sheet. - URL: https://www.murata.com/ en-eu/api/pdfdownloadapi?cate=&partno = BLM21AG601SN1%23 (22.04.2018) .
16. Терминальные программы. - URL: http://easyelectronics.ru/terminalnye-I programmy.html (22.04.2018).
Автор: Сергей Смирнов (R2IN), д. Игнатово Тверской обл.