Предлагаемое устройство в режиме трансформатора позволяет при номинальном напряжении в сети ~230 В 50 Гц получить с вторичной обмотки плавно регулируемое переменное напряжение 0...52 В. В режиме автотрансформатора вторичная обмотка соединяется с первичной последовательно согласно или встречно. Полный интервал изменения выходного напряжения в этом случае становится равным 178...282 В.
Внешний вид трансформатора-автотрансформатора показан на рис. 1. Максимальный ток его нагрузки в любом режиме - 1 А. Принцип регулирования напряжения на вторичной обмотке заключается в сматывании с помощью ручного привода провода этой обмотки на вспомогательную катушку без магнитопровода, индуктивно не связанную с обмотками трансформатора или наматывании его обратно.

Рис. 1. Внешний вид трансформатора-автотрансформатора
При изготовлении устройства в первую очередь необходимо определиться с размерами магнитопровода, его окна, труб для каркасов обмоток и вспомогательной катушки и зубчатой передачи их ручного привода. Я принял за основу имевшийся в наличии стальной Ш-образный магнитопровод с шириной среднего керна 44 мм и высотой окна 66 мм.
Из его Ш-образных пластин я набрал два пакета толщиной по 44 мм, вставив в их крепёжные отверстия латунные или алюминиевые трубки длиной 48 мм с
наружным диаметром, равным диаметру отверстий в пластинах. Пластины в пакетах склеил, стянув струбцинами, и просушил. После этого углы средних кернов закруглил плоскошлифовальной машиной (болгаркой) и напильником по радиусу 28 мм. Стыкуемые поверхности двух пакетов отшлифовал для плотного прилегания.
По полученному размеру керна изготовил деревянную оправку длиной 140 мм, намотав на которую два слоя электрокартона толщиной 0,3...0,5 мм, получил каркас для первичной обмотки. Она содержит шесть слоёв провода ПЭЛ диаметром 0,8 мм по 110 витков в каждом слое, всего 660 витков. Слои изолированы между собой конденсаторной бумагой. Обмотка располагается на каркасе симметрично относительно его краёв, не доходя до них 8...10 мм. Наружный диаметр первичной обмотки не должен превышать 67...68 мм, чтобы катушка с вторичной обмоткой надевалась на неё и свободно вращалась.
На рис. 2 показан поперечный разрез магнитопровода и обмоток трансформатора-автотрансформатора. Здесь 1 - магнитопровод, 2 - первичная обмотка, 3 - каркас первичной обмотки, 4 - каркас вторичной обмотки, 5 - вторичная обмотка.

Рис. 2. Поперечный разрез магнитопровода и обмоток трансформатора-автотрансформатора
На магнитопровод сначала установлена опорная пластина с пазами, сделанная из стеклотекстолита толщиной 2 мм, затем фторопластовое опорное кольцо диаметром 70 мм. В этом кольце, установленном с левой стороны первичной обмотки, и одновременно в опорной пластине просверлены два отверстия диаметром 2...2,5 мм, через которые пропущены выводы первичной обмотки.
Изготовление катушки с вторичной обмоткой состоит из следующих этапов:
- подборки пластиковой сантехнической трубы нужного диаметра для каркаса и её токарная обработка;
- изготовления кольца токосъёмника;
- обработки зубчатых колёс от редуктора электромясорубки.
Отрезок трубы диаметром 76 мм с толщиной стенок 4 мм отрезан по длине катушки с припуском 2 мм и доведён до соответствующих диаметров на токарном станке. Из листового винипласта выточены кольцо жёсткости для крепления зубчатого колеса и кольцо токосъёмника. Пластина токосъёмника вырезана из листовой меди толщиной 0,25...0,8 мм. В ней сделан разрез шириной 0,5...1 мм. Лепестки пластины отогнуты под прямым углом, вставлены в пазы кольца и загнуты с обратной стороны. К одному из загнутых лепестков впоследствии припаян конец провода вторичной обмотки. Два неподвижных контакта токосъёмника, сделанных из контактных пружин от реле МКУ-48, закреплены на опорной пластине и соединены параллельно.
Зубчатое колесо диаметром 80 мм с числом зубьев 78 после обработки на токарном станке прикреплено винтами от магнитофонных компакт-кассет к кольцу жёсткости, которое перед этим запрессовано в трубу по диаметру 71 мм.
Сборка трансформатора
Как уже было сказано, на первую половину магнитопровода надеты опорная пластина из стеклотекстолита толщиной 2 мм с пазами для контактов токосъёмника и опорное кольцо, на котором будет вращаться катушка вторичной обмотки. После этого установлена первичная обмотка, выводы которой выведены наружу через отверстия в кольце и опорной пластине.
Затем сверху на первичную обмотку надет каркас вторичной обмотки так, чтобы она могла вращаться на опорном кольце. После этого установлена вторая половина магнитопровода со второй опорной пластиной и ещё одним кольцом.
Половины магнитопровода стянуты вместе отрезками швеллера и шпильками М6. На этом первая часть сборки трансформатора-автотрансформатора была закончена. Осталось установить вспомогательную катушку, намотать вторичную обмотку и собрать механизм ручного привода катушек.
Вспомогательная катушка состоит из пластиковой трубы, двух дисков, оси и ещё одного зубчатого колеса, идентичного тому, что установлено на катушке вторичной обмотки. Всё это стянуто двумя шпильками М4. Внешний диаметр трубы должен быть в точности равен такому же диаметру трубы-каркаса вторичной обмотки. В дисках просверлены отверстия для доступа к креплению конца провода вторичной обмотки к оси вспомогательной катушки. Начало этого провода пропущено через отверстие диаметром 1,5 мм в трубе со стороны крепления зубчатого колеса и винтом М2 закреплено на оси. Чтобы иметь доступ к головке винта отвёрткой, напротив неё в трубе просверлено отверстие диаметром 3 мм.
Ось собранной катушки вставлена между опорными пластинами, в которых для неё сделаны отверстия. Эту операцию облегчает упругость пластин. Ось зафиксирована с одной стороны втулкой, к выступающему торцу оси прижат неподвижный контакт токосъёмника - также контактная пружина от реле МКУ-48. Противоположный торец оси закрыт глухой крышкой.
На вспомогательную катушку намотаны в один слой 150-160 витков провода МГТФ-0,1. Для исключения произвольного разматывания в процессе намотки провод зафиксирован липкой лентой. Конец его припаян к лепестку токосъёмника на катушке вторичной обмотки.
На окончательном этапе сборки установлен механизм регулировки напряжения - перемотки провода со вспомогательной катушки на катушку вторичной обмотки и обратно. Он состоит из кронштейна, оси, шестерни с числом зубьев 48 и ручки, с помощью которой катушки вращают одновременно.
Чтобы установить механизм, его шестерня введена в зацепление с зубчатыми колёсами катушек и на стягивающем магнитопровод отрезке швеллера намечены места его крепления. Затем в швеллере просверлены два отверстия, в которых нарезана резьба М4. После этого кронштейн привинчен к планке двумя винтами М4.
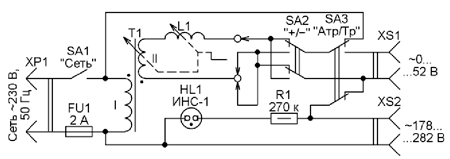
Электрическая схема трансформатора-автотрансформатора показана на рис. 3. Здесь T1 - собственно трансформатор, L1 - вспомогательная катушка. При переключателе SA3 в положении, показанном на схеме, устройство работает как автотрансформатор. В зависимости от положения переключателя SA2 напряжение обмотки II (вторичной) суммируется с сетевым напряжением или вычитается из него. В первом случае напряжение на розеткеXS2 можно регулировать в пределах 230...282 В, во втором - 230...178 В. О наличии напряжения на этой розетке сигнализирует неоновая лампа HL1. Напряжение на розетке XS1 в этом режиме отсутствует, однако одно из его гнёзд соединено с гнездом розетки XS2.

Рис. 3. Электрическая схема трансформатора-автотрансформатора
Если перевести переключатель SA3 в нижнее по схеме положение, на розетке XS1 появится изолированное от сети напряжение, регулируемое в пределах 0...52 В. Положение переключателя SA2 значения в этом случае не имеет. Напряжения на розетке XS2 нет, лампа HL1 погашена. Но одно из гнёзд розетки XS2 остаётся соединённым с сетью.
Чертежи трансформатора-автотрансформатора и его деталей имеются здесь.
Автор: А. Винокуров, с. Куйбышево Ростовской обл.