Предлагаемое реле-регулятор обеспечивает необходимую для полной зарядки аккумуляторной батареи зависимость напряжения в бортсети автомобиля от температуры батареи. Оно просто в установке и не требует вмешательства в штатную электропроводку автомобиля. В случае поломки его можно быстро заменить широко распространённым трёхуровневым реле-регулятором.
Многие водители сталкиваются с проблемой запуска двигателя автомобиля в холодную погоду. Зачастую при этом приходится снимать аккумуляторную батарею, вносить её в дом и подзаряжать. В автомобиле батарея полностью не заряжается по следующим причинам:
- возросла нагрузка на бортсеть. При зимней эксплуатации автомобиля постоянно могут быть включены фары, вентилятор отопителя, обогрев заднего стекла. Это приводит к снижению напряжения в бортсети. Как следствие, аккумулятор заряжается не полностью;
- чтобы полностью зарядить аккумуляторную батарею, напряжение генератора должно меняться в зависимости от её температуры. Многие реле-регуляторы этого не обеспечивают.
Часто проблему пониженного напряжения решают, устанавливая в автомобиле трёхуровневое реле-регулятор, напряжение стабилизации которого изменяют с помощью переключателя ступенями: 14,7 В - при температуре ниже 0 ºС, 14,2 В - при температуре 0...20 ºС и 13,6 В - при температуре выше 20 ºС. Но стабилизируется напряжение на выходе генератора. На аккумуляторной батарее оно может быть меньше вследствие потерь в соединительных проводах.
Описанное в предлагаемой статье реле-регулятор лишено этих недостатков. Это достигнуто в результате того, что контролируется напряжение непосредственно на выводах батареи. Датчик температуры закреплён на одном из зажимов батареи и измеряет его температуру. При этом температура на улице или под капотом автомобиля может быть другой. Обмотку возбуждения автомобильного генератора коммутирует полевой транзистор с низким падением напряжения в открытом состоянии, что в совокупности с тем, что на генераторе напряжение выше, создаёт больший ток в обмотке возбуждения. В результате генератор способен выдавать больший ток при меньших оборотах.
Недостатком можно считать то, что описываемое реле-регулятор не работает при обрыве провода, соединяющего его с плюсовым выводом аккумуляторной батареи. Дело в том, что оно получает напряжение питания именно по этому проводу. Поэтому не получится завести двигатель от одной аккумуляторной батареи, а потом заменить её другой, не останавливая двигатель.
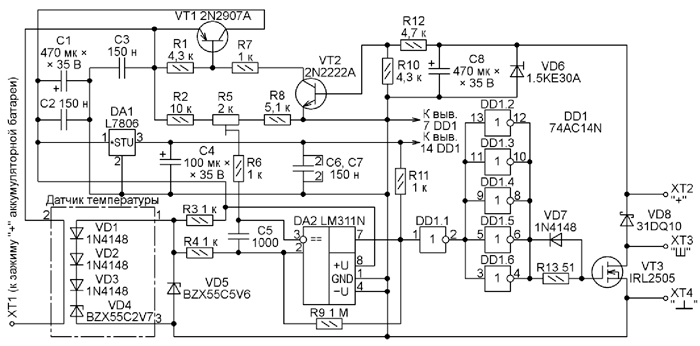
Схема реле-регулятора изображена на рис. 1. После появления на зажиме XT2 напряжения, что происходит после поворота ключа зажигания, открывается транзистор VT2, а за ним и VT1, через который с контактного лепестка XT1, подключённого к плюсу аккумуляторной батареи, её напряжение поступает на компаратор DA2 и на вход интегрального стабилизатора DA1, который в свою очередь питает микросхему DD1.

Рис. 1. Схема реле-регулятора
Компаратор DA2 сравнивает напряжение с резистивного делителя R2R5R8 и с датчика температуры, собранного на диодах VD1-VD3 и стабилитроне VD4. Если напряжение с делителя больше, чем с датчика, логический уровень напряжения на выходе компаратора низкий. Пройдя через инверторы микросхемы DD1 (74AC14N), он закроет силовой транзистор VT3. Параллельное соединение пяти инверторов обеспечивает большой ток перезарядки ёмкости затвор-канал полевого транзистора и, следовательно, быстрое переключение последнего. Это понижает рассеиваемую на транзисторе VT3 мощность и позволяет использовать его без теплоотвода.
После закрывания транзистора VT3 ток обмотки возбуждения замыкается через диод Шоттки VD8 и постепенно спадает. Как только напряжение, снимаемое с делителя R2R5R8, станет ниже порогового значения, зависящего от состояния датчика температуры, транзистор VT3 откроется и по обмотке возбуждения вновь потечёт ток, а напряжение на выходе генератора станет расти.
Стабилитрон VD5, подключённый параллельно датчику температуры, необходим для ограничения максимального напряжения на батарее. Без него при морозах ниже -20 оС напряжение в бортсети может возрасти настолько, что подключённые к ней потребители электроэнергии будут испорчены.
Все детали реле-регулятора, кроме образующих датчик температуры диодов VD1-VD3 и стабилитрона VD4, размещены на печатной плате, чертёж которой изображён на рис. 2. Она рассчитана на установку постоянных резисторов С2-23 или С1-4, подстроечного резистора R5 - многооборотного 3266W. Оксидные конденсаторы - К50-35 или импортные. Остальные конденсаторы - керамические К10-17б или их импортные аналоги. XT1 - контактный лепесток, присоединяемый к плюсовому выводу аккумуляторной батареи; XT2 - шпилька М5, к которой подключают красный провод, шедший к штатному реле-регулятору; XT3 - шпилька М4. К ней подключают чёрный провод, идущий к обмотке возбуждения генератора. XT4 соединяют с корпусом автомобиля. После монтажа деталей плату нужно покрыть влагозащитным лаком. Готовая плата помещена в герметичный пластмассовый корпус G201C (рис. 3).

Рис. 2. Печатная плата реле-регулятора

Рис. 3. Плата в корпусе устройства
Плата датчика температуры изготовлена по чертежу, показанному на рис. 4. После монтажа её герметизируют слоем термопластичного клея. Фактически такой клей - пластмасса, плавящаяся при температуре +80 ºС, которая может многократно переходить из твёрдой фазы в жидкую и обратно. С помощью термоклеевого пистолета она нанесена на собранную плату датчика температуры с припаянными к ней проводами. При этом контактный лепесток XT1 остаётся открытым (рис. 5).

Рис. 4. Плата датчика температуры

Рис. 5. Контактный лепесток XT1
После остывания термопластичного клея на покрытую им плату надета термоусаживаемая трубка диаметром 10 мм и длиной 40 мм. Лучше - красного цвета, чтобы было интуитивно понятно, что датчик должен быть прикреплён к плюсовому выводу аккумулятора. Лепесток XT1 должен остаться открытым, а провода, припаянные к плате, должны быть частично закрыты в местах пайки. Излишки застывшего термопластичного клея, мешающие надеванию трубки, аккуратно срезаны скальпелем так, чтобы не повредить элементы.
Затем на жгут из трёх подключённых к плате датчика температуры проводов одета гофрированная пластиковая трубка диаметром 6,8 мм. Со стороны реле-регулятора гофр зафиксирован термопластичным клеем, а со стороны датчика - термоусаживаемой трубкой. Во время эксплуатации реле-регулятора в автомобиле эта трубка предотвращает повреждение проводов, соединяющих реле-регулятор с датчиком. При надёжной фиксации проводов, исключающей их перетирание, многократные перегибы и прочие механические воздействия, от гофрированной трубки можно отказаться.
Провода, соединяющие основную плату реле-регулятора и датчик температуры, не должны быть сечением более 0,15 мм2. При большем их сечении погрешность датчика увеличится по причине утечки тепла по проводам. Однако лепесток XT1 усилен медным проводом сечением 1...1,5 мм2, проложенным вдоль металлизированной стороны платы датчика и припаянным к фольге. Это обеспечивает хорошую теплопередачу между аккумуляторной батареей и датчиком.
Для налаживания реле-регулятора требуется лабораторный регулируемый источник питания. Соедините его плюсовой вывод с лепестком XT1 и зажимом XT2, а минусовый - с зажимом XT4. Между зажимами XT2 и XT3 подключите лампу накаливания на 12 В мощностью 3...5 Вт. Напряжение источника установите равным 14,2 В. Датчик погрузите в слегка подсоленную воду со льдом, температура которой близка к 0 ºС.
Через пять минут, когда температура датчика сравняется с температурой воды, вращайте, не вынимая датчик из воды, движок построечного резистора R5 и найдите его положение, соответствующее порогу включения и выключения лампы. Зафиксируйте движок в этом положении каплей быстросохнущего лака.
При напряжении более 15 В лампа должна гаснуть. Это же должно происходить при отключении источника питания от лепестка XT1 или от зажима XT2.
Автор: Ф. Исаченков, г. Москва