Миниатюрный импульсный адаптер питания TESA5-0035015dV-B отличается малым нагревом корпуса и высоким КПД. Его стабилизированное выходное напряжение - около 5 В при токе нагрузки до 1,5 А. Такими относительно мощными компактными адаптерами питания оснащают различные мобильные устройства, продаваемые под торговой маркой Texet [1].
При эксплуатации этого адаптера были выявлены такие недостатки, как сильное искрение при подключении к сетевой розетке и отсутствие индикации режима работы. Последнее приводит к тому, что не всегда понятно, поступает ли напряжение адаптера на подключённое к нему устройство или контакт штекера адаптера питания с предназначенным для его подключения гнездом нарушен, поэтому устройство расходует энергию своего автономного источника питания.
Чтобы устранить названные недостатки, я решил доработать адаптер и разъединил половины его корпуса с помощью ножа, молотка и широкой отвёртки, начиная с одного из углов, рядом с которым расположены штыри сетевой вилки. Внутри корпуса обнаружил плату размерами 50x31 мм с двухсторонним печатным монтажом. На плату нанесена маркировка JK105-1001 REV: B.
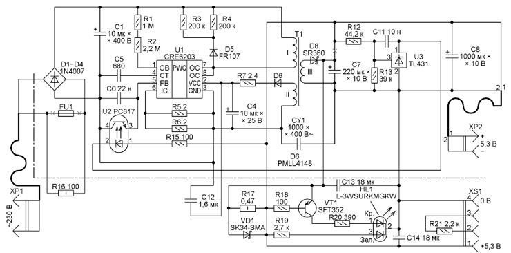
На рис. 1 показана восстановленная по плате исходная принципиальная схема адаптера (справа и выше штрих-пунктирной линии), где сохранены позиционные обозначения деталей, нанесённые на плату. Справа и ниже этой линии находятся детали, установленные при доработке. Здесь нумерация конденсаторов и резисторов продолжает исходную.

Рис. 1. Восстановленная по плате исходная принципиальная схема адаптера
Импульсный преобразователь напряжения собран на микросхеме CRE6203 [2], рассчитанной на работу с нагрузкой мощностью до 12 Вт, рабочая частота - около 65 кГц. Бросок тока при включении устройства в сеть ~230 В устранён установкой вместо имевшейся плавкой вставки F1 невозгораемого резистора R16.
Для светодиодной индикации режима работы был собран узел из двухцветного светодиода HL1, германиевого транзистора VT1, диода Шоттки VD1 и резисторов R17-R20. При подключении этого узла с платы удалена проволочная перемычка, которой производитель заменил дроссель L2 (такая маркировка имеется на плате). Резистор R17 установлен вместо этой перемычки. Выводы диода VD1 припаяны со стороны печатных проводников к выступающим выводам этого резистора. ВместодиодаSK34-SMA можно применить другой низковольтный диод Шоттки, желательно в корпусе минимальной толщины, например SS32.
Транзистор VT1 и резисторы R18-R20 приклеены к верхней крышке корпуса двумя слоями клея БФ-19 и покрыты тонким слоем клея "Квинтол". На транзистор надета защитная термоусаживаемая трубка. Вместо низкочастотного германиевого транзистора SFT352 подойдёт ГТ2307. Пригодны и отечественные германиевые транзисторы серий МП25, МП26, МП39 - МП42, но найти для такого транзистора свободное место в тесном корпусе будет трудно. Если есть возможность, желательно подобрать транзистор с наибольшим коэффициентом передачи тока базы.
Светодиод L-3WSURKMGKW, который можно заменить, например, на L-3WSRSGW-CC, L-469SRSGW или L-469SUR-KSGW, приклеен к верхней крышке корпуса. При отсутствии подключённой к выходу адаптера питания нагрузки его свечение зелёного цвета. Чем больше ток нагрузки, тем больше падение напряжения на резисторе R17, поэтому транзистор VT1 открывается сильнее. Свечение красного кристалла светодиода становится заметным при токе нагрузки 23 мА. Если этот ток более 0,1 А, свечение становится ярко-оранжевым. Диод Шоттки VD1 ограничивает падение напряжения на резисторе R17.
На печатной плате адаптера питания предусмотрено место для установки розетки USB-A, а в корпусе имеется под него отверстие, закрытое заглушкой, через которую выведен гибкий шнур со штекером XP2. Заглушка была удалена, а разъём XS1 установлен на предусмотренное место.
Шнур со штекером выведен в дополнительно просверленное в корпусе отверстие диаметром 4,7 мм. Длина этого шнура всего 120 см, что маловато и причиняет неудобства. Поэтому выступающая часть корпуса с контактными штырями сетевой вилки срезана и использована для изготовления компактной неразборной сетевой вилки XP1 с гибким шнуром длиной 60 см.
Керамические конденсаторы C12 - C14 припаяны со стороны печатных проводников между выводами оксидных конденсаторов (соответственно C4, C7 и C8). Резистор R21 припаян между выводами контактов 2 и 3 розетки XS1. Компоновка узлов в корпусе показана на рис. 2.

Рис. 2. Компоновка узлов в корпусе
В режиме холостого хода адаптер потребляет менее 0,4 Вт при напряжении в сети 215 В, а при токе нагрузки 1,5 А - 1,7 Вт. Выходное напряжение не выходит за пределы 5,3...5,11 В даже при увеличении тока нагрузки до 2,5 А. Это опровергает приведённые в [3] сведения о слишком большой "просадке" выходного напряжения адаптера под нагрузкой. Причиной этого могло быть большое падение напряжения на резисторе-датчике тока, имеющемся в измерительном приборе, и на сопротивлении измерительных проводов. Возможно, наконец, проверке подвергался не "фирменный", а поддельный адаптер, в котором из экономии отсутствовал стабилизатор напряжения.
При токе нагрузки 1,5 А размах пульсаций выходного напряжения - 0,16 В, а при токе нагрузки 0,5 А он уменьшается до 0,07 В. Корпус адаптера нагревается незначительно даже при максимальной нагрузке.

Рис. 3. Доработанный адаптер в сборе
Фотоснимок доработанного адаптера в сборе показан на рис. 3. Его я применяю для питания не только мобильных устройств, но также USB-концентратора [4] и внешних компьютерных жёстких дисков.
Литература
1. Бутов А. Доработка электронной книги "Texet TB-840HD". - Радио, 2016, № 2, с. 52, 53.
2. PWM Controller of High-performance Current Mode CRE6203. - URL: https:// datasheetspdf.com/pdf-file/790912/ CRESemiconductor/CRE6203/1 (27.11.2018).
3. Vladsl. Отзыв: Адаптер питания Texet TESA5 5V - URL: http://otzovik.com/review_ 5004069.html (07.12.2018).
4. Бутов А. Доработка USB-концентратора. - Радио, 2013, № 11, с. 12.
Автор: А. Бутов, с. Курба Ярославской обл.