Трансиверы с использованием двунаправленных (реверсивных) усилителей включают в свой состав меньше радиодеталей по сравнению с другими конструкциями, потому что часть элементов используются как на передачу, так и на приём. Вниманию читателей предлагается двунаправленный усилитель, обеспечивающий большой коэффициент усиления в обоих направлениях и имеющий возможность оптимального согласования по сопротивлению со смежными каскадами.
Двунаправленные усилители, как правило, уступают обычным по такому параметру, как коэффициент усиления по напряжению. Причиной тому является нежелательная обратная связь с выхода усилителя на его вход, возникающая в результате подключения канала усиления в обратном направлении и шунтирования каналов разных направлений друг другом. Увеличение коэффициента усиления выше определённого уровня может привести к самовозбуждению усилителя, по этой причине коэффициент усиления приходится ограничивать. Эту проблему решает отключение неработающего каскада противоположного направления дополнительными контактами коммутирующих элементов либо дополнительное закрывание активных элементов неработающего каскада напряжением противоположного знака.
При использовании реверсивных усилителей в трансиверах приходится согласовывать кольцевые диодные смесители, имеющие низкое выходное сопротивление с каскадами, имеющими относительно высокое сопротивление, чтобы получить максимально возможный КПД применённых каскадов, причём в режиме передачи по отношению к режиму приёма приходится делать то же самое, но в обратном направлении. В предлагаемом усилителе решению этой проблемы также уделено внимание.
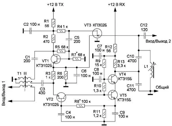
Схема двунаправленного усилителя показана на рис. 1. Канал, работающий на передачу (TX), выполнен на полевом КП302Б (VT3) и биполярном КТ3102Б (VT1) транзисторах. Канал приёма (RX) собран на биполярных транзисторах VT2, VT4 и VT5. Усиление по напряжению в режиме RX - не менее 800, в режиме TX - не менее 500.

Рис. 1. Схема двунаправленного усилителя
В режиме RX на резистор R12 подают напряжение +12 В. В этом случае прохождение сигнала осуществляется слева-направо, от трансформатора Т1 к конденсатору С12. Сигнал усиливают транзисторы VT2, VT4 и VT5, включённые по схеме с ОБ, ОБ и ОЭ соответственно. Транзисторы имеют гальваническую связь друг с другом, и за счёт отрицательной обратной связи по постоянному току через резистор R8 обеспечивается термостабильность их режимов, что повышает устойчивость усилителя. Обмотку I трансформатора Т1 (вход) подключают к диодному балансному смесителю трансивера. Путём подбора конденсатора С3 или числа витков обмотки II Т1 можно оптимально согласовать выходное сопротивление смесителя с входным сопротивлением усилительного каскада на транзисторе VT2. Нагрузкой усилителя на транзисторе VT4 является резистор R13 и подключённый к нему контур L1C10C11, который настроен на частоту 500 кГц. Изменяя соотношения ёмкостей конденсаторов С10 и С11 (результирующая ёмкость должна быть около 2300 пФ), проводят согласование усилителя с нагрузкой. Для согласования с последующим каскадом можно сделать отвод от катушки L1.
В режиме ТХ напряжение +12 В подают на резистор R1, и сигнал проходит справа-налево. При этом работают транзисторы VT1 и VT3. Цепь затвора полевого транзистора имеет высокое входное сопротивление, поэтому мало шунтирует контур L1C10C11. Истоковая цепь транзистора VT3 и эмиттерная цепь транзистора VT1 объединены, что уменьшает число применённых радиодеталей. Выходное сопротивление каскада на транзисторе VT1 с входом диодного смесителя можно согласовать подборкой конденсатора С1 и числа витков обмотки III трансформатора Т1.
Когда работают транзисторы VT1 и VT3, постоянное напряжение, присутствующее на резисторе R6, через R3 поступает на эмиттерный переход VT2, закрывая его, а когда работают VT2, VT4 и VT5, аналогичным образом закрывается транзистор VT1 на счёт напряжения на резисторе R6. Таким образом, уменьшается воздействие одного усилительного тракта на другой при различных режимах, чем достигается большая устойчивость усилителя и удаётся реализовать более высокий коэффициент усиления в обоих направлениях.
Нужно отметить и то, что при коммутации режимов не используются вносящие нелинейность переключательные диоды, что выгодно отличает предложенный усилитель от других.
Все элементы смонтированы на двухсторонней печатной плате из фольгированного стеклотекстолита, показанной на рис. 2. Применены резисторы С2-23, МЛТ, конденсаторы К10-17. Катушка L1 намотана на каркасе от контура ПЧ радиоприёмника "Селга" и содержит 75 витков провода ПЭЛ 0,16, намотанных внавал, подстроечник - из феррита марки 400НН. Трансформатор Т1 намотан на ферритовом магнитопроводе 600НН типоразмера К10х5х4 тремя скрученными между собой с шагом 3 мм проводами ПЭЛ 0,18, число витков - 40. Если применить транзисторы с меньшими входными и проходными ёмкостями (серий КП303, КП307, КТ325, КТ368), можно получить ещё больший коэффициент усиления.

Рис. 2. Печатная плата устройства и элементы
Элементы установлены со стороны сплошной металлизации. С этой стороны отверстия для выводов элементов, не соединённых с общим проводом, раззен-кованы. Выводы элементов, соединённых с общим проводом, припаивают с двух сторон платы. Внешний вид смонтированной платы показан на рис. 3. На ней последовательно с резисторами R1 и R12 установлены защитные диоды, которые были нужны на этапе макетирования. В реальном устройстве нужды в этих диодах нет, поэтому топология платы, показанной на рис. 2, сделана без них.

Рис. 3. Внешний вид смонтированной платы
Настройка усилителя производится путём подборки резисторов R8 (в режиме RX) и R4, R7 (в режиме TX) до получения максимального коэффициента усиления при минимальных искажениях синусоидального сигнала и отсутствии самовозбуждения, а также при подстройке контура L1C10C11 на частоту 500 кГц по максимуму сигнала в режиме приёма. Согласование следует произвести, как указано выше, и проверить, не расстраивается ли этот контур при переходе из режима приёма в режим передачи. При оптимальном согласовании этого не происходит. Если же расстройка присутствует, следует остановиться на компромиссе. Обычно в режиме передачи амплитуда сигнала больше, чем в режиме приёма, апотому требуется и меньшее его усиление.
Вместо подключения диодного смесителя к левому Входу/Выходу 1 может быть подключён контур, аналогичный контуру L1C10C11. При этом согласовать можно с помощью отвода от катушки или путём подбора номинала конденсатора связи.
Хочу выразить благодарность за помощь в подборке оптимальных режимов усилителя, его налаживании и разработке печатных плат радиолюбителю из города Саянска Иркутской области Ковалёву Сергею Викторовичу (R0SBX). Этот усилитель он использовал при разработке своего трансивера.
Чертёж печатной платы в формате Sprint-LayOut имеется здесь.
Автор: Владимир Рубцов (UN7BV), г. Астана, Казахстан