Предлагаемый прибор предназначен для точного измерения ёмкости как отдельных конденсаторов, так и конденсаторов, впаянных в плату. Применена простая защита от подключения к входу прибора заряженного конденсатора.
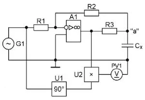
Этот прибор разработан автором как один из вариантов реализации измерителя реактивностей, описанного в [1]. Он определяет только реактивную составляющую сопротивления измеряемого двухполюсника, в рассматриваемом случае ёмкостную. Прибор, функциональная схема которого изображена на рис. 1, состоит из ОУ A1, фазового детектора U2, фазовращателя U1, образцовых резисторов R1-R3, измеряемой ёмкости Cx и вольтметра постоянного тока PV1.

Рис. 1. Функциональная схема прибора
На ОУ через образцовый резистор R1 подано синусоидальное напряжение известной амплитуды и частоты. Между выходом ОУ и точкой "а" включён резистор R3, а между точкой "а" и общим проводом - измеряемый конденсатор Cx. Таким образом, этот конденсатор введён в цепь обратной связи ОУ. Согласно [2], можно записать

Отсюда следует, что при постоянных значениях w, U и R1-R3 мнимая составляющая напряжения Uвых пропорциональна измеряемой ёмкости:

К выходу усилителя A1 подключён фазовый детектор U2, на второй вход которого подано синусоидальное напряжение той же частоты, что и на вход устройства, но сдвинутое относительно него по фазе на 90о фазовращателем U1. Пропорциональную ёмкости конденсатора Cx постоянную составляющую выходного напряжения фазового детектора измеряет вольтметр PV1. Его шкала линейна, что улучшает точность измерений.
Первый вариант прибора по рассмотренной схеме был изготовлен ещё в 2002 г. В нём применены экономичный ОУ КР140УД1208 и АЦП КР572ПВ5А с ЖКИ ИЖЦ5-4/8. Сразу выяснилось, что недостаточная стабильность амплитуды и частоты генератора синусоидальных колебаний приводит к необходимости калибровать прибор перед каждым измерением. Это было устранено применением генератора с температурной стабильностью амплитуды не хуже 0,0065 %/оС [3].
Этот переносный прибор с питанием от двух гальванических элементов типоразмера АА и сейчас работает, не нуждаясь в постоянной калибровке. В отсутствие измеряемого конденсатора табло его ЖКИ показывает 0000.
В предлагаемой статье рассмотрен второй вариант измерителя ёмкости, разработанный на базе первого варианта. Для улучшения читаемости показаний и повышения долговечности ЖКИ в нём заменён светодиодными индикаторами зелёного свечения. Поэтому для измерения напряжения на выходе фазового детектора использован АЦП КР572ПВ2А, а вместо батарейного применено сетевое питание прибора.
Основные технические характеристики
Число диапазонов измерения ............................ 4
Пределы измерения, мкФ:
в диапазоне 1 ......0,001...1,999
в диапазоне 2 .......0,01...19,99
в диапазоне 3 ........0,1...199,9
в диапазоне 4 ..........1...1999
Погрешность измерения, % .....±0,1*
Условия срабатывания звуковой сигнализации:
в диапазоне 1.........Rx < 1 кОм или Cx> 4,7 мкФ
в диапазоне 2.........Rx < 75 Ом или Cx > 60 мкФ
в диапазоне 3..........Rx<5 Ом или Cx > 600 мкФ
в диапазоне 4.........Rx<0,5 Ом или Cx > 4000 мкФ
Примечание. Плюс единица младшего разряда индикатора. При подключённом параллельно измеряемой ёмкости активном сопротивлении Rx, Ом, не менее: 2000 в диапазоне 1; 150 в диапазоне 2; 30 в диапазоне 3; 10 в диапазоне 4. Погрешность в диапазонах 3 и 4 не удалось проверить экспериментально вследствие отсутствия образцовых конденсаторов нужной ёмкости.
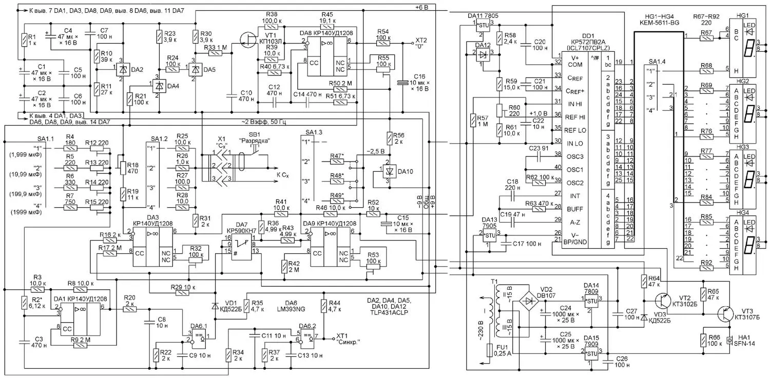
Схема прибора показана на рис. 2. Генератор синусоидального напряжения 2 Вэфф частотой 50 Гц выполнен на ОУ DA8. Его осциллограмма (5 мс/дел., 2 В/дел.) изображена на рис. 3. Работа генератора подробно описана в [3].
Рис. 2. Схема прибора (по щелчку крупно)

Рис. 3. Осциллограмма генератора
Синусоидальное напряжение с выхода генератора поступает через резисторы R18 (подстроечный) и R19 на измерительный узел, выполненный на ОУ DA3 с переключаемыми образцовыми резисторами R25-R28 в цепи обратной связи. Резистор R25 подключён в диапазоне 1, R28 - в диапазоне 4.
Осциллограмма (5 мс/дел., 2 В/дел.) напряжения на выходе ОУ DA3 в отсутствие подключённого конденсатора Cx показана на рис. 4, а в диапазоне 3 при Cx = 100 мкФ - на рис. 5. Напряжение с генератора поступает также на 90-градусный фазовращатель, выполненный на ОУ DA1.

Рис. 4. Осциллограмма напряжения на выходе ОУ DA3 в отсутствие подключённого конденсатора Cx

Рис. 5. Осциллограмма напряжения на выходе ОУ DA3 в диапазоне 3 при Cx = 100 мкФ
Детектор нуля на компараторе напряжения DA6.1 преобразует синусоидальный выходной сигнал фазовращателя в прямоугольные импульсы со скважностью 2. Они предназначены для управления фазовым детектором. Осциллограмма (5 мс/дел., 5 В/дел.) сигнала на выходе этого ОУ показана на рис. 6.

Рис. 6. Осциллограмма сигнала на выходе ОУ
Компаратор напряжения DA6.2 применён для получения из синусоидального сигнала генератора на ОУ DA8 прямоугольных импульсов, которые удобно использовать в качестве сигнала синхронизации при налаживании и проверке устройства. Осциллограмма (5 мс/дел., 5 В/дел.) сигнала на выходе ОУ DA6.2 (в контрольной точке XT1) показана на рис. 7.

Рис. 7. Осциллограмма сигнала на выходе ОУ DA6.2 (в контрольной точке XT1)
Фазовый детектор выполнен на микросхемах DA7 и DA9. Он подробно описан в [4]. Его особенность - малая относительная погрешность коэффициента передачи (не более ±0,01 % в интервале выходного напряжения от -8 В до +8 В и напряжении питания +/-9 В). Осциллограммы (5 мс/дел., 2 В/дел.) напряжения на выходе ОУ DA9 фазового детектора изображены на следующих рисунках:

Рис. 8. Разъём X1 свободен

Рис. 9. Диапазон 4, к разъёму X1 подключён резистор сопротивлением 3 Ома

Рис. 10. Диапазон 3, к разъёму X1 подключён конденсатор ёмкостью 100 мкФ

Рис. 11. Диапазон 4, к разъёму X1 подключён конденсатор ёмкостью 100 мкФ
Выходное напряжение фазового детектора через подавляющий его пульсации ФНЧ R52C15 поступает на вход АЦП DD1 КР572ПВ2А. К выходам АЦП подключены светодиодные семиэлементные индикаторы HG1 - HG4 KEM-5611-BG зелёного свечения с высотой знаков 14 мм. Чтобы уменьшить энергопотребление, последовательно в цепи катодов элементов индикаторов включены ограничивающие ток резисторы R67-R92. Группа контактов переключателя SA1.4 перемещает по разрядам ЖКИ десятичную запятую при смене диапазонов измерения.
Блок питания прибора состоит из понижающего сетевое напряжение трансформатораT1 мощностью 4...5 Вт, выпрямительного моста VD2 и интегральных стабилизаторов DA11-DA15. Магнитопровод трансформатора ленточный ОЛ25/40-16. Обмотка I состоит из 4200 витков провода ПЭВ-2 диаметром 0,12 мм, а обмотки II и III - по 286 витков провода ПЭВ-2 диаметром 0,3 мм. Здесь можно применить любой сетевой трансформатор, имеющий две вторичные обмотки по 15 В каждая, рассчитанные на ток не менее 100 мА.
Узел звуковой сигнализации выполнен на транзисторах VT2, VT3 и пьезоизлучателе звука HA1. Он подаёт звуковой сигнал при напряжении на выходе фазового детектора более +7 В. Это происходит при ёмкости измеряемого конденсатора существенно больше верхней границы установленного предела измерения.
Сигнал звучит также при подключении параллельно этому конденсатору активного сопротивления Rx, меньшего, чем допустимое в используемом диапазоне (иными словами, при пробое конденсатора). В диапазоне 4 измерение ёмкости возможно даже при сопротивлении Rx 2...3 Ома, но погрешность возрастает до 5...10 %. Необходимо также иметь в виду, что на показания прибора влияет ЭПС конденсатора. Например, сопротивление 1 Ом, включённое последовательно с конденсатором ёмкостью 1000 мкФ, уменьшает результат измерения с 1000 до 840 мкФ.
Измеряемый конденсатор можно подключать непосредственно к гнёздам 1, 2 или 2, 3 разъёма X1. Но так следует делать лишь при полной уверенности, что конденсатор полностью разряжен. Измеряя ёмкость конденсатора, не выпаянного из устройства, в котором он установлен, следует предварительно убедиться, что оно выключено. Однако даже в этом случае в конденсаторе может сохраниться остаточный заряд.
Как правило, чрезмерный остаточный заряд повреждает ОУ DA3. Чтобы защитить его, измеряемый конденсатор нужно подключать к разъёму X1 двумя щупами, как показано на рис. 2. К одному из щупов (верхнему по схеме) идут два провода, и в нём имеется кнопка SB1. Присоединять щупы к конденсатору следует при нажатой кнопке. При этом сработает узел звуковой сигнализации, подтверждая замыкание входа прибора. Разрядив конденсатор, можно отпустить кнопку и прочитать результат измерения. Изоляция щупов должна выдерживать напряжение, которое может присутствовать в устройствах, в которых производятся измерения. Как правило, не менее 500 В.
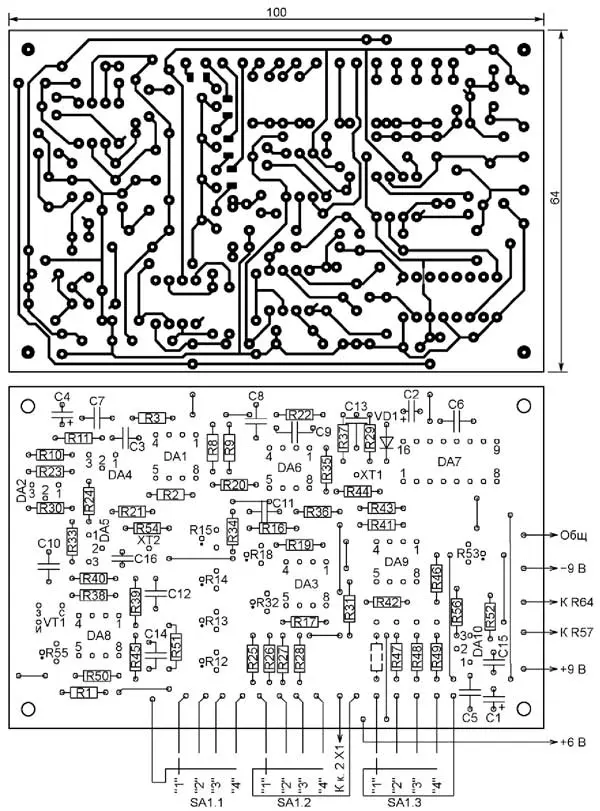
Часть схемы измерителя ёмкости собрана на односторонней печатной плате из фольгированного стеклотекстолита. Чертёж проводников этой платы и схема расположения элементов на ней показаны на рис. 12. Отверстия для выводов движков подстроечных резисторов помечены точками. Резисторы для поверхностного монтажа R4-R7 размещены на стороне печатных проводников платы в соответствии с рис. 13. Переключатель SA1 находится вне платы. Для ОУ DA3 на ней можно установить панель. Это позволит быстро заменять его в случае повреждения остаточным зарядом измеряемого конденсатора.

Рис. 12. Чертёж проводников платы и схема расположения элементов

Рис. 13. Резисторы для поверхностного монтажа на стороне печатных проводников платы
Конденсаторы C3, C10, C12, C14, C18, C19 и C21 - плёночные MKS2, отличающиеся стабильной ёмкостью и высоким сопротивлением изоляции. Конденсаторы C12 и C14 подобраны одинаковой с точностью 0,1 % ёмкости. Конденсаторы C15 и C16 - оксидные неполярные ECAP Подстроечные резисторы - СП3-19а. Резисторы R2, R3, R8, R25-R28, R36, R38-R41, R43, R45, R46, R51 - прецизионные С2-29В или С2-14 с допустимым отклонением от номинала ±0,1 %. Резисторы R4-R7 - типоразмера 1206 для поверхностного монтажа, остальные - МЛТ или подобные.
Налаживайте измеритель ёмкости в следующем порядке:
1. Убедитесь в наличии синусоиды частотой 50 Гц на выходе ОУ DA8.
2. Установите подстроечным резистором R55 постоянную составляющую синусоидального сигнала генератора равной нулю, подключив цифровой милливольтметр постоянного тока к контрольной точке XT2.
3. Проверьте равенство длительности полупериодов выходного сигнала детектора нуля (ОУ DA6.1) и его задержку на четверть периода относительно синхросигнала (контрольная точка XT1) на каждом диапазоне. Задержку предварительно отрегулируйте подстроеч-ными резисторами R12-R15.
4. Выбрав переключателем SA1 диапазон 4, подключите к гнёздам 1 и 2 или 2 и 3 разъёма X1 резистор сопротивлением 5 Ом. С помощью подстроечного резистора R32 добейтесь симметричного по вертикали сигнала на выходе ОУ DA9. Его осциллограмма должна быть подобна изображённой на рис. 9.
5. Выбрав переключателем SA1 диапазон 1, подключайте к гнёздам разъёма X1 резистор сопротивлением 2 кОм и отключайте его от них. С помощью подстроечного резистора R12 добейтесь одинаковых в обоих случаях показаний индикатора.
При свободных гнёздах разъёма X1 подстроечным резистором R53 установите на индикаторе 0000. Если этого сделать не удаётся, установите на предусмотренное на печатной плате место резистор, показанный на чертеже штриховой линией. В зависимости от знака начальных показаний индикатора один из выводов дополнительного резистора нужно подключать либо к цепи -2,5 В, либо к цепи +6 В. Подберите этот резистор так, чтобы нулевому показанию индикатора соответствовало положение движка подстроечного резистора R53, близкое к среднему.
Подключив к гнёздам разъёма X1 образцовый конденсатор ёмкостью 1 мкФ, добейтесь с помощью подстроечного резистора R18, чтобы индикатор показал 1,000. В дальнейшем подстроечные резисторы R12, R18, R32, R53, R55 трогать нельзя.
6. Выбрав переключателем SA1 диапазон 2, подключайте к гнёздам разъёма X1 резистор сопротивлением 200 Ом и отключайте его от них. С помощью под-строечного резистора R13 добейтесь одинаковых в обоих случаях показаний индикатора. При свободных гнёздах разъёма X1 подборкой резистора R47 установите на индикаторе 0000. Подключив к этим гнёздам образцовый конденсатор ёмкостью 10 мкФ, убедитесь, что на индикаторе появилось значение 10,00.
7. Выбрав переключателем SA1 диапазон 3, подключайте к гнёздам разъёма X1 резистор сопротивлением 35 Ом и отключайте его от них. С помощью подстроечного резистора R14 добейтесь одинаковых в обоих случаях показаний индикатора. При свободном разъёме X1 подборкой резистора R48 установите на индикаторе 0000.
8. Выбрав переключателем SA1 диапазон 4, подключайте к гнёздам разъёма X1 резистор сопротивлением 12 Ом и отключайте его от них. С помощью подстроечного резистора R15 добейтесь одинаковых в обоих случаях показаний индикатора. При свободных гнёздах подборкой резистора R49 установите на индикаторе 0000.
Если после длительной эксплуатации показания индикатора в отсутствие подключённого конденсатора Cx стали отличаться от нуля, восстановить их можно соответствующими диапазону подстроечными резисторами R12-R15 при общей регулировке нуля подстро-ечным резистором R53.
Файл печатной платы прибора в формате Sprint Layout 6.0. имеется здесь.
Литература
1. Черняк С. П., Семёнов Л. А. Измеритель реактивностей. Авторское свидетельство CCCP № 363047. - URL: https:// yandex.ru/patents/doc/SU363047A1_ 19721220 (16.01.2020).
2. Гаврилюк М. К., Соголовский Е. П. Электронные измерители R, L, С. - Львов: Вища школа, 1978.
3. Демченко Б. Генератор синусоидального сигнала со стабильной амплитудой. - Радио, 2019, № 5, с. 35, 36.
4. Демченко Б. Уменьшение погрешности фазового детектора на ОУ - Радио, 2019, № 8, с. 46.
Автор: Б. Демченко, г. Киев, Украина