Предлагаемый имитатор позволяет без вмешательства в схему аппарата заменить наиболее распространенные и популярные индикаторы в стеклянной оболочке миниатюрные (пальчиковые) 6Е1П, ЕМ80, ЕМ81, ЕМ85. Индикаторы почти полностью взаимозаменяемы, за исключением большей высоты штенгеля у 6Е1П [2 и 3], диаметра оболочки 22,5 мм у 6Е1П, 22мм у ЕМ80,ЕМ81 и 20,8 мм у ЕМ85[7]. Уровень сигнала у ЕМ81,ЕМ85 отображается центральным теневым сектором, у 6Е1П и ЕМ80 - центральным флуоресцирующим сектором. Одинаковые цоколевка и ориентация контактных штырей относительно экрана у индикаторов 6Е1П, ЕМ80, ЕМ81 отличаются от цоколевки и ориентации контактных штырей ЕМ85. В конструкции предлагаемого имитатора предусмотрены соответствующие варианты адаптации. Питание – от цепи накала заменяемого индикатора. Потребляемый ток за счет применения импульсного регулятора частоты вращения, обеспечивающего работу электродвигателя с минимально возможной частотой вращения, обеспечивающей частоту смены изображения 24 сек-1, не превышает 170 мА.
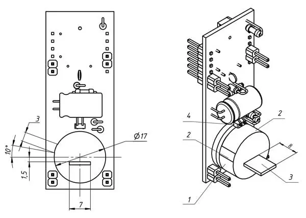
Эскиз конструкции предлагаемого оптико-механического индикатора показан на рис. 1. Его основа – бесщёточный, с внешним ротором диаметром 17 мм электродвигатель 1 от компьютерного вентилятора типоразмера 25х25х10 с потребляемым током 80 мА при напряжении постоянного тока 12 В. В отличие от описанного ранее [1], частота его вращения (имеющийся у автора экземпляр) уже при напряжении 5В без крыльчатки составила около 7500 мин-1, что заставило применить регулятор частоты вращения на основе модуля ССР микроконтроллера, сконфигурированного как широтно-импульсный модулятор. В качестве экрана применен кратер 2 неисправного индикатора 6Е1П, внутренняя поверхность кратера окрашена в белый цвет. Источниками света 3 являются два светодиода EL1,2, расположенные напротив друг друга и под неподвижной перегородкой 12 со щелью шириной 0,5 мм. На торце ротора электродвигателя укреплено зеркало 5,3 (рис. 1, 2). Изображение на экране формируется при каждом обороте ротора в два этапа. На первом этапе по сигналу оптрона 4 с открытым оптическим каналом, служащим датчиком начала отсчета по белой метке (двигатель вращается против часовой стрелки при взгляде со стороны ротора) формируется правая половина изображения. На втором этапе через 9,4 мс формируется левая половина изображения. Расположение зеркала 3 и метки 2 на роторе двигателя 1 показано на рис. 2. Лучи светодиодов, таким образом, идут по пути светодиод – зеркало – щель – экран.

Рис. 1. Эскиз конструкции оптико-механического индикатора

Рис. 2. Расположение зеркала и метки на роторе двигателя
Индикатор состоит из трех блоков – блока микроконтроллера, детали которого смонтированы на печатной плате 9 (рис.1), блока привода, детали которого смонтированы на печатной плате 8 (рис.1), и блока комбинированного, детали которого смонтированы на печатных платах 6, 7, 10 (рис.1). Блоки соединяются с помощью разъемов в этажерку. На печатной плате 7 (рис.1) блока комбинированного имеется штенгельный выступ. При замене импортного индикатора выступ необходимо укоротить на 4,5 мм. Под выступом на плате расположен кронштейн 13 (рис.1), изготовленный из стальной проволоки диаметром 1 мм, одним концом и в середине припаянный к плате 7 (рис.1), другим концом вставленный в отверстие на печатной плате 8 (рис.1) без пайки. Края печатной платы 7 (рис.1) и кронштейн 13 (рис.1) образуют, таким образом, крестовину, воспринимающую нагрузку хомута ламподержателя, и удерживающую его от перекоса. Схема соединений блоков показана на рис.6. Нумерация элементов на всех принципиальных схемах сквозная.

Рис. 3. Принципиальная схема блока

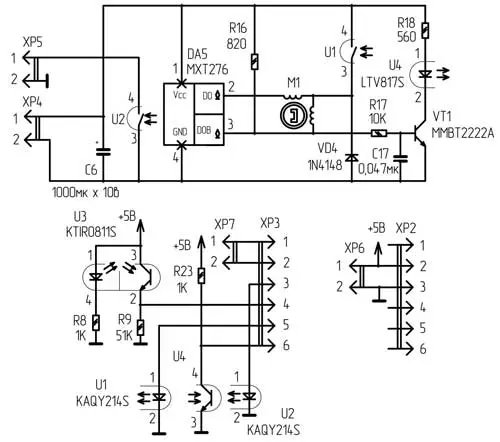
Рис. 4. Принципиальная схема блока
Блок микроконтроллера смонтирован на печатной плате, показанной на рис.10. Принципиальная схема блока показана на рис. 3. Гнездо XS2 служит для питания потребителей положительного напряжения блока, а при отсоединенном блоке – для программирования микроконтроллера. Блок привода смонтирован на печатной плате, показанной на рис. 9. Принципиальная схема блока показана на рис. 4. Электродвигатель М1 приклеен статором к плате, имеющей сквозное отверстие по диаметру подшипникового узла двигателя для смазки. Печатная плата электродвигателя М1 дорабатывается следующим образом:
- Необходимо перерезать печатный проводник вывода 1 микросхемы DA5, входящей в состав двигателя М1.
- К печатному проводнику вблизи вывода 1 микросхемы DA5 припаивается гибкий проводник, соединяющий вывод 1 с отверстием “1DA5” печатной платы привода, чем обеспечивается непрерывное питание микросхемы, а значит, и непрерывность сигнала, снимаемого с вывода 3 при регулировании частоты вращения двигателя разрывом цепи питания обмоток.
- К контактной площадке той обмотки статора, от которой отходит печатный проводник к выводу 3 микросхемы DA5, припаивается гибкий проводник, соединяющий вывод 3 с отверстием “3DA5” печатной платы привода.
Провод черного цвета, имеющийся на двигателе, необходимо соединить с отверстием “4DA5”, а провод красного цвета - с отверстием “M1com”.
На плате также расположен оптрон U3 с открытым оптическим каналом.
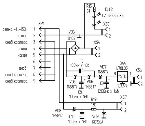
Блок комбинированный смонтирован на трех печатных платах – горизонтальной, показанной на рис. 11, объединительной, показанной на рис. 8, и плате светодиодов, показанной на рис. 7. Принципиальная схема блока показана на рис. 5. На горизонтальной плате смонтированы контактные штыри 11 (рис.1) от неисправной миниатюрной (пальчиковой) 9-штырьковой лампы.
Внимание! Горизонтальные платы ЕМ85 отличаются от остальных цоколевкой и ориентацией штырьков!
На оборотной стороне платы указаны допустимые варианты замены.
Горизонтальная плата имеет контактные площадки, соединяемые пайкой с ответными площадками объединительной платы. Дополнительно эти платы скрепляются эпоксидным компаундом с двух сторон в образовавшихся углах. Плата светодиодов также укрепляется пайкой к лепесткам кратера, и дополнительно скрепляется в нижней части с горизонтальной платой эпоксидным компаундом с двух сторон. Все концы штырей горизонтальной печатной платы, и их контактные площадки со стороны вертикальных печатных плат, должны быть полностью изолированы компаундом.
На схеме рис. 5 выводы 4 и 5 накала не соединены с общим проводом, что соответствует схеме аппарата, в котором с общим проводом аппарата соединена середина накальной обмотки силового трансформатора. При необходимости с общим проводом можно соединить вывод 4 или вывод 5 накала. На плате рис. 8 предусмотрены соответствующие перемычки. Кроме того, при соединении одного из выводов накала с общим проводом диоды VD5,6 следует заменить проволочными перемычками, а конденсаторы С7,8 не устанавливать. Катод диода VD8 и анод диода VD5 необходимо соединить перемычками с “горячим” выводом накала. При бестрансформаторном питании аппарата необходимо заменить цепь накала заменяемого индикатора эквивалентным резистором, а цепь накала имитатора питать от отдельного понижающего трансформатора. Электродвигатель М1 и осветительные светодиоды EL1,2 питаются от отдельного диодного моста VD3, и не нуждаются в конденсаторах большой ёмкости в утроителе напряжения в случае соединения середины накальной обмотки с общим проводом.

Рис. 5. Схема аппарата

Рис. 6. Схема аппарата
Основой системы управления является микроконтроллер PIC16F73-I/SO, описание которого можно найти в [4], расположенный на плате микроконтроллера, принципиальная схема приведена на рис. 3.
Для управления работой индикатора задействованы следующие ресурсы микроконтроллера:
- Модуль аналогово-цифрового преобразователя [5]
- Модуль компаратора ССР1, сконфигурированный, как широтно-импульсный модулятор
- Таймер-счетчик1, формирующий измерительный интервал для измерения частоты вращения, и генерирующий внутреннее прерывание по переполнению.
- Таймер-счетчик0, сконфигурированный как счетчик тахоимпульсов, поступающих с двигателя
- Вывод 0 порта В, генерирующий прерывания от датчика начала отсчёта
- Сторожевой таймер
Аналогово-цифровой преобразователь измеряет напряжение на сетке через инвертирующий масштабный усилитель DA1[6], согласующий как входные сопротивления (10 МОм со стороны вывода сетки и 10 кОм со стороны АЦП), так и уровни напряжения аналогового сигнала (-1...-15 В со стороны вывода сетки и 0...+2,5В со стороны входа АЦП). Источником образцового напряжения +2,5В для АЦП служит микросхема DA2.
Источником тактовых импульсов для АЦП служит его встроенный RC-генератор. АЦП запускается программно установкой бита GO/DONE. По окончании очередного преобразования АЦП очищает этот бит. Управление АЦП производится в теле основной программы. Программа закольцована, что обеспечивает бесконечное возобновление работы АЦП. Результат АЦП обновляется не менее 1 раза за один оборот ротора.
Модуль компаратора ССР1, сконфигурированный, как широтно-импульсный модулятор, включает в свой состав и таймер-счетчик2 с собственным входным делителем частоты, содержимое которого непрерывно сравнивается с содержимым регистра PR2, образуя делитель частоты тактового генератора с коэффициентом деления 100:4096, что определяет длительность периода на выводе CCP1 микроконтроллера, равную 2,048 мкс при частоте тактового генератора 20 МГц. Содержимое регистра CCPR1L и двух битов (4 и 5) регистра CCP1CON определяет длительность импульса на выводе CCP1, и, в свою очередь, обновляется по окончании сравнения с частотой около 9,5 Гц по результатам измерения частоты вращения. Широтно-импульсный модулятор работает непрерывно и независимо от состояния основной программы и поступающих прерываний.
Таймер-счетчик1 вместе с собственным входным делителем формирует измерительный интервал для измерения частоты вращения. Диапазон счета таймера – от 0 до 65535 импульсов.
Таймер генерирует внутреннее прерывание по переполнению в момент перехода своего содержимого от 65535 к нулю. Таймер-счетчик1 работает непрерывно и независимо от состояния основной программы и поступающих прерываний. Обработка прерывания сводится к сравнению содержимого таймера-счетчика0 с заданным значением. По результатам сравнения обновляется содержимое регистра CCPR1L и двух битов (4 и 5) регистра CCP1CON. При включении имитатора в конце разгона двигателя устанавливается программный флаг разрешения индикации. Длительность периода разгона двигателя сопоставима с длительностью разогрева лампы. В конце прерывания таймер-счетчик0 обнуляется.
Таймер-счетчик0 сконфигурирован как счетчик тахоимпульсов, поступающих с двигателя на вход TOCK1 микроконтроллера. За каждый оборот ротора таймер-счетчик0 дважды инкрементируется нарастающим перепадом логического уровня на входе TOCK1. Таймер-счетчик0 работает непрерывно и независимо от состояния основной программы и поступающих прерываний.
Вывод 0 порта В через компаратор DA3 получает сигналы от датчика начала отсчёта U3. За каждый оборот ротора по нарастающему перепаду логического уровня генерируется прерывание, и устанавливается флаг INTF регистра INTCON. Сначала формируется изображение правой стороны экрана, через паузу длительностью 9,4 мс формируется изображение левой стороны экрана. Содержимое регистра результата АЦП не подвергается операциям двоичной арифметики, поскольку при постоянной частоте вращения ротора отношение угла раскрытия центрально расположенного на экране теневого сектора к разности опорного напряжения и напряжения на входе АЦП является постоянной величиной. Центрально расположенный теневой сектор представляет собой шкалу вольтметра с диапазоном измерения 0...2,5В, измеряющего разность опорного напряжения и напряжения на входе АЦП.
При двух симметрично расположенных теневых секторах необходимо рассматривать центрально расположенный флуоресцирующий сектор, как шкалу вольтметра с диапазоном измерения 0...2,5 В, измеряющего напряжение на входе АЦП.
Соотношение напряжения на входе АЦП и угла раскрытия центрально расположенного флуоресцирующего сектора также постоянно.
Сторожевой таймер с делителем обеспечивает непрерывный контроль исправности двигателя.
В начале каждой программы обработки прерывания от датчика начала отсчёта производится сброс сторожевого таймера. При неисправности, возникшей до включения имитатора, или аварийной остановке двигателя, возникшей во время работы имитатора, через 4 сек сторожевой таймер производит перезапуск микроконтроллера, при этом сбрасывается бит тайм-аута регистра статуса, по низкому уровню которого производится переход к закольцованной аварийной программе. Начинается прерывистое свечение светодиод а HL1 с одинаковыми длительностями импульса и паузы, равными 0,5сек. Осветительные светодиоды EL1,2 и двигатель М1 отключаются. Попыток перезапуска двигателя не производится, необходимо повторное включение имитатора с исправным двигателем.
На рис.12 показана шкала радиоприемника “Казахстан” с установленным имитатором. Фотография сделана с минимально возможным значением экспозиции в дневное время.

Рис. 12. Шкала радиоприемника "Казахстан" с установленным имитатором
На рис. 13 показан установленный имитатор за шкалой радиоприемника “Казахстан”, вид сверху со снятым кожухом приемника, на рис.14 показан установленный имитатор, вид сзади.

Рис. 13. Установленный имитатор за шкалой радиоприемника “Казахстан” (вид сверху)

Рис. 14. Установленный имитатор за шкалой радиоприемника "Казахстан" (вид сзади)
В большинстве радиоприемников достаточно свободного пространства за индикатором.
Все резисторы в схеме – МЛТ 0,125, или импортные типоразмера MFR3 производства TT-electronics, за исключением резистора R15 – МЛТ 0,25 и резисторов R4 и R12 – КИМ-0,125. Оксидные конденсаторы С7, С8,С10,С11,С12 - импортные с диаметром корпуса 6 мм и высотой 6...8 мм, С6, С9 – импортные с диаметром корпуса 10 мм, остальные - КМ-6.
Налаживание сводится к подбору резистора R5 (рис.3) так, чтобы при подаче на вход "сетка" постоянного отрицательного напряжения -14В относительно общего провода края теневого сектора при имитации ЕМ81 или ЕМ85 (или двух секторов при имитации 6Е5С или ЕМ80) полностью смыкались. Режим “перехлеста” ни в одной из этих ламп не предусмотрен.
При замыкании вывода сетки на общий провод производится коррекция “нуля” ОУ DA1 подстроечным резистором R20.
Недостающие рисунки (рис. 7 - рис. 11), листинги MPASMTM и HEX-файлы для программирования микроконтроллера имеются здесь.
Литература
1.Молоков Д. Микроконтроллерный имитатор электронно-световых индикаторов 6Е5С и ЕМ80 Радио, 2017, № 6, с. 28.
2.Electronic Tube Handbook PHILIPS 1953
3.Ю.Л.Голубев, Т.В.Жукова Электровакуумные приборы. Справочник. М. :Энергия, 1960
4.DS30325B PIC16F7X Data Sheet 2002, Microchip Technology Inc.
5.AN546 Using the Analog-to-Digital (A/D) Converter 1997 Microchip Technology Inc.
6.Хоровиц П., Хилл У. Искусство схемотехники. В 2-х томах. 3-е изд. стереотипное. Перевод с англ. Под редакцией М. В. Гальперина. М.: Мир, 1986.
7.Abstimmanzeigeröre EM85, LORENZ, 15.5.1956
Автор: Д. Молоков, г. Нижний Тагил Свердловской обл. (nmntw@66.ru)