Выключатель является неотъемлемой частью конструкции большинства электроприборов и аппаратов, питающихся от сети 230 В. Наличие такого выключателя (особенно двухполюсного) позволяет полностью обесточить прибор, что повышает удобство эксплуатации и обеспечивает большую электробезопасность.
Однако большинство конструкций сетевых выключателей не имеет в своём составе индикатора наличия напряжения, позволяющего определить как положение выключателя, так и наличие напряжения на его выходе. Конечно, если оборудование, в состав которого входит выключатель, имеет элементы индикации, проблема решается сама собой, но если индикация отсутствует, о состоянии прибора приходится судить только по положению клавиши сетевого выключателя. И если положение рокерных выключателей и выключателей типа тумблер даже с большого расстояния определить довольно просто, то состояние кнопок с фиксацией, например П2К, определить удаётся далеко не всегда.
Для решения описанной выше проблемы можно применить рокерные выключатели с подсветкой, которые в большом ассортименте выпускаются промышленностью. Но, во-первых, установить такой выключатель вместо, например, кнопки П2К, не всегда возможно, а во-вторых, не всегда эти выключатели китайского производства отличаются высокой надёжностью. Кроме того, обрыв в цепи индикаторной лампы или неисправность самого выключателя могут стать причиной ошибочного суждения о том, что прибор обесточен.
Действительно, отсутствие индикации отнюдь не означает, что на прибор не подано сетевое напряжение, поэтому перед началом любых работ правила техники безопасности требуют полного обесточивания прибора отключением вилки из розетки, т. е. путём создания видимого разрыва цепи. Но некоторые электроприборы, например, стационарные электрокотлы, водонагреватели, насосы, вентиляторы и т. п., не имеют штепсельных соединений и подключаются к сети напрямую, поэтому создать видимый разрыв для них зачастую невозможно. В таких случаях полезен индикатор, позволяющий судить о наличии напряжения как до, так и после встроенного в прибор сетевого выключателя.
Описания подобных индикаторов, построенных с применением светодиодов разного цвета свечения (или двухцветных светодиодов), неоднократно публиковались на страницах журнала "Радио". Наиболее подходящими являются конструкции, описанные в [1] и [2] (последняя - со звуковым сигнализатором), но обе эти конструкции имеют общие недостатки, препятствующие их применению для указанной цели. Во-первых, в них цепи контроля напряжения после выключателя гальванически связаны с цепями перед выключателем, что не является недостатком при их штатном применении. Но при использовании такого индикатора совместно с двухполюсным выключателем, разрывающим одновременно оба провода питающей сети, цепь нагрузки будет иметь связь с сетью при отключённом выключателе, что недопустимо по требованиям электробезопасности. Во-вторых, светодиоды обеих конструкций питаются однополупериод-ным напряжением, что снижает яркость их свечения и вынуждает применять токоограничивающие резисторы довольно малого сопротивления. В-третьих, индикатор, описанный в [2], имеет в своём составе довольно большое число деталей.
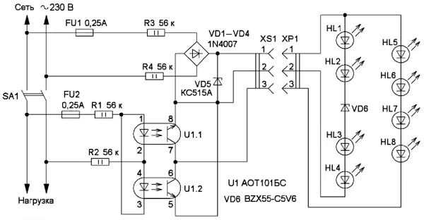
Исходя из приведённых выше соображений, автором был разработан индикатор, схема которого приведена на рис. 1. Напряжение сети через плавкую вставку FU1 и токоограничивающие резисторы R3, R4 поступает на диодный мост VD1-VD4. Пульсирующее напряжение поступает на цепочки светодиодов HL1-HL4 и HL5-HL8. Когда контакты выключателя SA1 разомкнуты, ток через излучающие диоды оптопары U1 не протекает, фототранзисторы оптопары закрыты и цепочка светодиодов HL5-HL8 зелёного свечения отключена от источника питания, поэтому ток протекает через цепочку светодиодов HL1-HL4 красного свечения, которые сигнализируют о том, что в сети имеется напряжение, а выключатель SA1 отключён.

Рис. 1. Схема индикатора
При включении выключателя переменный ток, который ограничен резисторами R1 и R2, протекает через встречно-параллельно включённые излучающие диоды оптопары U1, поэтому в каждый полупериод один из фототранзисторов оптопары открывается, подключая к выходу диодного моста цепочку светодиодов HL5-HL8 зелёного свечения. Светодиоды HL1-HL4 при этом гаснут, так как стабилитрон VD6 увеличивает прямое напряжение цепочки светодиодов до значения, превышающего прямое напряжение цепочки светодиодов HL5-HL8.
Стабилитрон VD5 ограничивает напряжение на выходе диодного моста, предотвращая повреждение фототранзисторов оптопары в случае отключения светодиодов. Для удобства монтажа и эксплуатации индикатор состоит из двух частей - узла управления и узла индикации, соединяемых между собой с помощью разъёмов XS1 и XP1. Число светодиодов в узле индикации можно уменьшить вплоть до одного в каждой цепи, установив при этом стабилитрон VD6 с меньшим напряжением стабилизации. Если число светодиодов красного свечения будет превышать число зелёного, вместо стабилитрона VD6 можно установить проволочную перемычку.
Следует отметить, что этот индикатор отображает включённое (нормальное) состояние выключателя зелёным, а отключённое - красным цветом. Если на месте HL1-HL4 установить светодиоды зелёного свечения, а на месте HL5-HL8 - красного, заменив стабилитрон VD6 перемычкой, логика работы индикатора изменится на обратную. Красный цвет (цвет опасности) будет сигнализировать о том, что на прибор подано напряжение питания, а зелёный - об отключённом состоянии прибора.

Рис. 2. Печатная плата индикатора и расположение деталей на ней
Детали индикатора смонтированы на двух печатных платах, изготовленных из одностороннего фольгированного стеклотекстолита толщиной 1,5...2 мм. На первой плате (рис. 2) установлены светодиоды и стабилитрон VD6. Плата имеет круглую форму, позволяющую установить её в трубу с внутренним диаметром 32 мм, о чём будет сказано ниже. Три отверстия диаметром 2 мм, имеющиеся на плате, предназначены для пропуска проводов, идущих к разъёму ХР1. На второй плате (рис. 3) смонтированы все остальные элементы, при этом для предотвращения пробоя по поверхности платы между печатными проводниками с большой разностью потенциалов выполнены прорези, а платы после монтажа всех деталей покрыты двумя слоями лака ХВ-784. Внешний вид смонтированных плат приведён на рис. 4. Здесь взамен одного стабилитрона КС515А установлены два последовательно соединённых стабилитрона с суммарным напряжением около 15 В.

Рис. 3. Плата устройства и расположение элементов на ней

Рис. 4. Монтаж элементов на плате
Резисторы R1-R4 - любые с мощностью рассеяния не менее 1 Вт, а лучше 2 Вт. Двухканальную транзисторную оптопару АОТ101 можно использовать с любым буквенным индексом или применить вместо неё подходящую двухканальную импортную. Стабилитрон VD5 должен быть с напряжением стабилизации 15...16 В или несколько стабилитронов с таким же суммарным напряжением, включённых последовательно, светодиоды - любые сверхъяркие соответствующего цвета свечения. Напряжение стабилизации стабилитрона VD6 должно превышать разность прямых напряжений цепочек светодиодов HL5-HL8 и HL1-HL4. Разъём - любой подходящий с числом контактов не менее трёх, рассчитанный на работу при сетевом напряжении.
Плавкие вставки FU1 и FU2, а также держатели к ним - любые подходящие по габаритам. Если устройство, в которое планируется установить индикатор, имеет штатные предохранители, установленные до выключателя SA1, плавкие вставки FU1 и FU2 из схемы можно исключить. Если же штатные предохранители установлены после выключателя, плавкую вставку FU1 оставляют на своём месте, а левые по схеме выводы резисторов R1 и R2 подключают после штатных предохранителей.
Собранное правильно и из исправных деталей устройство начинает работать сразу и в налаживании не нуждается. Плату со светодиодами следует устанавливать таким образом, чтобы светодиоды HL1 -HL4 располагались горизонтально, а HL5-HL8 - вертикально, тогда о включённом состоянии выключателя будет сигнализировать вертикальная зелёная, а об отключённом - горизонтальная красная светящаяся полоса.
Ток, потребляемый индикатором от сети 230 В, не превышает 2 мА по каждой из цепей. При необходимости индикатор можно включить на напряжение сети 400 В, увеличив сопротивление резисторов R1-R4 приблизительно в два раза. Но при этом следует иметь в виду, что в случае обрыва одной из фаз индикатор будет показывать наличие напряжения, так как ток индикатора будет протекать от исправной фазы в неисправную, а далее через подключённую к ней однофазную нагрузку - в нулевой провод.
Описанное устройство может найти самое различное применение. Таким индикатором можно оснастить какой-либо электроприбор или, например, выключатель, подающий напряжение на розетки, установленные на рабочем столе радиолюбителя и используемые для подключения налаживаемых конструкций, а также рубильник, от которого получают питание станки в гараже или мастерской.

Рис. 5. Плата узла управления
Автор установил индикатор для сигнализации о наличии напряжения на входе и выходе двухполюсного автоматического выключателя. Плата узла управления смонтирована на основании пластикового бокса на четыре модуля с помощью стоек высотой 8 мм и винтов М3 (рис. 5), а держатели предохранителей FU1 и FU2 закреплены с помощью проволочных хомутов и клея "Момент" на пластмассовом изоляторе, предназначенном для установки нулевых шин на DIN-рейку. Плату индикации можно разместить как на верхней крышке бокса, так и на некотором удалении от автоматического выключателя, применив для соединения трёхжильный кабель, рассчитанный на работу при сетевом напряжении.
Если узел индикации необходимо смонтировать на улице, конструкция окна для индикатора должна обеспечивать защиту от попадания внутрь влаги и пыли. В этом случае для размещения платы индикатора удобно использовать отрезок пластиковой трубы внутренним диаметром 32 мм, на котором нарезана соответствующая резьба, на которую навинчивают накидную гайку, а между торцом резьбы и бортом гайки с использованием двух резиновых прокладок устанавливают диск из органического стекла толщиной 3...4 мм. Плату индикатора перед установкой в трубу следует обмотать изоляционной лентой. Внешний вид электрощита, снабжённого таким индикатором, приведён на рис. 6.

Рис. 6. Внешний вид электрощита, снабжённого индикатором
При налаживании и эксплуатации данного устройства следует помнить, что все его элементы имеют гальваническую связь с сетью 230 В, и соблюдать правила электробезопасности. Следует также напомнить о том, что показания любых стационарных индикаторов не могут гарантировать отсутствие напряжения, поэтому перед началом работ с электрооборудованием необходимо проверить с помощью заведомо исправного указателя напряжения, обесточено ли оно.
Литература
1. Бутов А. Сетевой индикатор включения на двухцветном светодиоде. - Радио, 2003, № 12, с. 50, 51.
2. Марков В. Индикатор состояния электрического чайника. - Радио, 2009, №11, с. 33.
Автор: А. Мельников, г. Барнаул