Сенсорный выключатель с таймером, описание которого предлагается вниманию читателей, собран на основе модуля С005. С помощью этого выключателя можно включать маломощный сетевой источник освещения, например, светильник в подсобном помещении, с последующим автоматическим выключением через определённый промежуток времени.
О модуле программируемого таймера С005, на основе которого собран предлагаемый сенсорный выключатель, уже было рассказано на страницах журнала "Радио" [1, 2].

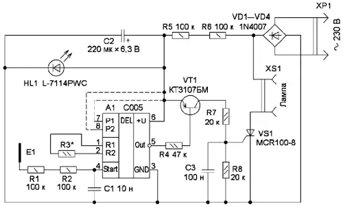
Рис. 1. Схема сенсорного выключателя
Схема устройства показана на рис. 1. На диодах VD1 -VD4 собран выпрямитель, который питает нагрузку, подключаемую к гнезду XS1. Подача напряжения на нагрузку осуществляется с помощью маломощного тринисто-ра VS1, которым управляет транзистор VT1. Модуль С005 питается от параметрического стабилизатора напряжения (около 3 В), собранного на элементах R5, R6, C2 и HL1. Светодиод HL1 выполняет функции стабилитрона и светового индикатора, который сигнализирует о наличии сетевого напряжения, а в тёмное время ещё и подсвечивает месторасположение выключателя. Конденсатор С1 подавляет высокочастотные и импульсные наводки на входе Start модуля А1. Аналогичную функцию выполняет конденсатор С3 в цепи управляющего электрода тринистра VS1.
В исходном состоянии на выходе модуля A1 высокий логический уровень, транзистор VT1 закрыт, поэтому тринистор VS1 также закрыт и нагрузка обесточена. Для запуска таймера и включения лампы на вход Start модуля А1 надо кратковременно подать низкий логический уровень. Для этого достаточно прикоснуться к сенсорному элементу Е1, который представляет собой отрезок медной фольги площадью 1...2 см2. В этом случае через резисторы R1, R2 потечёт ток, и на входе Start модуля появится переменное напряжение, которое будет ограничено встроенными в кристалл модуля диодами. Минусовая полуволна переменного напряжения будет ограничена на уровне около -0,6 В, что будет воспринято модулем как низкий логический уровень, поэтому произойдёт запуск таймера. На выходе Out модуля А1 появится низкий уровень, транзистор VT1 откроется, вслед за ним при каждой полуволне сетевого напряжения будет открываться тринистор VS1, на лампу поступит сетевое напряжение.
По окончании времени выдержки на выходе Out появится высокий уровень напряжения, транзистор VT1 и тринистор VS1 закроются, нагрузка будет обесточена. Время выдержки можно установить подборкой резистора R3 и установкой перемычек на плате модуля С005 между выводами 7, 8 и плюсовой линией питания. Для этого можно использовать данные из таблиц, приведённых в [1].

Рис. 2. Чертёж печатной платы сенсорного выключателя и размещение элементов на ней
В качестве корпуса был использован прозрачный пластмассовый контейнер размерами 62x37x14 мм от драже "Tic Tac". В этом случае надо применить низкопрофильный оксидный конденсатор С2. Соответственно для этого корпуса и были выбраны размеры печатной платы из фольгированного с одной стороны стеклотекстолита. Её чертёж показан на рис. 2. В устройстве можно применить резисторы МЛТ, С2-23, оксидный конденсатор - К50-35 или импортный, остальные - керамические импортные или отечественные К10-17. Диоды - любые выпрямительные с максимальным прямым током не менее 500 мА и допустимым обратным напряжением не менее 400 В. Транзистор - любой из серии КТ3107. Светодиод должен быть обязательно сверхъяркий белого свечения с диаметром корпуса 3...5 мм. Вид смонтированной платы показан на рис. 3.

Рис. 3. Вид смонтированной платы устройства
Максимальная мощность нагрузки - 100 Вт. Это может быть лампа накаливания или светодиодная лампа. Для этих устройств не важно, каким будет питающее напряжение, переменным или пульсирующим. Потребляемый модулем С005 ток не превышает 100 мкА, тринистор также экономичен и для его включения достаточно тока управляющего электрода 100.200 мкА. Поэтому и само устройство получилось экономичным, собственный потребляемый от сети ток - около 1 мА.
Внешний вид устройства показан на рис. 4.

Рис. 4. Внешний вид устройства
Литература
1. Нечаев И. Модуль таймера С005 и конструкции на его основе. - Радио, 2021, № 6, с. 58-62; № 7, с. 55-58.
2. Нечаев И. Таймер с независимой установкой режимов "Пауза" и "Работа". - Радио, 2021, № 8, с. 35-37.
Автор: И. Нечаев, г. Москва