Представляемый ограничитель разработан в порядке функционального дополнения и оптимизации предыдущей разработки автора - быстродействующего устройства защиты от перенапряжения [1]. Предназначен ограничитель для условий электропитания с частыми перенапряжениями с целью эффективной защиты электронной аппаратуры от перенапряжений до 270 В без отсечки и надёжной мгновенной отсечки при большем напряжении.
Необходимость защиты современной электронной аппаратуры от перенапряжений в сети питания обусловлена высокой стоимостью как самой аппаратуры, так и её ремонта. Следовательно, устройства защиты должны отвечать высоким требованиям по надёжности и быстродействию. Блоки питания современной электронной аппаратуры не нуждаются в стабилизации сетевого напряжения, поскольку содержат достаточно эффективную внутреннюю стабилизацию, но они требуют быстродействующей защиты от опасных перенапряжений. Источники бесперебойного питания, как правило, также не имеют гарантированной, точно настроенной и быстродействующей защиты от таких случаев.
Так называемые "реле напряжения" пригодны лишь для условий редких перенапряжений, поскольку частые отключения потребителей непременно приводят к повышению уставки (такие реле имеют возможность ручной установки предельного напряжения), что повышает опасность повреждения аппаратуры. К тому же время отсечки типовых реле широкого применения составляет более 20 мс и при частых отключениях может быть существенно завышено, как и напряжение ручной подстройкой. Для психологического смягчения частых отключений производители стали использовать автоматическое восстановление питания с заданной (вручную) задержкой времени. Но для большинства современных электронных приборов (компьютеров и других, имеющих операционную систему) восстановление питания рекомендуется не ранее чем через несколько минут и поэтому его следует делать самому владельцу после контроля напряжения в сети. То есть автовключение во многих случаях является нерациональным.
Применение типовых электронных стабилизаторов на основе автотрансформаторов для питания дорогой профессиональной аппаратуры может быть также ограничено быстродействием их самозащиты от перенапряжений (которая осуществляется, как правило, мощным реле и не во всех стабилизаторах). Они не могут обеспечить мгновенную защиту в принципе, поскольку перед переключением автотрансформатора необходимо измерить максимум напряжения, но при измерении этот максимум свободно проходит на выход стабилизатора.
С инженерной точки зрения необходим, конечно, подробный критический обзор существующих устройств защиты от перенапряжений, но здесь приходится ограничиваться только краткими замечаниями. Принципиальные недостатки существующих устройств, кратко отмеченные выше, привели автора к решению обеспечить надёжную мгновенную защиту посредством синхронного амплитудного ограничения напряжения (в каждой полуволне), т. е. ограничения путём среза "лишней" части синусоиды. Для реализации этого был выбран способ гашения "лишней" амплитуды напряжения посредством управляемого транзисторного балласта в цепи питания потребителей, разработано устройство управления по уровню мгновенного напряжения на выходе, т. е. по результату сравнения амплитуды выходного напряжения с пороговым значением, заданным цепью стабилитронов. Такое решение обусловлено, кроме прочего, сравнительно небольшой потребляемой мощностью современной электронной аппаратуры и тем, что на силовом транзисторе балласта будут выделяться последовательности импульсов напряжения при существенной скважности, т. е. выделения тепла будут в несколько раз меньше, чем при той же амплитуде синусоидального напряжения.
В результате продолжительных экспериментальных работ по различным модификациям устройства был разработан его достаточно простой и надёжный вариант на основе доступных элементов, в том числе малогабаритного реле Tyco Electronics V23092 с допустимым током через контакты 6 А [2].
Схема устройства показана на рис. 1. Здесь надо отметить, что автомат отсечки, предложенный ранее в [1], существенно упрощает схему, но поскольку необходимые управляемые расцепители с механической фиксацией для широкого применения практически не производятся, его самостоятельное изготовление требует определённого опыта по мелким слесарным работам и наличия приспособления для намотки катушки.

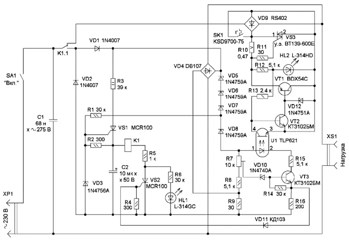
Рис. 1. Схема устройства
Поскольку современные импульсные блоки питания радиоаппаратуры в своём составе (в выпрямителе) имеют сглаживающие конденсаторы сравнительно большой ёмкости, при подключении их к сети возникает большой импульс тока. Для защиты балластного транзистора VT1 от этого импульса служит симистор VS3. Значение тока, при котором открывается симистор, задаёт датчик тока - резистор R10. При нормальном напряжении сети балластный транзистор VT1 открывается в начале каждой полуволны сетевого напряжения посредством открытия управляющего транзистора VT2 в цепи его базы.
Выпрямленные диодным мостом VD4 импульсы напряжения сети, за вычетом напряжения, падающего на стабилитронах VD5-VD8, выделяются на подстроечном резисторе R7. При повышении мгновенного напряжения сети выше установленного значения, которое задают резистором R7 и напряжением стабилизации стабилитрона VD10, транзистор VT3 открывается. Вслед за ним открывается фототранзистор оптопары U1, который оказывает шунтирующее действие на переход база-эмиттер транзистора VT2, в результате чего транзистор VT1 также начинает закрываться и падение напряжения на нём увеличивается. В результате уменьшается амплитуда напряжения на выходе устройства.
На диодном мосте VD4 и на движке резистора R7 напряжение уменьшится, что приведёт к замедлению роста тока транзистора VT3 и отслеживанию им в дальнейшем примерного равенства напряжения на движке резистора R7 и напряжения стабилитрона VD10, т. е. к стабилизации амплитуды напряжения на нагрузке. Так работает отрицательная обратная связь, и за счёт большого коэффициента передачи рост мгновенного сетевого напряжения на входе (включая импульсные помехи) не приводит к существенному повышению амплитудного напряжения на выходе. Но когда через стабилитрон VD12 станет протекать ток, напряжение на транзисторе VT1 перестанет увеличиваться. При выбранном типе стабилитрона (напряжение стабилизации - 30 В) амплитуда входного напряжения соответствует действующему напряжению сети около 270 В. Дальнейший рост амплитуды сетевого напряжения вызовет уже более быстрый рост тока через резистор R16, в результате чего откроется тиристор VS2 и сработает реле отсечки К1. Высокая скорость его срабатывания обеспечивается повышенным напряжением (примерно в два раза больше номинального) на конденсаторе С2.
Удержание реле обеспечивается посредством диодов VD1, VD2 и тиристора VS1, который открывается лишь при достижении напряжения на управляющем электроде выше мгновенного напряжения на реле (и конденсаторе С2), при амплитудном напряжении сети выше 190...200 В. Стабилитрон VD3 ограничивает напряжение на конденсаторе С2 на уровне 47 В.

Рис. 2. Вариант конструкции ограничителя на основе типового сетевого разветвителя, с расчётом на мощность нагрузки до 500 Вт

Рис. 3. Балластный транзистор установлен на теплоотвод
Здесь представлен вариант конструкции ограничителя на основе типового сетевого разветвителя, с расчётом на мощность нагрузки до 500 Вт (рис. 2). Балластный транзистор установлен на теплоотвод (рис. 3), который смонтирован в типовой соединительной коробке размерами 60x60 мм, с креплением её над гнездом разветвителя с помощью четырёх винтов-саморезов. При распайке термоконтакта SK1 надо учитывать, что в положении чтения его маркировки верхний вывод соединён с корпусом. Теплоотвод вместе с транзистором устанавливают в коробку без крепления, с подгонкой размеров теплоотвода таким образом, чтобы мощный резистор упирался в крышку коробки. Для соединения этого блока с платой управления необходимо высверлить со стороны внутренней полости разветвителя три отверстия: два - для силовых проводов, одно - для проводов управления, в качестве которых желательно использовать провод МГТФ.
Общий вид платы управления показан на рис. 4. Часть элементов (диоды VD1, VD2, VD11 и некоторые резисторы) расположены со стороны проводных соединений, размеры платы - 65x32 мм.

Рис. 4. Общий вид платы управления
Реле может быть расположено и перпендикулярно плате. Она размещена в корпусе разветвителя без крепления, поскольку её размеры обеспечивают необходимые упоры и зафиксированы с помощью соединительных проводов (рис. 5). Для настройки ограничителя следует использовать маломощный ЛАТр, а в качестве нагрузки - мощный резистор для обеспечения тока нагрузки 20...30 мА.

Рис. 5. Расположение платы и элементов на ней в корпусе
Перед началом налаживания движок подстроечного резистора R7 устанавливают в нижнее по схеме положение.
К нагрузке и входной цепи подключают вольтметры. После подачи напряжения контролируется свечение светодиода HL1 и соответствие выходного напряжения входному. Затем выходной вольтметр подключают к диодному мосту VD9, при этом один из щупов вольтметра подключают к входной клемме (верхней по схеме). Падение напряжения должно быть 3.4 В, и светодиод HL2 не должен светить. Далее необходимо установить напряжение на выходе 250 В и, плавно вращая движок резистора R7, контролировать увеличение напряжения на мосте VD9. В момент начала резкого прироста напряжения должно быть резкое увеличение яркости свечения светодиода HL2. На этом основное налаживание завершают. Плавно увеличивают входное напряжение до 270 В и контролируют перепад напряжения на мосте VD9 свечение светодиода HL2. При дальнейшем увеличении напряжения должна сработать отсечка.
Надо учитывать, что форма напряжения на балласте представляет собой
импульсы в виде вершины синусоиды со скважностью, зависящей от амплитуды входного напряжения, поэтому вольтметр будет занижать показания. Напряжение на выходе ограничителя имеет срезы синусоиды, и вольтметр будет завышать показания.
После срабатывания отсечки необходимо измерить напряжение на обмотке реле, которое должно быть в пределах 24...27 В. Затем следует уменьшить входное напряжение до 220...230 В и вновь проверить напряжение на реле, оно должно быть 18...22 В. Далее надо сбросить устройство в исходное состояние отключением его от сети на 1-2 с и проверить настройку плавным повышением напряжения вплоть до отсечки.
Надо заметить, что устройство не рассчитано на длительные перенапряжения с большой нагрузкой. С целью тепловой защиты транзистора балласта предусмотрен термостат SK1 (номинальная температура срабатывания - 75 оС), который замыкает балласт и при отсутствии опасных перенапряжений обеспечивает бесперебойное питание с охлаждением радиатора балластного транзистора VT1.
Ограничитель на большую мощность с длительным перенапряжением может быть собран в типовой соединительной коробке размерами 100x100 мм, в которой можно разместить теплоотвод большего размера и вентилятор с напряжением питания 12 В для его
охлаждения. Его питание может быть обеспечено малогабаритным импульсным сетевым источником питания, подключённым к выходу ограничителя. Источник питания крепят к крышке коробки и закрывают аналогичной коробкой для скрытой установки (с вентиляционными прорезями). А двойные розетки для подключения нагрузки крепят сбоку (рис. 6).

Рис. 6. Ограничитель напряжения
Релейный ограничитель отвечает высоким требованиям по быстродействию. Паспортное время полного переключения контакта реле - около 4 мс, а значит, время его размыкания будет меньше. Реле имеет также малые габаритные размеры, небольшие энергопотребление и ток удержания. Однако возможны всё же случаи длительного перенапряжения - 300 В и более, например, при обрыве нулевого провода в трёхфазной сети и автоматического сброса защиты при глубоком спаде (отключении) напряжения. Поэтому видится более рациональным использование всё же автомата отсечки с механической фиксацией. Такой автомат и был предложен автором в [1]. В этом случае схема существенно упрощается и сокращаются размеры платы, что позволяет разместить автомат в разветвителе и в других малогабаритных корпусах. В этом случае исключаются реле и элементы VD1-VD3, R1, R2, R5, R6, R9, С2, VS1. Светодиод HL1 включают последовательно с диодом VD8, а обмотку электромагнита устройства отсечки подключают в цепь анода тиристора VS2 (вместо резистора R3). При этом сопротивление обмотки должно быть не менее 100 Ом.
За истёкшее время автору удалось сделать ещё одну модель двухполюсного реле отсечки (брейкера) с допустимым током контактов до 10 А (16 А - при параллельном соединении), которая проще в изготовлении и не требует намотки катушки, поскольку изготавливается на базе отечественного реле РП21. При срабатывании реле между контактами встаёт тонкая текстолитовая шторка, которая подпружинена в исходном состоянии и упирается в кромку подвижного контакта. Описание процесса изготовления этого реле и испытаний на быстродействие, а также включения его в схему ограничителя будет изложено в следующей статье.
Литература
1. Васильев А. Быстродействующее устройство защиты от перенапряжения. - Радио, 2020, № 2, с. 28-30.
2. Slim PCB Relay SNR. - URL: https:// static.chipdip.ru/lib/004/DOC001004-441 .pdf (14.03.21).
Автор: А. Васильев, г. Санкт-Петербург