Второе применение формирователя - в составе УМЗЧ, собранного на двух мощных усилителях, например, LM3886 или его сдвоенного аналога LM4780, включённых в мостовом режиме работы (см., например, подобный УМЗЧ, описанный автором в статье [1] и в несколько обновлённой версии - в книге [2]). Но прежде чем продолжить изложение, сделаем некоторое отступление относительно принципа работы мостового включения двух мощных ОУ, а особенно их питания.
Как известно, при мостовом включении двух ОУ нагрузка, например акустическая система (АС), подключена между выходами этих усилителей. Оба ОУ включены идентично и работают в режиме инвертирующего ОУ с коэффициентом усиления около 20. В таком режиме работы искажения (коэффициент нелинейных искажений плюс шум - КНИ+Ш) минимальны. Предположим, что на входы обоих ОУ поступают взаимно инверсные сигналы (формирование таких сигналов подробно описано в [1] и [2]). При максимуме положительной полуволны входного сигнала потенциал одного вывода АС оказывается близким к напряжению плюсовой линии питания, а потенциал другого вывода АС - близким к напряжению минусовой линии питания. При отрицательной полуволне входного сигнала потенциалы выводов АС поменяются местами. Таким образом, роль силового общего провода выполняет выход одного из ОУ. В стандартном, не мостовом, режиме работы ОУ АС одним своим выводом подключена к выходу ОУ, а другим - к силовому общему проводу, ток по которому может достигать единиц ампер. Вот поэтому для такого режима работы ОУ и требуется двухполярный ИП с силовым общим проводом, из которого в усилитель приходят три линии: +U, -U и общий провод.
Помимо силового общего провода, в мощном ОУ используется ещё так называемый вспомогательный общий провод. К нему подключают сглаживающие конденсаторы по питанию ОУ, некоторые RC-цепочки, сигнал "mute" и т. п. Кроме того, в усилителе используются дополнительные устройства: предварительный усилитель, устройство, индицирующее превышение определённого порога входным сигналом, и некоторые другие. Все эти устройства также подключаются к вспомогательному общему проводу. В сумме ток по этой линии не превышает нескольких долей ампера - не более 0,2...0,3 А.
Кроме вспомогательного общего провода, имеется ещё так называемый сигнальный общий провод, ток по которому ничтожно мал.
Силовой общий провод, помимо линий +U и -U, является источником очень больших помех: это наводки сетевого напряжения (50 Гц) и помехи, возникающие в выпрямителе, поскольку сглаживающие конденсаторы после выпрямителя соединяются с этим же силовым общим проводом. И если ОУ включён в стандартном режиме, и без силового общего провода не обойтись, то при работе ОУ в мостовом включении силовой общий провод не требуется, его функцию, как было сказано выше, выполняет один из усилителей. А раз так, то возникает следующая идея: если силовой общий провод не нужен, то надо оставить его в ИП, из которого передавать только +U и -U, а для создания вспомогательного общего провода использовать вышеописанный формирователь искусственной "земли". В этом случае все помехи останутся в ИП и передаваться в усилитель уже не будут.
Но тогда возникает ещё один вопрос: а нужен ли тогда вообще двухполярный ИП с напряжениями +U, -U и общим проводом, например, +14 В, -14 В, общий провод? Почему бы не обойтись однополярным ИП с единственным стабилизированным напряжением 28 В? Во-первых, в этом случае потребуется всего один стабилизатор вместо двух, а он в два раза дешевле; во-вторых, число выпрямительных диодов и дорогих оксидных конденсаторов также будет в два раза меньше; в-третьих, мощность трансформатора, а значит, его габариты и соответственно стоимость можно снизить приблизительно на 20 %, а то и больше.
Теперь вернёмся к прерванной последовательности изложения.
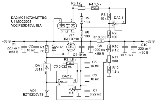
Специально для такого случая автором разработан стабилизатор с выходным напряжением 28 В (рис. 6). За основу была взята схема стабилизатора 15 В, опубликованная автором в статье [3]. В связи с почти удвоенным выходным напряжением (28 В) были сделаны следующие изменения и дополнения.

Рис. 6. Схема стабилизатора
1. Вместо двухзвенного RC-фильтра с оксидными конденсаторами, применённого в [3] для питания ОУ DA1, использован однозвенный RC-фильтр - простая RC-цепочка R1C5C6, причём конденсаторы C5 и C6 - керамические, оксидные конденсаторы, как показала практика, применять здесь нежелательно.
2. Пробивное напряжение защитного двунаправленного диода VD1 увеличено до 15 В, применён PESD15VL1BA.
3. Чтобы получить стабильный ток для питания стабилитрона VD1 с напряжением стабилизации 5,1 В, вместо микросхемы LM334Z, применённой в [3], использован стабилизатор тока DA1 (J511). Такой стабилизатор тока в зарубежной литературе именуется как Constant-Current Diode (CCD) и представляет собой n-канальный полевой транзистор с управляющим p-n-перехо-дом (JFET), у которого затвор соединён с истоком. При напряжении между стоком и истоком, превышающем 10 В, такой транзистор входит в насыщение, и при дальнейшем росте напряжения ток канала практически не меняется, т. е. этот транзистор является источником стабильного тока. При входном напряжении 15 В и напряжении стабилизации 5,1 В стабилитрона, как в [3], применение J511 исключено, поскольку ему требуется напряжение более 10 В (а разность равна 15 В - 5,1 В = 9,9 В), в то время как микросхема LM334Z работоспособна уже при напряжении 1,5 В. Но в нашем случае минимальное входное напряжение (33 В) намного превышает 10 В, поэтому и использован стабилизатор тока J511, который имеет кардинально меньший шум по сравнению с микросхемой LM334Z, поскольку основан на простом физическом принципе, а LM334Z включает в себя несколько транзисторов и других компонентов, и поэтому её шум существенно повышен. Вместо J511 можно применить более современный стабилизатор тока S-562T в корпусе SOD-123. Он дешевле J511 и, кроме того, рассчитан на максимальное напряжение 100 В против 50 В у J511.
4. В связи с иным выходным напряжением стабилизатора -28 В вместо -15 В в [3] сопротивления резисторов R10, R11, R12 делителя выходного напряжения также изменены, для того чтобы на неинвертирующем входе ОУ DA2.2 (вывод 6) при выходном напряжении -28 В было напряжение -5 В.
5. Добавлен конденсатор C3, включённый в цепь отрицательной обратной связи ОУ DA2.2 между его выходом (вывод 9) и инвертирующим входом (вывод 7) и предназначенный для подавления самовозбуждения ОУ, проявляющемся при более высоком напряжении.
6. Сопротивление резистора R2, включённого между выходом ОУ DA2.2 и затвором транзистора VT1, увеличено почти вдвое: 1,8 кОм вместо 1 кОм (R14 в [3]). Это сделано в связи с тем, что входное напряжение более высокое, а поддерживающий включённое состояние оптосимистора ток должен оставаться на прежнем уровне, как при 15 В в [3].
7. Вместо транзистора IRFB4710 в корпусе TO-220, применённого в [3], использован транзистор IRFP4710 (VT1) в более габаритном корпусе ТО-247, который способен рассеивать большую мощность.
8. Добавлен конденсатор C8 ёмкостью не менее 1000 мкФ, подключённый к стоку транзистора VT1 и клевому по схеме выводу токоизмерительного резистора R7. Это сделано для того, чтобы предотвратить ложное срабатывание защиты по току при включении питания. Такое ложное срабатывание возможно, если нагрузка (в данном случае усилитель) имеет ёмкостную составляющую, а в усилителе имеются конденсаторы в несколько сотен микрофарад, и в момент включения питания их большой зарядный ток, проходя через резистор R7, приводит к такому срабатыванию. В результате усилитель питание не получит и работать не будет. Конденсатор C8 в момент включения питания берёт часть этого зарядного тока на себя, в связи с чем через резистор R7 протекает меньший ток, и защита уже не срабатывает. Ёмкость конденсатора C8 подобрана автором экспериментально. Если используется усилитель с большими номиналами ёмкости оксидных конденсаторов, чем в [1], то ёмкость конденсатора C8 целесообразно увеличить, в противном случае - уменьшить.
В этом стабилизаторе применены оксидные конденсаторы C1 и С10 с малым эквивалентным последовательным сопротивлением (Low Equivalent Series Resistance - LESR), конденсатор C8 - обычный.
В остальном стабилизатор по схеме рис. 6 работает аналогично стабилизатору, описанному в [3]. Устройство собрано на плате из фольгированного с двух сторон стеклотекстолита, чертёж которой показан на рис. 7. На одной стороне размещены выводные элементы, на другой - элементы для поверхностного монтажа (рис. 8). Фотографии собранной платы показаны на рис. 9 и рис. 10.

Рис. 7. Чертеж платы стабилизатора

Рис. 8. Размещение элементов на плате стабилизатора

Рис. 9. Вид собранной платы

Рис. 10. Вид собранной платы
Автор снял осциллограммы пульсаций входного и выходного напряжений стабилизатора при токе нагрузки 9 А с помощью двухканального цифрового осциллографа с закрытыми входами (рис. 11 ). Верхняя осциллограмма (жёлтого цвета) соответствует пульсациям входного напряжения. Чувствительность по вертикали для этого канала (канал 1) - 0,5 В/деление (надпись "500mV"), размах пульсаций от пика до пика равен 1,62 В (надпись "Vpp(1)= 1.62V"). Нижняя осциллограмма (голубого цвета) соответствует пульсациям выходного напряжения. Чувствительность по вертикали для этого канала (канал 2) - 2 мВ/деление (надпись "2.00mV"), а размах пульсаций от пика до пика - 1,04 мВ (надпись "Vpp(2) = 1.04mV"). Развёртка осциллографа - 2 мс/деление (надпись "Time 2.000ms").

Рис. 11. Осциллограммы пульсаций входного и выходного напряжений стабилизатора при токе нагрузки 9 А
Как видно из приведённых осциллограмм, размах пульсаций выходного напряжения при токе 9 А - около 1 мВ. Это в два раза меньше, чем размах пульсаций в аналогичном стабилизаторе [3] - около 2 мВ. Если подсчитать во сколько раз размах пульсаций выходного напряжения меньше размаха пульсаций входного, то получим 1620 мВ / 1,04 мВ = 1557,7 или около 64 дБ. Такое подавление пульсаций автора вполне устроило.
Ну и, наконец, самая последняя и главная проверка, или, как говорят, - момент истины. После подключения однополярного ИП со стабилизатором по схеме рис. 6 к аудиоусилителю с установленным в нём формирователем по схеме рис. 1 автор установил регулятор громкости на максимум и прослушал шум в АС как при отсутствии звукового сигнала, так и в паузах между фонограммами. Вот результат: при приложении уха вплотную к ВЧ динамической головке прослушивалось слабое сипение, у СЧ динамической головки - слабое шипение, а вот у НЧ-головки была вообще полная тишина. Автор очень тщательно прислушивался, надеясь услышать знакомый фон частотой 50 Гц, однако ни в одной из динамических головок так ничего и не услышал.
Таким образом, применение однополярного стабилизированного ИП совместно с формирователем искусственного общего провода по приведённым выше схемам для питания аудиоусилителя на основе мощных ОУ, работающих в мостовом режиме включения, имеет несомненные преимущества перед двухполярным ИП: в два раза уменьшается число выпрямительных диодов и дорогих оксидных конденсаторов; кроме того, требуется только один стабилизатор вместо двух в двухполярном ИП, а стоимость формирователя искусственного общего провода в разы меньше стоимости стабилизатора. Но все эти преимущества, хотя они и весьма существенны, просто меркнут по сравнению с полным исчезновением фона частотой 50 Гц в АС, работающих с усилителем, при отсутствии аудиосигнала или в паузах между фонограммами. Эта, на первый взгляд, не совсем заметная особенность на самом деле существенно повышает комфортное восприятие высококачественного музыкального сигнала.
Продолжение следует
Автор: А. Кузьминов, г. Москва