Симисторные регуляторы (ещё их нередко называют диммеры) являются наиболее распространённым и простым видом регулирования яркости в лампах накаливания. Светодиодные светильники тоже могут регулироваться с помощью симисторных диммеров, но только в том случае, если они оборудованы драйверами, поддерживающими такое регулирование.

Рис. 1. 15-ваттные LED-лампы AR111-UNIT

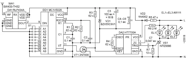
Рис. 2. Схема светильника
Предлагаю симисторный регулятор яркости светодиодных ламп с дистанционным управлением. В светильнике применены 15-ваттные LED-лампы AR111-UNIT [1] (рис. 1). Схема светильника изображена на рис. 2. В основе устройства - специализированная микросхема диммера HT7700A [2] с кнопочной регулировкой яркости на входе KEY. Кратковременное нажатие на кнопку, подключённую к этому входу, второй вывод которой соединён с общим проводом, поочерёдно приводит к включению и выключению лампы. Когда кнопка нажата и удерживается дольше 0,7 с, яркость свечения лампы будет плавно уменьшаться. Если кнопкуне отпускать, лампа выключится. Питание +9 В для микросхем DA1, DA2 и DD1 обеспечивает параметрический стабилизатор R5, VD2 и VD1. Импульсы с выхода TRIG, которые открывают симистор, управляющий нагрузкой - светодиодными лампами EL1-EL3, дифференцируются цепочкой С7R7. Постоянная времени этой цепи выбрана так, чтобы открывание симистора происходило во время длительности каждой полуволны синусоиды сетевого напряжения. Устройство, управляющее лампами, выполнено так, чтобы минимизировать помехи, вызванные его работой. Микросхема НТ7700 работает по заданному алгоритму, работой которого управляет внутренний контроллер. Он тактируется прямоугольными импульсами, частота которых определяется сопротивлением резистора R4.
В дистанционном управлении (ДУ) применяются кодирующие микросхемы MC145026 и MC145028, соответственно кодер и декодер. В технической документации на эти микросхемы [3] очень подробно описан алгоритм их работы, приведены схемы включения и технические параметры, формулы для расчёта частотозадающих элементов. Для указанных на схеме номиналов частотозадающих элементов частота передачи данных- 181 кГц. Перемычкой S1 задают адрес светильника в приёмной части ДУ, а в передатчике (пульте управления) адрес задают переключателем SA1. В ДУ используется девять адресов светильников. Но адресов может быть гораздо больше, а именно 39 = 19683 [3].
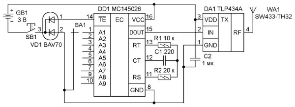
Схема пульта ДУ изображена на рис. 3. Питание пульта осуществляется от двух гальванических элементов типоразмера АА. Питание подаётся только на время нажатия на кнопку управления SB1, поэтому пульт очень экономичен.

Рис. 3. Схема пульта ДУ
ДУ осуществляется по радиоканалу на частоте 433,92 МГц с применением гибридных микросхем TLP434A и RLP434A, соответственно передатчика и приёмника. Симистор NTE5686 (VS1) позволяет коммутировать нагрузку мощностью до 60 Вт.
В пульте ДУ применены резисторы и конденсаторы для поверхностного монтажа, микросхема МС145026 (DD1) - в корпусе SOG, диодная сборка BAV70 (VD1) - в корпусе SOT23.
Литература
1.Лампа AR111-UNIT-GU10-15W-DIM Warm3000 (WH, 24 deg, 230V) (Arlight, Металл). - URL: https://arlight.ru/catalog/ product/lampa-ar111-unit-gu10-1 5w-dim-warm3000-wh-24-deg-230v-arlight-metall-026867/ (20.05.22).
2.HT7700 Key & Touch Linear Dimmer. - URL:https://pdf1 .alldatasheet.com/datasheet-pdf/view/64479/HOLTEK/ HT7700A.html (20.05.22).
3.MC145026, MC145027, MC145028 Encoder and Decoder Pairs CMOS. - URL: https://static.chipdip.ru/lib/030/DOC0010 30036.pdf (20.05.22).
Автор: А. Корнев, г. Одесса, Украина