В статье показано, как образуется первый полюс АЧХ в современных усилителях мощности звуковой частоты, охваченных общей отрицательной обратной связью, как правильно его сформировать, а также объяснено влияние частоты первого полюса АЧХ усилителя на параметры этого усилителя. Статья ориентирована как на начинающих, так и на опытных радиолюбителей.
Уже много лет в печати и Интернете идут разговоры о влиянии частоты первого полюса усилителя мощности звуковой частоты (УМЗЧ) на его параметры. Но полной ясности в этом вопросе так и нет. Зато существует великое множество заблуждений, а то и откровенных манипуляций с целью продвинуть различные сомнительные технические решения [1]. Попробуем внести ясность в этот на самом деле не такой уж сложный, но запутанный вопрос.
Сразу оговорюсь, что в статье не учитываются некоторые явления, такие как нелинейность усилителя или образование полюсов высокого порядка, которые хоть и являются важными, но их влияние достаточно мало для того, чтобы можно было их опустить без потери как существа вопроса, так и точности выводов и результатов. Особенно важной здесь является нелинейность исходного усилителя. Частотные свойства нелинейных устройств, охваченных отрицательной обратной связью, - это весьма сложный раздел теории автоматического регулирования, и решение подобных задач не всегда сводится к простым графическим построениям, приведённым в статье. Но мы будем говорить об усилителях, предназначенных для обеспечения высокого качества звучания. Эти устройства достаточно линейны, поэтому графические расчёты, приведённые в статье, для них вполне применимы.
Вначале разберёмся, что такое полюса усилителя, откуда они берутся и на что, в принципе, влияют.
Рассмотрим отдельный усилительный каскад. Природа вещей такова, что быстродействие любого устройства ограничено. Поэтому любой усилительный каскад имеет максимальную рабочую частоту, выше которой его коэффициент усиления Ku начинает неуклонно снижаться (рис. 1 ,а). Для упрощения анализа любой усилительный каскад можно заменить идеальным, имеющим бесконечно широкую полосу частот и соединённым последовательно с ним RC-фильтром нижних частот (ФНЧ) первого порядка, частота среза которого равна частоте среза исходного усилительного каскада (рис. 1 ,б). Этот фильтр как раз и создаёт требуемый спад амплитудно-частотной характеристики (АЧХ). В результате суммарная АЧХ системы идеальный усилитель+ФНЧ в точности равна АЧХ исходного усилительного каскада.

Рис. 1. Усилительный каскад
Такая замена позволит нам вместо анализа усилительного каскада заняться анализом более простой цепи - RC-фильтра, определяющего частотные свойства каскада. АЧХ ФНЧ первого порядка показана на рис. 2 (линия 1). В левой части графика находится полоса пропускания, там АЧХ практически горизонтальна, и выходное напряжение равно входному. Правая часть графика - полоса подавления, где коэффициент передачи уменьшается с ростом частоты. Спад АЧХ на этом участке равен 6 дБ/октаву или 20 дБ/декаду. Октава - изменение частоты в два раза, декада - изменение частоты в десять раз. Таким образом, во сколько раз изменилась частота, во столько же раз изменился коэффициент передачи фильтра.

Рис. 2. Амплитудно-частотные характеристики
Границей между полосой пропускания и полосой подавления является частота среза фильтра. На рис. 2 это частота - 1000 Гц. На частоте среза коэффициент передачи фильтра уменьшается в корень из двух раз - на 3 дБ. И эта точка называется полюсом передаточной функции (математической модели фильтра). Полюс - точка, в которой знаменатель передаточной функции обращается в ноль, она очень важна в теории, а на АЧХ проявляется как точка, в которой происходит изменение наклона графика. Так что частота среза фильтра - это одновременно частота его полюса.
С целью упрощения построения АЧХ вместо плавных кривых используют ломаные линии, подобные линии 2 на рис. 2. Амплитудно-частотные характеристики, изображаемые ломаными линиями, называются асимптотическими, которые совпадают с истинными АЧХ в большинстве точек, исключая окрестности частоты среза, где их разница максимальна и достигает 3 дБ. Излом асимптотической АЧХ соответствует частоте среза и наглядно показывает расположение полюса. На частоте выше частоты полюса возникает спад АЧХ с крутизной 20 дБ/декада (рис. 3).

Рис. 3. Спад АЧХ с крутизной 20 дБ/декада
Один полюс соответствует одному усилительному каскаду (в диапазоне частот, характерном для УМЗЧ). Но УМЗЧ - многокаскадные и должны содержать как минимум два каскада - усилитель напряжения и выходной эмиттерный повторитель. Подобные усилители снова входят в моду, но они имеют существенный недостаток - слишком малый коэффициент усиления с разомкнутой цепью общей ООС и, как следствие, большие нелинейные искажения. Гораздо лучшие результаты показывают трёхкаскадные УМЗЧ. При числе каскадов, превышающем три, возникают существенные проблемы с устойчивостью.
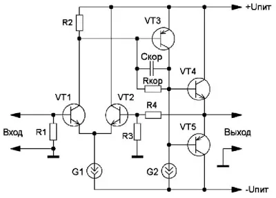
Рассмотрим трёхкаскадный усилитель мощности, выполненный по наиболее удачной (и поэтому распространённой) топологии Лина (Lin H. M.) [2], упрощённая схема которого показана на рис. 4.

Рис. 4. Схема трёхкаскадного усилителя мощности
Первый каскад - дифференциальный каскад (ДК) на транзисторах VT1 и VT2. На него поступает как входное напряжение, так и напряжение общей ООС с выхода усилителя через делитель напряжения R4R3. На транзисторе VT3 выполнен каскад усиления напряжения (КУН), обычно имеющий наибольший коэффициент усиления. Выходной каскад (ВК) на транзисторах VT4 и VT5 представляет собой двухтактный эмиттерный повторитель и служит для усиления тока. Три каскада создают три полюса передаточной характеристики, каждый на своей частоте. Совпадение частот полюсов каких-либо каскадов весьма маловероятно, к тому же его стараются избегать.
Рассмотрим, как формируется общая АЧХ многокаскадного усилителя из АЧХ его отдельных каскадов. Числа на графиках, приводимых далее, с одной стороны, достаточно условны, чтобы не пытаться соотнести их с какими-то реальными устройствами, с другой стороны, они достаточно близки к реальным, поэтому удобны для количественной оценки свойств реальных УМЗЧ.

Рис. 5. АЧХ, соответствующие трём каскадам некоторого гипотетического усилителя
На рис. 5,а показаны три АЧХ, соответствующие трём каскадам некоторого гипотетического усилителя. При последовательном соединении этих каскадов в один усилитель их АЧХ определённым образом перемножаются. Если же АЧХ построены в двойном логарифмическом масштабе, по оси Х откладывается логарифм частоты, а по оси Y - логарифм амплитуды, т. е. привычные для нас децибелы (такая АЧХ называется логарифмической амплитудно-частотной характеристикой - ЛАЧХ), тогда АЧХ каскадов можно складывать, причём непосредственно графически. Результат такого сложения показан на рис. 5,б. Сложение производится следующим образом. Для каждой частоты суммарная АЧХ является суммой АЧХ всех каскадов на этой же частоте. Сложение аппроксимированных ЛАЧХ, являющихся ломаными линиями, наиболее простое - достаточно сложить значения для каждого из концов соответствующих отрезков. Суммарная АЧХ включает в себя полюса всех составляющих её каскадов, поэтому содержит изломы АЧХ на частотах этих полюсов. В результате крутизна спада АЧХ в разных частотных диапазонах получается различной. Суммарная АЧХ трёхкаскадного усилителя на рис. 5,б формируется следующим образом (отдельные АЧХ складываются в порядке красная + синяя + зелёная):
-частота равна нулю, Ku = 40 + 30 + 10 = 80 дБ;
-частота равна fп1, Ku = 40 + 30 + 10 = 80 дБ;
-частота равна fп2, Ku = 30 + 30 + 10 = 70 дБ;
-частота равна fп3, Ku = 10 + 30 + (-10) = 30 дБ;
-частота равна f0, Ku = 0 + 20 + (-20) = 0 дБ.
Линию на рис. 5,б можно считать АЧХ усилителя до охвата его общей ООС, поэтому назовём её разомкнутой АЧХ. Соответственно после замыкания цепи общей ООС усилителя АЧХ изменится и будет замкнутая АЧХ.

Рис. 6. Влияние ООС на АЧХ одного усилительного каскада
Влияние ООС на АЧХ одного усилительного каскада иллюстрирует рис. 6. Линия 1 - это разомкнутая AЧX, линия 2 - замкнутая. Замкнутая АЧХ получается очень просто. Через точку, соответствующую выбранному коэффициенту усиления с замкнутой ООС (в нашем случае это 30 дБ), проводится горизонтальная прямая до пересечения с графиком разомкнутой ООС. Далее замкнутая АЧХ совпадает с разомкнутой.
Коэффициент усиления усилителя с замкнутой ООС Ky оос определяется параметрами цепи ООС. Для усилителя, изображённого на рис. 4, Ky оос = 20 · lg(R4/R3+1). Численное значение А на рис. 6 - это глубина ООС на частоте fn1, она равна 50 дБ ≈ 316 раз. Благодаря влиянию ООС частота среза (а значит, и частота полюса) каскада возрастает в 316 рази примерно во столько же раз снижаются искажения на низких частотах. На более высоких частотах, там, где разомкнутая АЧХ уже имеет спад, глубина ООС соответственно меньше и искажения также снижаются в меньшей степени, примерно пропорционально глубине OОC.
Для многокаскадного усилителя всё примерно так же, но имеется одно важное уточнение - при охвате многокаскадного усилителя общей ООС возможно самовозбуждение. Оно происходит из-за того, что на определённой частоте сдвиг фазы напряжения на выходе усилителя достигает 180 градусов по отношению к напряжению на входе, и обратная связь из отрицательной превращается в положительную. Если при этом коэффициент усиления больше единицы (больше 0 дБ), самовозбуждение гарантировано.

Рис. 7.
Будет ли многокаскадный усилитель, охваченный отрицательной обратной связью, работать устойчиво или нет, можно определить по его разомкнутой АЧХ с помощью логарифмического критерия Найквиста [3]. Его применение иллюстрирует рис. 7. На графике разомкнутой АЧХ (линия 1) строится прямая линия, соответствующая желаемому коэффициенту усиления с замкнутой отрицательной обратной связью (линия 2). Если эта прямая и разомкнутая АЧХ пересекаются под углом 20 дБ/декаду, то после замыкания ООС усилитель устойчив (рис. 7,а). Если угол пересечения графиков превышает 20 дБ/декаду, после замыкания общей ООС усилитель будет самовозбуждаться (рис. 7,б).
Из графиков на рис. 7 следует, что в этом усилителе возможно получить минимальный коэффициент усиления с общей ООС, равный 50 дБ (на самом деле это будет соответствовать границе устойчивости, и такое возможно лишь теоретически). И соответственно максимальная глубина отрицательной обратной связи будет составлять 30 дБ, что очень мало. К сожалению, в подавляющем большинстве реальных УМЗЧ ситуация примерно такая же.
Продолжение следует
Источинк: electroclub.info
Автор: И. Рогов, г. Ростов-на-Дону