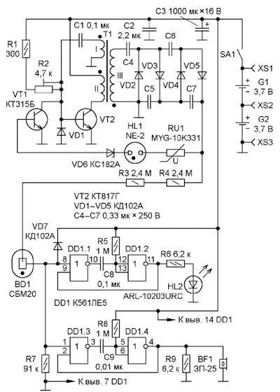
Для определения жёсткого бета- и гамма-излучения был изготовлен индикатор, позволяющий определять интенсивность потока радиационных частиц в окружающей среде. Схема индикатора приведена на рис. 1. При малой интенсивности облучения счётчика Гейгера-Мюллера BD1 индикатором служит красный светодиод HL2, вспыхивающий при одиночных разрядах в счётчике. При частоте вспышек более 25 Гц светодиод светит непрерывно. Для индикации больших потоков излучения служит пьезоэлектрический излучатель BF1, который при одиночных разрядах тихо пощёлкивает, асуве-личением потока частиц наращивает частоту щелчков. Ввиду того что импульс разряда в газе при попадании частицы в счётчик очень короткий, пришлось применить для световой и звуковой индикации расширители импульсов с различной длительностью, собранные на микросхеме DD1.

Рис. 1. Схема индикатора
Рабочее напряжение счётчика Гейгера-Мюллера - 400 В, поэтому пришлось собрать преобразователь напряжения, представляющий собой блокинг-генератор на транзисторе VT2 с умножителем напряжения, собранным по типовой схеме со стабилизацией выходного напряжения. Цепь стабилизации состоит из варистора RU1 с классификационным напряжением 330 В, неоновой лампы NL1, работающей в режиме стабилитрона и, кроме того, служащей индикатором наличия высокого напряжения на выходе умножителя, с напряжением зажигания в интервале 60...70 В, в зависимости от конкретной лампы, а также подбираемого стабилитрона VD6, которым выставляют точное напряжение.
Напряжение с выхода умножителя через цепь стабилизации поступает на базу транзистора VT1, который в случае превышения выходного напряжения умножителя значения, равного сумме классификационного напряжения варистора, напряжения зажигания неоновой лампы и напряжения стабилизации стабилитрона, открывается и шунтирует эмиттерный переход транзистора блокинг-генератора VT2. Следует отметить, что точность поддержания напряжения на аноде счётчика при изменении напряжения питания находится в рамках допустимого.
Для питания индикатора использованы два литий-ионных аккумулятора типоразмера 18650, взятых из вышедшей из строя аккумуляторной батареи ноутбука, но пригодных для питания индикатора радиоактивности. Напряжение свежезаряженных аккумуляторов - 4,2 В, что соответствует выходному напряжению умножителя 400 В. При напряжении на батарее 6,8 В напряжение на счётчике уменьшается до 395 В. Для лучшей стабилизации выходного напряжения можно применить последовательно включённые два стабилитрона КС650А или КС680А с напряжением стабилизации 150 В и 180 В каждый, неоновую лампу и подборный стабилитрон, например Д814Б- Д814Д, что было проверено, но прозрачный корпус, использованный для индикатора, по габаритам мал для их установки.
Для гашения лавинного пробоя и самогашения разряда в счётчике при большой интенсивности излучения применены два резистора R3 и R4. Диод VD7 служит для дополнительного ограничения амплитуды импульсов разряда на входах элементов DD1.1, DD1.3.

Рис. 2. Размещение деталей на плате

Рис. 3. Размещение деталей на плате
Индикатор размещён в подходящем по габаритам пластиковом корпусе. Поскольку в устройстве формируется высокое напряжение, в качестве платы для монтажа всех деталей применено органическое стекло толщиной 2 мм, которое оказалось под рукой, из соображений прочности и возможности распайки панели микросхемы снизу. Детали индикатора размещены с обеих сторон платы, что видно из рис. 2 - рис. 5. Для надёжной фиксации счётчика использованы две стойки держателя сетевого предохранителя, которые прикреплены к плате винтами М3. Конденсаторы умножителя напряжения, установленные с обратной стороны основания, попарно ограждены кольцами из прозрачной трубки для защиты их от пробоя на аккумуляторы питания. Резисторы R3 и R4 также помещены в изоляционную трубку. Все соединения выполнены проводом МГТФ, жёсткие перемычки на основании помещены во фторопластовые трубки.

Рис. 4. Размещение деталей на плате

Рис. 5. Размещение деталей на плате
Трансформатор Т1 намотан вручную на кольце из пермаллоя с внешним диаметром 33 мм, внутренним диаметром 17 мм и высотой 11 мм, взятом из фильтра компьютерного блока питания. Находящуюся на кольце обмотку предварительно удаляют. Кромки кольца уже были скруглены, и само кольцо заизолировано изначально. Обмотки I и II содержат по 60 витков провода ПЭВ-2 диаметром 0,6 мм, их наматывают строго по очереди. Последней наматывают челноком обмотку III, которая содержит 600 витков провода ПЭВ-2 диаметром 0,1 мм. Затем трансформатор обматывают лентой ФУМ по кольцу в несколько оборотов. Поскольку применён умножитель напряжения, число витков этой обмотки невелико, и наматываются они недолго. Начала обмоток трансформатора важно, они отмечены на схеме точками. В случае неправильного подключения трансформатора на обмотке III будет пониженное напряжение, что проверяется переключением её выводов, если вы забыли, где было её начало.
Налаживание блокинг-генератора и регулировка выходного напряжения умножителя производятся в следующей последовательности. Отсоединяют базу транзистора VT1 от стабилитрона VD6, подключают цифровой мультиметр, желательно с входным сопротивлением не менее 10 МОм, к выходу умножителя и подают на блокинг-генератор напряжение 6,8 В - минимально допустимое безопасное напряжение для двух аккумуляторов, резистором R2 выставляют напряжение 420 В. Это нужно для небольшого запаса в цепи регулировки блокинг-генератора, например, при пониженной температуре воздуха. Затем к базе транзистора VT1 подключают цепь стабилизации и измеряют выходное напряжение. После этого подбором стабилитрона VD6 выставляют напряжение 395 В, затем повышают напряжение питания до 8,4 В и убеждаются, что оно равно 400 В. В случае применения стабилитронов вместо варистора ими выставляют необходимое выходное напряжение, и оно будет стабильнее во всём интервале напряжения питания индикатора. Малогабаритных стабилитронов BZX79-C36 с напряжением стабилизации 36 В потребуется включить последовательно девять штук и ещё, возможно, добавочный стабилитрон.

Рис. 6. Схема генератора коротких импульсов
Для проверки работы индикации пришлось собрать генератор коротких импульсов (рис. 6), имитирующий разряд счётчика в режимах малой и большой интенсивности радиации. В нижнем положении переключателя 8А1 короткие импульсы вырабатываются через три секунды, и видно короткое еле заметное мигание светодиода HL1 и заметное и яркое мигание светодиода HL2 (см. рис. 1). Импульсы формируются дифференцирующей цепью С3R2VD1. В другом положении переключателя светодиоды горят непрерывно, и слышен громкий треск звукового излучателя. При настройке генератор подключают к резистору R7 индикатора, до этого заранее блокинг-генератор выключают, замыкая базу транзистора VT2 на общий провод.
В индикаторе радиоактивности можно применить любые транзисторы указанных на схеме серий со статическим коэффициентом передачи тока не менее 100, иначе зауживается интервал регулировки работы блокинг-генератора и возрастает его потребляемый ток с 10 до 40 мА. Микросхемы в индикаторе и генераторе можно заменить на их зарубежный аналог CD400M. Варистор MYG-10K331 можно заменить аналогичным с близким к 330 В классификационным напряжением.
Для зарядки аккумуляторов под выключателем питания дозиметра установлены разъёмы ХS1-ХS3, а зарядное устройство для аккумуляторов собрано на двух модулях с микросхемой ТР4056.
Авторы: А. Степанов, А. Попов, г. Санкт-Петербург