Во время длительной эксплуатации моей конструкции "Оборудование для рабочего места радиолюбителя", опубликованной в журнале "Радио" [1], проявился недостаток в работе ёмкостного датчика присутствия человека на рабочем месте, схема которого показана в этой статье на рис. 4. Недостаток проявляется в следующем. Настроенный датчик через несколько дней изменял свою чувствительность так, что приходилось вплотную приближаться к датчику, или так, что совсем не реагировал на отсутствие человека на рабочем месте. Его надо было подстраивать снова для того, чтобы выдерживалось расстояние в несколько десятков сантиметров от сенсора датчика до человека. Собранный мной другой ёмкостный датчик, опубликованный в [2], работал, но имел такой же недостаток. Причина этого, по моему мнению, - изменение влажности и температуры воздуха в комнате. Чтобы ёмкостный датчик работал лучше и без перечисленных недостатков, нужно применять более сложную схемотехнику. Ещё работу ёмкостного датчика нарушали провода от других электроприборов, расположенные возле его антенны-сенсора.
Поэтому было решено отказаться от ёмкостного датчика и использовать инфракрасный (ИК) датчик присутствия, работающий на отражении ИК-лучей от человека. Пассивные датчики движения, продаваемые в магазинах радиотоваров и на рынках, здесь не подходят. Человек, сидящий за столом, не вызывает их срабатывания, даже если он двигается за столом, например, переставляет ноги, поворачивается и так далее. Амплитуды этих движений не хватает для срабатывания таких датчиков движения.
Необходимо устройство, реагирующее на присутствие человека в определённом месте. Мой выбор пал на датчик, описание которого опубликовано в [3] на рис. 2, в котором ИК-излучение модулируется частотой 36 кГц. Затем оно отражается от рук человека, попадает на интегральный ИК-приёмник, сигнал с которого через несложный узел включает электрополотенце. Но этот датчик присутствия работал ненадёжно из-за того, что на моём рабочем месте используются для освещения стола люминесцентные лампы дневного света с электронными балластами. В них сетевое напряжение выпрямляется, потом преобразуется в переменное напряжение частотой около 20...40 кГц и через малогабаритный дроссель, ограничивающий ток, подаётся на лампу дневного света. При включении света над рабочим местом нарушалась работа этого ИК-датчика присутствия, и он не реагировал на отсутствие человека на рабочем месте. Лишь при отключённых люминесцентных лампах с электронными балластами этот ИК-датчик присутствия работал нормально.
Я заметил, что дистанционное управление телевизором работает нормально без влияния на него люминесцентных ламп с электронными балластами. Объясняется это тем, что в дистанционном управлении телевизора используется импульсная модуляция ИК-излучения в виде пакетов импульсов. Система дистанционного управления телевизора реагирует только на этот код, и поэтому помехи, создаваемые люминесцентными лампами с электронными балластами, не влияют на работу дистанционного управления. В разрабатываемом ИК-датчике присутствия я решил вместо кода использовать импульсы частотой около 1 кГц. Модулированное частотой 1 кГц ИК-излучение попадает в пространство. Если отражённый от человека ИК-сигнал после демодуляции имеет частоту 1 кГц, вырабатывается сигнал о нахождении в контролируемой зоне человека. Он должен находиться ближе к ИК-приёмнику, чем окружающие крупные предметы, например стул, иначе будет ложное срабатывание. Светлые предметы лучше отражают инфракрасный свет, поэтому датчик срабатывает на большем расстоянии до них, чем до тёмных предметов.

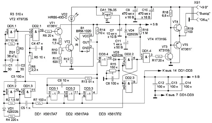
Рис.1. Схема ИК-датчика присутствия
Схема ИК-датчика присутствия с описанным выше принципом работы показана на рис. 1. В датчике применены три генератора. С их помощью формируется сигнал, имитирующий сигнал ПДУ телевизора. Первый генератор поднесущей частоты 38 кГц собран на элементе DD1.1. Частота этого генератора стабилизирована кварцевым резонатором ZQ1, она равна центральной частоте пропускания применяемого ИК-приёмника BRM-1020. На элементах DD1.2 и DD1.3 собран второй генератор с низкой частотой и с большой скважностью выходных импульсов. Третий генератор собран на элементах DD3.1 - DD3.3, на его выходе формируются импульсы частотой около 1 кГц. Эту частоту задаёт RC-цепь R13C6. Сигналы с выходов всех генераторов поступают на входы элемента 3И-НЕ DD2.1. Причём с выхода третьего генератора сигнал поступает через фазосдвигающую цепь R5R6C4. С выхода элемента DD2.1 (вывод 10) пакеты импульсов поступают на базу транзистора VT1, и на его коллекторе появляются пачки импульсов с частотой 38 кГц, которые промодулированы частотой 1 кГц. Эти импульсы с резистивного делителя R9R10R11 поступают на базу транзистора VT2, который является стабилизатором тока излучающего ИК-диода VD2. Подстроечным резистором R10 регулируют ток через излучающий ИК-диод, а значит, и мощность, излучаемую им.
Отражаясь от человека, ИК-излучение попадает на ИК-приёмник B1. С его выхода (вывод 1) пакеты импульсов с частотой 1 кГц поступают на один из входов элемента DD3.4, на другой вход этого элемента поступает образцовый сигнал частотой 1 кГц. Если пакетов импульсов с выхода ИК-приёмника нет, на выходе элемента DD3.4 присутствуют импульсы частотой 1 кГц. Они выпрямляются диодом VD3, формируя лог 1 на RC-цепи R15C8. Подстроечным резистором R15 регулируют постоянную времени этой цепи. При совпадении фазы импульсов на входах элемента DD3.4 на его выходе (вывод 10) появляется лог. 0 на время длительности пакета. Поступив на вход (вывод 3) RS-триггера, собранного на элементах DD2.2 и DD2.3, он устанавливает на его выходе (вывод 6) лог. 1. Пройдя элемент 2И-НЕ DD1.4, он инвертируется в лог. 0 и закрывает транзистор VT3. На его коллекторе появляется напряжение, близкое к напряжению питания, которое поступает на вход составного эмиттерного повторителя на транзисторах VT4 и VT5, а с его выхода - на выход датчика. Низкое выходное сопротивление эмиттерного повторителя уменьшает влияние помех, наводимых на соединительный кабель между датчиком и входом основного блока оборудования для рабочего места. Напряжение около 8 В на выходе датчика - это сигнал, что в зоне контроля есть человек. Когда его в зоне контроля нет, RS-триггер переключается спадом импульса с дифференцирующей цепи C5R7 и на его выходе (вывод 6) появляется лог. 0, который появляется и на выходе датчика. На втором входе (вывод 1) элемента DD1.4 с помощью цепи VD4R16C11 формируется уровень лог. 0 длительностью около 1 с, блокирующий прохождение сигнала с датчика на время переходных процессов при включении питания.
Питается устройство стабилизированным постоянным напряжением 9 В от основного блока оборудования для рабочего места радиолюбителя. Излучающий ИК-диод потребляет от этой линии питания импульсную мощность до 1 Вт. Конденсаторы C9 и C10 служат накопителями энергии для обеспечения этой мощности. Большая скважность импульсов позволяет развивать большую импульсную мощность без повреждения излучающего ИК-диода и небольшого потребляемого тока от источника питания. Все микросхемы в датчике питаются стабильным постоянным напряжением 5 В от стабилизатора напряжения на микросхеме DA1. Конденсатор C7 - блокировочный. Конденсаторы C12-C14 установлены рядом с каждой микросхемой, они устраняют их взаимное влияние в моменты их переключения.
Микросхему К561ЛА7 можно заменить импортной CD4011 BE, замена микросхемы К561ЛА9 - микросхема CD4023BE, а микросхемы К561ЛП2 - CD4030BE. Эти микросхемы - в корпусе DIP14. ИК-приёмник B1 - BRM-1020. В нём выходной сигнал о наличии инфракрасного излучения проходит после детектора через интегратор и компаратор, которые показаны на блок-схеме в его описании [4]. Такое внутреннее устройство предназначено для приёма пакетного сигнала, которым является сигнал с ПДУ бытовой электроники. Заменить ИК-приёмник можно другим аналогичным по устройству, например, как в [3]. У него другая центральная несущая частота, поэтому кварцевый резонатор должен быть на эту частоту. В датчике применён кварцевый резонатор в микроминиатюрном цилиндрическом металлическом корпусе диаметром 2,1 мм и длиной 6,2 мм с двумя выводами. Кварцевые резонаторы ZQ1 с частотой 38 кГц [5] применяются в УКВ-стереопередатчиках с пилот-тоном, поэтому они более доступны. Основные параметры излучающего ИК-диода HIRB5-43D-C приведены в [6]. Его можно заменить ИК-диодом с диаметром линзы 5 мм от ПДУ бытовой техники. При этом важно, чтобы длина волны максимума ИК-излучения была равна длине волны, на которой чувствительность ИК-приёмника наибольшая.
Применены постоянные резисторы - МЛТ, С2-33 или аналогичные, подстроечные резисторы R5 и R15 - импортные WH06-2, подстроечный резистор R10 - СП5-16ВБ-1. Все неполярные конденсаторы могут быть любого типа, главное, чтобы они были малогабаритными, например, можно применить конденсаторы КЛС, КТ, КМ, К10-17б. Оксидные конденсаторы - К50-35 или импортные. Розетка XS1 - ОНЦ-ВГ-4-5/16Г (СГ-5).

Рис. 2. Чертёж печатной платы
Датчик присутствия смонтирован на печатной плате из двухстороннего фольгированного стеклотекстолита толщиной 1,5 мм. Заготовка платы имеет размеры 97x60 мм. Чертёж печатной платы показан на рис. 2. Фольга на стороне установки деталей использована в качестве общего провода и экрана. Печатные проводники изготовлены механическим способом, при котором изоляционные прорези прорезают резаком по технологии, описанной в [7]. Прорези показаны отрезками прямых линий белого цвета. Отверстия в плате показаны на стороне печатных проводников белыми точками. Точка с крестом указывает на соединение двух сторон металлизации с помощью отрезков лужёного медного провода. Окружности большого диаметра белого цвета на стороне установки деталей показывают, что отверстия раззенкованы диаметром несколько миллиметров. Монтаж радиоэлементов показан на рис. 3. Перемычки между отверстиями выполнены монтажным проводом МГТФ малого сечения, они показаны линиями со стороны установки деталей. Вид смонтированной печатной платы представлен на рис. 4.

Рис. 3. Монтаж радиоэлементов

Рис. 4. Вид смонтированной печатной платы
Излучающий ИК-диод VD2 и ИК-приёмник B1 установлены со стороны деталей. ИК-диод установлен на своих выводах так, чтобы он выступал из отверстия в верхней крышке корпуса своей линзой наружу так, как устанавливают индикаторные светодиоды. Для этого в корпусе сверлят отверстие диаметром 5 мм напротив места размещения светодиода на плате, куда его и вставляют при сборке корпуса. Выводы ИК-приёмника изгибают так, чтобы он был направлен в одну сторону со светодиодом. Для доступа к нему снаружи отражённого ИК-излучения напротив его места размещения на плате в корпусе сверлят отверстие диаметром 10 мм. Оно закрыто втулкой, которая заклеена с торца оргстеклом для того, чтобы внутрь корпуса попадало меньше пыли. Для устранения внутри корпуса оптической связи на ИК-диод надета втулка из чёрной пластмассы длиной 15 мм. Она прижимается при сборке корпуса к плате и к резиновой прокладке, приклеенной к передней стенке корпуса. Втулка сделана из колпачка одноразовой шариковой авторучки. Собранный датчик в корпус показан на рис. 5.

Рис. 5. Собранный датчик в корпус
Создают оптическую связь между ИК-диодом VD2 и ИК-приёмником установкой напротив них отражающего предмета, например зеркала. Осциллографом наблюдают паузу в пачке импульсов частотой 1 кГц на выходе элемента DD3.4. Подстроечным резистором R5 добиваются длительности этих пачек 17 мс. Подстроечным резистором R15 добиваются появления отрицательных импульсов на выводе 3 элемента DD2.2, в этот момент на выходе датчика появляется напряжение около 8 В. Предпочтительно наибольшее значение введённого сопротивления этого резистора, при этом достигается наибольшая помехоустойчивость ИК-датчика.
Литература
1.Вишневский А. Оборудование для рабочего места радиолюбителя. - Радио, 2015, № 11, с. 23-28.
2.Тушнов В. Ёмкостный датчик приближения. - Радио, 2012, № 12, с. 47, 48.
3.Лыжин Р. Датчик для включения электрополотенца. Две схемы. - Радиоконструктор, 2010, № 1, с. 12-14.
4.Infrared Recever Module. - URL: https://www.alldatasheet.com/datasheet-pdf/pdf/221147/BRIGHT/BRM-1020.html (24.02.23).
5.Кварцевые резонаторы - URL: https:// static.chipdip.ru/lib/051 /DOC000051 -109.pdf (24.02.23).
6.HIRB5-43D-C radiokot.ru/forum - URL: https://www. radiokot. ru/forum/download/f ile.php?id=194598 (24.02.23).
7.Верховцев О. Г., Лютов К. П. Практические советы мастеру любителю: Электротехника, электроника, материалы и их обработка. 2-е изд., перераб. и доп. -Л.: Энерго-атомиздат, 1988.
Автор: А. Вишневский, г. Луганск