Предлагаемое устройство предназначено для оперативного контроля состояния аккумуляторных батарей автомобиля. Оно может быть установлено непосредственно на приборной панели автомобиля или сделано в виде переносного устройства (щупа).
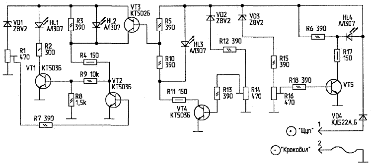
На рис.1 представлена электрическая схема "Контрольки".

Рис.1. Принципиальная схема устройства
Схема собрана на печатной плате из одностороннего стеклотекстолита размером 110x15 мм (рис.2). Расположение деталей на плате показано на рис.3.

В комплексе устройство работает так. HL1 загорается при входном напряжении от 6 В до уровня зажигания HL2. HL2 загорается при напряжении, установленном R1. HL3 загорается при уровне, выставленном R14, HL4 — R16. Если горит HL4, то HL3 тоже горит. При зажигании HL3 и HL4, HL1 и HL2 гаснут.
Для уплотнения монтажа все резисторы, за исключением R4, R11, R17, установлены в вертикальном положении. Диоды VD1...VD4 — тоже в вертикальном положении. Транзисторы VT1...VT5 нужно выбирать с β не ниже 80. Светодиоды — малогабаритные, импортные. Можно поставить АЛ307, но при этом придется подточить их боковые части надфилем.
Для наглядности лучше всего применить разноцветные светодиоды. Впаивать светодиоды нужно в последнюю очередь, и так, чтобы они были чуть выше всех остальных элементов. К выводу 2 на плате припаивают три провода МГТФ. Нужно сплести их, и возле выхода из платы завязать узел, чтобы зафиксировать их в корпусе. К выводу 1 платы следует припаять любой заостренный щуп длиной 30...50 мм.
После настройки устройства и проверки на работоспособность, нужно изготовить (склеить из картона вокруг печатной платы) "опалубку" корпуса, так чтобы ниже платы оставались свободными 5 мм, а вверху — 20 мм. Далее весь объем заливается эпоксидным клеем до уровня светодиодов. Они должны выступать из клея на 1,5...2 мм. После высыхания клея сверху каркас переворачивают, и заливают плату с другой стороны. Данная конструкция имеет максимальную прочность и надежность. При отсутствии стеклотекстолита схему можно собрать на плотном электрокартоне. Проколов отверстия под детали шилом, устанавливают элементы, а связи между ними выполняют одножильным монтажным проводом. Заменять R1, R14, R16 на потенциометры открытого типа не рекомендуется. Схема защищена от неправильного подключения диодом VD4.
При контроле аккумуляторной батареи, HL3 загорается при ее нормальном состоянии, HL4 — при перезарядке, HL2 — при недозарядке, a HL1 сигнализирует о низком напряжении.
Подобную схему можно с успехом поставить и в блок питания. Отрегулировав пороги загорания, можно отказаться от применения вольтметра. Точность "Контрольки" — ±0,25 В, что обусловлено напряжением открывания базового перехода транзисторов. Можно увеличить количество контрольных ступеней. Данная схема прошла реальные испытания и показала неплохие результаты. Удачной сборки!
Автор: А.ЩЕРБИНИН, г.Барнаул