Существует два основных типа мощных полевых транзисторов (ПТ) с управляющим p-n-переходом: обычные - с "пентодной" вольтамперной характеристикой (ВАХ), и со статической индукцией (СИТ) - с "триодной". СИТ-транзисторы нормально (т.е. при Uзи = 0) открыты. При подаче отрицательного смещения на затвор они работают подобно вакуумному триоду и поэтому без какой-либо ООС имеют малое выходное сопротивление (Rвых ~ 1/Sо). Обычно оно составляет доли ома. Квадратичная передаточная характеристика таких транзисторов с довольно протяженными линейными участками приводит почти к полному исчезновению четных гармоник, а применение двухтактных схем обеспечивает подавление и нечетных гармоник. Коэффициент гармоник очень мал даже в отсутствие внешней ООС, наблюдается быстрый спад амплитуды высших гармоник, присущий ламповым схемам. Еще одно достоинство СИТ - прекрасная температурная стабилизация.
При положительном смещении на управляющем электроде, СИТ фактически превращается в биполярный транзистор. Биполярный режим работы позволяет получить меньшее Ri на начальном участке ВАХ, но ведет к резкому снижению быстродействия из-за накопления в структуре избыточных зарядов неосновных носителей.
Промышленность стран СНГ выпускает СИТ только с каналом n-типа. Выбор зарубежных транзисторов этого класса также весьма ограничен. Кроме того, такие транзисторы требуют специальных схем смещения, обеспечивающих их запирание до подачи напряжения питания или задержки подачи стокового питания.
В настоящее время больше распространены обычные МДП-транзисторы. Предлагаемый усилитель разработан на базе именно таких транзисторов и является модернизированным вариантом УМЗЧ из [1]. Благодаря интегратору в ООС усилитель имеет малое выходное сопротивление на инфра-низких частотах и на постоянном токе. Из-за неглубокой ООС, охватывающей выходной каскад, влияние громкоговорителя на выход УМЗЧ минимально. Искажения при перегрузке носят монотонный характер.
Основные характеристики УМЗЧ:
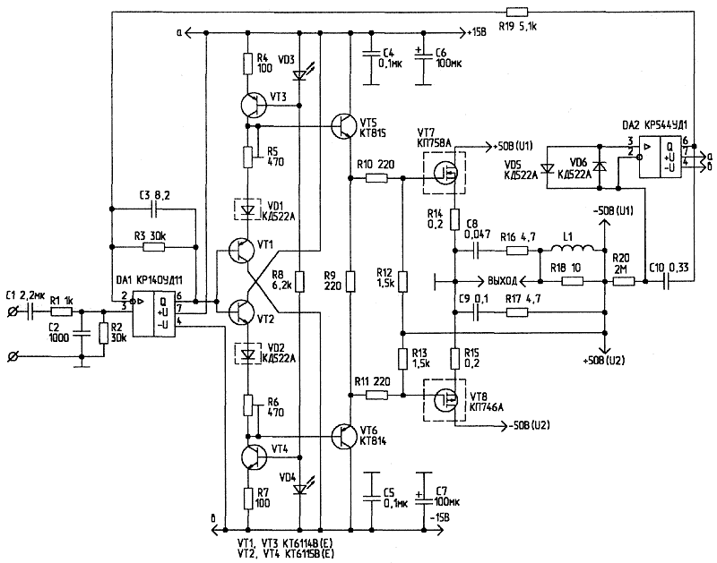
Схема усилителя приведена на рис.1. Усилитель-инвертирующий, и состоит из двух каскадов, охваченных местными ООС. По постоянному напряжению усилитель охвачен ООС с помощью интегратора на DA2. Первый каскад выполнен на быстродействующем операционном усилителе типа К140УД11 (КР140УД11, КР140УД1101) по неинвертирующей схеме. Коэффициент усиления каскада зависит от номиналов R3 и R19. На транзисторах VT1, VT2, VT5, VT6 выполнен параллельный усилитель со схемой смещения на R5, R6, VD1, VD2 и генераторах тока на VT3, VT4. Подбором R9 можно добиться так называемого режима "Non-switching amp", т.е. режима без отсечки выходных транзисторов. Но здесь есть опасность возникновения больших сквозных токов.

Рис.1. Принципиальная схема усилителя
Выходной каскад выполнен на транзисторах VT7, VT8, охваченных двумя петлями ООС: параллельной ООС по напряжению - через R10...R13 и последовательной - по току - через R14, R15. ООС по напряжению рассчитана таким образом, что выходные транзисторы работают практически без отсечки тока. На рис.2 и 3 показаны осциллограммы напряжения на затворах выходных транзисторов.
![]() Рис.2 | ![]() Рис.3 |
Детали и конструкция. Трансформатор блока питания желательно выполнить на тороидальном магнитопроводе (для стереоусилителя - на двух трансформаторах). Между первичной и вторичной обмотками наматывается в один слой экранная обмотка проводом ПЭЛ d0,4 мм, один ее вывод заземляется. Диодный мост и конденсаторы фильтра (не менее 10000 мкФ) желательно разместить на минимальном расстоянии от платы УМЗЧ (можно прямо на ней). Провода вторичной обмотки подводят к плате в экране.
Для минимизации амплитудной модуляции звукового сигнала пульсациями источника питания, в нем желательно использовать Г-образные LC-фильтры. Дроссели фильтров можно выполнить на сердечнике ШЛМ25х32 или аналогичном с зазором 1мм. Они наматываются проводом ПЭЛ d0,69 мм до заполнения каркаса. Катушка индуктивности L1 намотана проводом d0,69 мм, виток к витку (до заполнения), на резисторе R18 (МЛТ-2).
Диоды VD1, VD2 закрепляются на теплопроводящей пасте на радиаторах выходных транзисторов (можно - под шайбой крепления выходных транзисторов). В качестве VD3, VD4 можно использовать любые светодиоды красного свечения, например, АЛ307А(Б). Транзисторы VT5, VT6 желательно снабдить флажками-теплоотводами. Полевые транзисторы - Минского ПО "Интеграл", их желательно подобрать с разбросом по крутизне не более 20%. Подойдут и БСИТ-транзисторы типа КП959, КП960. Можно использовать любые зарубежные комплементарные транзисторы подходящей мощности и допустимого напряжения (например, IRF540 и IRF9540). Резисторы R14, R15 - самодельные, проволочные, из манганина или константана d0,4...0,5 мм. С целью минимизации их паразитной индуктивности отрезок провода (около 10 см) складывают пополам и мотают с шагом 1,5 мм на оправке d4 мм.
Налаживание. Сначала выставляют ток покоя и симметрируют плечи выходного каскада по постоянному току. Для этого разрывают связь между выходом DA1 и базами транзисторов VT1, VT2 (в плате стоит предусмотреть технологическую перемычку) и временно соединяют базы транзисторов и выход УМЗЧ с "общим проводом". Движки резисторов R5 и R6 выводятся в положение, соответствующее минимальному сопротивлению. В стоки выходных транзисторов временно включают проволочные резисторы по 10 Ом мощностью 10...25 Вт. Измеряя падение напряжения на них, выставляют необходимый ток покоя.
Восстанавливают связь баз VT1, VT2 с выходом DA1, снимают "закоротку" с выхода и убеждаются, что на выходе DA1 в отсутствие входного сигнала постоянный уровень близок к нулю. При необходимости его аккуратно корректируют одним из резисторов R5, R6. По падению напряжения на стоковых резисторах окончательно регулируется ток покоя выходных транзисторов. После этого стоковые резисторы убираются.
При необходимости можно минимизировать искажения подбором резисторов R12, R13.
Источники
Автор: А.ПЕТРОВ, г.Могилев