Устройство для калибровки усилителя вертикального отклонения и горизонтальной развертки осциллографа
Большинство осциллографов не содержат встроенного генератора эталонного сигнала. Конечно, некоторые старшие модели имеют калибровочный выход с полной амплитудой сигнала в 1 В, однако этот выход ограничен частотой 50 Гц и недостаточно точен для проведения настройки. Несколько большие возможности по настройке предоставляет специальный калибратор осциллографа, описанный в данной статье. Этот блок вырабатывает прямоугольный сигнал с амплитудным значением 1 В и частотой 1кГц, который можно использовать для настройки усилителя вертикального отклонения и горизонтальной развертки осциллографа.
Данный прибор можно также использовать для подстройки элементов компенсации осциллографичес-кого щупа или как источник сигнала для измерения переходных процессов в аудиоусилителях. Для обеспечения портативности в этом устройстве используется батарейное питание. Схема прибора малочувствительна к изменению питающего напряжения: выходная частота остается постоянной при изменении напряжения батареи от 7.7 до 9.8 В. Кроме того, низкий ток потребления - около 2 мА - позволяет значительно продлить срок службы батареи.
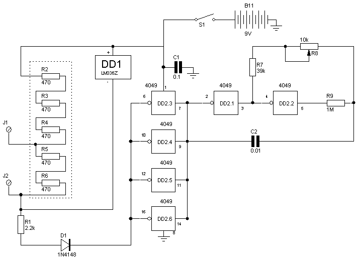
Описание схемы На рис. 1 показана принципиальная схема калибратора. Колебательная часть содержит две из шести секций КМОП-инвертора 4049 (DD2.1 и DD2.2), а также времязадающие компоненты С2, R7, R8, и R9. Элементы данной части схемы определяют выходную частоту. Точное значение частоты может быть рассчитано по формуле:

Рис. 1 Принципиальная схема калибратора
f=2,2(C2)(R7R8).
Допустим, что вход DD2.2 (вывод 5) вначале находится в низком состоянии, тогда выход DD2.2 (вывод 4) будет в высоком. Поскольку вход DD2.1 (вывод 3) также будет в высоком состоянии, на выходе DD2.1 (вывод 2) появится сигнал низкого уровня. Высокое напряжение с выхода DD2.2 будет заряжать конденсатор С2 через R7 и R8. Когда напряжение на конденсаторе С2 достигнет порогового значения, выход элемента DD2.2 и вход инвертора DD2.1 окажутся в низком состоянии. По этой причине выход DD2.1 переключится в состояние высокого уровня. Поскольку напряжение на конденсаторе С2 не может измениться мгновенно, напряжение на входе DD2.2 значительно повысится и достигнет примерно 150 % от напряжения питания. Эта петля положительной обратной связи переключает логические уровни с максимальной частотой, которая может быть получена на КМОП-элементе. Когда логический уровень инвертируется на DD2.1 и DD2.2, С2 перезаряжается в другом направлении и напряжение на выводе 5 начинает понижаться. При достижении порогового уровня на выводе 5, выход DD2.2 и вход DD2.1 переключатся в состояние высокого уровня, а выход DD2.1, соответственно, перейдет в состояние низкого уровня. Снова в этом случае напряжение на С2 не может измениться мгновенно, и напряжение на входе DD2.2 упадет примерно на 50 % ниже напряжения питания. Это, в свою очередь, инвертирует логические уровни на выходах указанных элементов. Резистор R9 ограничивает ток на входе DD2.2, когда напряжение на С2 превышает питающие напряжения, защищая таким образом входные диоды от разрушения. Этот резистор не допускает того, чтобы времязадающая RC цепочка разряжалась через внутренние защитные диоды. В противном случае имеется тенденция к затягиванию фронтов сигнала. В результате форма прямоугольного сигнала с 50 % заполнением сравнительно мало зависит от напряжения источника питания.
Прямоугольный сигнал с выхода DD2.1 поступает на параллельно соединенные входы четырех оставшихся инверторов из корпуса 4049, выходы которых также соединены параллельно. В момент, когда напряжение на этих выходах становится низким, источник опорного напряжения 2.5В LM336Z (DD1) включается через резистор R1 и диод D1. В этот момент напряжение на выходе калибратора становится высоким.
Комбинированная нагрузочная способность четырех инверторов с DD2.3 по DD2.6 превышает 14 мА. В схеме используется только 2 мА от этого тока, обеспечивая крутые фронты выходного прямоугольного сигнала. Для того чтобы обеспечить амплитуду выходного калибровочного напряжения 1 В, используется ре-зисторная сборка R2-R6 с 2 % точностью. Резисторы в этой сборке имеют сопротивление 470 Ом и секционированы таким образом, чтобы обеспечить 40 % от 2,5 В амплитуды прямоугольного сигнала, что соответствует 1 В на контакте Л (выход калибратора). Контакт J2 используется как "Общий". Когда на выходе инверторов появляется импульс выходного напряжения, то напряжение на диоде D1 не превышает 0,5 В. При этом он закрыт, и выходной ток не протекает через R1 и DD1. В этот момент выходной калибровочный сигнал равен нулю. Двустороннее ограничение выходного сигнала обеспечивается, с одной стороны, динамическим сопротивлением порядка 0.2 Ом LM336Z в открытом состоянии и, с другой стороны, полностью выключенным током в момент, когда на выходе инверторов DD2.3-DD2.6 присутствует напряжение высокого уровня.
Точность амплитуды калибровочного сигнала поддерживается благодаря DD1 в диапазоне до 1 %. Несмотря на то что резистивная сборка имеет заявленную точность 2 %, отклонения сопротивлений между отдельными резисторами в ней гораздо меньше. Выходное сопротивление данной схемы составляет приблизительно 1000 Ом.
Выходной прямоугольный сигнал зависит в основном от тока через R2-R6, так что фильтрующий конденсатор большой емкости на 9-вольтовую батарею B1 не требуется. Конденсатор С1 нужен только для сглаживания пиковых бросков тока в момент переключения инвертора DD1.
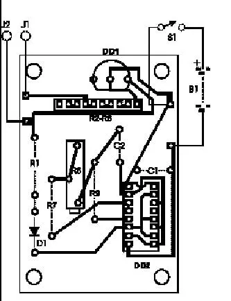
Авторский прототип был собран на специальной макетной плате. Разводка компонентов в данном устройстве не является критичной,поэтому можно использовать любые удобные для вас варианты. Для тех, кто захочет построить это устройство на печатной плате, на рис.2 приведен чертеж разводки, а схема на рис. 3 показывает размещение компонентов.

Рис. 2 Чертеж разводки
В соответствии с правильной последовательностью монтажа, вначале следует устанавливать наименее чувствительные компоненты. Припаяйте провода батарейной панельки, колодку под DD2, выключатель, затем потенциометр и выходной разъем. Потом установите остальные пассивные элементы: сначала резисторы, затем конденсаторы. Для достижения минимального дрейфа частоты выходного сигнала конденсатор С2 должен быть пленочным, R7-Me-талло-оксидный резистор с погрешностью 2 %, а в качестве R8 желательно использовать проволочный многооборотный потенциометр. В последнюю очередь необходимо устанавливать D1, DD1 и DD2.

Рис. 3 Размещение компонентов
Проверьте внимательно ориентацию полярных компонентов, и если вы не использовали печатную плату, то проверьте проводные соединения. В зависимости от чувствительности осциллографа, вам, возможно, потребуется другое значение амплитуды выходного сигнала. Если это так, то вы можете переделать выходной каскад схемы следующим образом: подключите два LM336Z последовательно и уменьшите сопротивление резистора R1 для поддержания тока около 1 мА в делителе и LM336Z. Это обеспечит в два раза большее напряжение на выходе.
Выходное напряжение калибратора можно проверить любым хорошим цифровым мульти-метром. Временно замкните точку соединения R1 и D1 на землю. Это установит выход устройства в постоянное напряжение 1 В. Проверьте и убедитесь, что это так.
Для проверки выходной частоты вы можете использовать цифровой частотомер. Однако есть и другой точный метод, который можно использовать при наличии тестового компакт-диска. Включите тестовый диск на воспроизведение синусоидальной частоты 1кГц и подключите его к одному каналу стереоусилите-ля. К другому каналу подключите свой калибратор для осциллографа. Вращением потенциометра R8 подстройте выходную частоту калибратора так, чтобы получить нулевые биения звуковой частоты. Этот процесс звуковой балансировки подобен тому, как обычно настраивают пианино или гитару.
Усилитель вертикального отклонения осциллографа можно проверить, подключив калибратор и сравнив размах прямоугольного сигнала на экране осциллографа с разметкой, нанесенной на электронно-лучевой трубке. Генератор развертки проверяют, установив ручку развертки в положение 1 мс и сравнив прямоугольные фронты сигнала с вертикальной разметкой трубки. Кроме того, с помощью данного калибратора можно проверить входной пробник-делитель осциллографа (х10, х100). Поскольку фронты прямоугольного сигнала, формируемого калибратором, достаточно крутые, любые искажения его формы становятся очень заметными. Если выносной пробник имеет в своем составе подстроечные элементы, то их регулировкой можно добиться восстановления исходной прямоугольной формы калибровочного сигнала, проходящего через делитель.
Полупроводниковые компоненты: DD1 - LM336Z прецизионный источник опорного напряжения (Jameco 23771 или аналогичный) DD2 - 4049 шесть КМОП-инверторов D1 - 1 N4148 кремниевый диод Пассивные компоненты:
Резисторы (все постоянные резисторы 0,25 Вт, 5%, кроме указанных особо)
R1 - 2,2 кОм
R7 - 39 кОм
R8 - 10 кОм, подстроечный (см. текст)
R9 - 1 МОм
R2-R6 - 470Омх5, 2 % резисторная сборка
Дополнительные детали и материалы:
С1 - 0,1 мкФ керамический дисковый конденсатор
С2 - 0,01 мкФ пленочный прецизионный конденсатор
S1 - миниатюрный выключатель
Л, и2-наконечники (красный и черный)
В1 - 9 В батарейка
Charles Hansen Перевод и обработка Владимир Волков