Несмотря на то, что многие привыкли рассматривать элемент iButton не более как ключ к квартире или подъезду, сами эти приборы были задуманы как цифровые метки, вынесенные из компьютера. Метка предполагает содержательную информацию, поэтому в первых приборах кроме серийного номера присутствовала энергонезависимая память, легко доступная по записи и чтению. Сегодня прошло более десяти лет с момента появления iButton, так что с очевидностью можно свидетельствовать о популярности двух концептуальных применений iButton.
iButton в качестве Транспортного ключа (Data Logger)
Существуют приложения, в которых данные от удаленного объекта должны быть переданы в компьютер (и обратно) не мгновенно, а в обозримом времени. Поскольку в таких системах не требуется оперативное управление, оказывается выгодным не прокладывать проводные коммуникации и не занимать ресурсы компьютера непрерывным сканированием состояния объекта. Делать это нужно периодически, но всё-таки нужно. Следовательно, нужно устройство для переноса данных, и вот в такой ситуации сразу в памяти всплывает электронная таблетка iButton.
Приведём примеры приложений, отвечающих приведенному выше критерию.
Автономный электронный замок содержит в своей энергонезависимой памяти список доступа, то есть, коды тех электронных ключей, которым разрешен проход в помещение. Если список невелик, занести его можно с помощью простой процедуры при помощи предъявления ключей возле двери. Но при большом списке (даже 50 ключей), такая процедура становится утомительной или практически невозможной. Предложение: составить список ключей на компьютере, перенести его в прибор iButton простым касанием, а потом, прикоснувшись электронной таблеткой к замку, перекачать в него сразу весь список. То, что это не просто удобно, а очень удобно, вы почувствуете тогда, когда возникнет необходимость удалить или изменить одну запись в списке (сотрудник уволился, потерял ключ). Да, можно присоединить к замку через технологический разъем специальный модуль управления и набрать код заменяемого/удаляемого ключа на клавиатуре. Но можно поступить проще: поменять список доступа в компьютере и вновь перенести его на замок простым касанием.

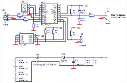
Рис. 1. Схема электрическая принципиальная

Рис. 2. Схема структурная
Применение Data Logger или Транспортного ключа позволяет расширить функциональные возможности автономного электронного замка. В замок можно внести не просто список доступа, но ввести понятие временных зон (очевидно, в замке для этого нужно предусмотреть электронные часы) и полномочий доступа. Например, можно разбить сутки на пять зон так, что в течение каждой из них для каждого ключа действуют разные полномочия: полный запрет прохода для данного ключа, свободный проход для всех посетителей, проход по ключу, проход по ключу и коду, вводимому с клавиатуры, проход при последовательном предъявлении двух ключей… Такой замок автоматически изменяет полномочия доступа в течение суток и значительно повышает гибкость управления доступом.
Еще одна опция: ведение в замке журнала проходов, то есть списка кодов предъявленных ключей и времени их предъявления. Обычно такая возможность предоставляется сетевыми устройствами. В автономном замке журнал проходов имеет смысл только в том случае, если транспортным ключом его можно периодически переносить с замка на компьютер.
Почувствовавшим вкус процедуры заметим, что домофонное устройство подъезда в описываемом смысле ничем не отличается от приведенного выше примера и может обслуживаться таким же образом. Если бы списки кодов и ключей доступа в подъезд хранились в компьютере старшего по подъезду или даже у дежурного в ЖЭС, то решать проблему потерянных ключей или забытых кодов было бы намного проще.
Автономный электронный многотарифный счетчик выпускается N-ским предприятием и расходится большими партиями по всей стране от Калининграда до Владивостока. В новый 106-и квартирный жилой дом, оснащенный счетчиками N-ского предприятия, прибыл мастер для начальной установки счетчиков и внесения в них границ временных зон и значений тарифов. Мастер снял крышку первого счетчика и нажал на кнопки управления… читатель уже понимает, что мастер предпочел бы вынуть из дипломата iButton со всеми заранее занесенными параметрами и прикоснуться к счетчику один раз, чтобы к обеду закончить всю процедуру.
Автономный контроллер, обслуживающий несколько подсоединенных к нему термометров, непрерывно отображает значения температуры и фиксирует их в памяти с заданным интервалом времени. Оператор видит значения температуры на табло и может оперативно «поддать» или «убавить пару». Записанные данные могут не представлять интереса до тех пор, пока однажды мясо (птица, рыба, яйцо…) не оказываются испорченными. И тогда возникают вопросы: что происходило с температурой, и кто дежурил в это время? Это ещё один пример ситуации, когда в отсутствие проводных соединений периодический сбор данных с удаленного объекта может выполняться устройством iButton.
Очень перспективным представляется использование iButton в системах предоплаты разнообразных электронных счетчиков. По мере роста тарифов предоплата становится одним из косвенных инструментов воздействия на неплательщиков, если конструкция счетчика предусматривает регулирование нагрузки. Нет оплаты – нет света (воды, газа, тепла) или этот ресурс отпускается в ограниченном объеме. Плательщик должен иметь возможность произвести предоплату, а затем передать в счетчика информацию об этом. Как обычно: если существует объединение счетчиков в сеть с выходом на сеть платежной системы, проблема решается просто. Но если такой связи нет, необходим транспортный ключ, которым и может стать iButton с ограниченным объемом памяти.
Можно продолжать примеры, однако более существенно ответить на вопрос о том, какие именно свойства iButton позволяют применять его в качестве Транспортного ключа. Попробуем перечислить основное:

Рис. 3. Data Logger

Рис. 4. Пластик для крепления таблетки к стене
Из многообразия устройств семейства iButton в функции Транспортного ключа могут применяться приборы, приведенные в нижеследующей таблице.
Таблица 1.
| Обозначение | Объем энергнезависимой памяти | Дополнительные возможности |
| DS1955В | 134 К байт | Криптопроцессор, JAVA машина |
| DS1957В | 6 К байт | Криптопроцессор, JAVA машина |
| DS1961S | 1K бит | Защита доступа и хэш-функция |
| DS1963 | 4К бит, NV SRAM | Счетчик циклов записи |
| DS1963S | 4К бит | Счетчик циклов записи и хэш-функция |
| DS1971 | 256 бит | ПЗУ 64 бита |
| DS1973 | 4К бит, EEPROM | |
| DS1991 | 1 К бит | Защита доступа к памяти по паролю |
| DS1992 | 1 К бит | |
| DS1993 | 4К бит, NV SRAM | |
| DS1994 | 4 К бит | Встроенные часы, защита от несанкционированной записи |
| DS1995 | 16 К бит | |
| DS1996 | 64 К бит |
Из таблицы видно, что для приложений с Транспортным ключом, можно выбрать не просто прибор с соответствующим объемом памяти, но и прибор с необходимым уровнем защиты данных. Существует ошибочное мнение, что данные в приложениях с iButton не могут быть защищены от искажения или хищения. В основе этой точки зрения два обстоятельства. Первое: многие разработчики применяют приборы с открытой памятью DS1992, DS1993, DS1995 без всяких мер защиты. Второе: не утруждая себя размышлениями, отдельные специалисты полагают, что открытый носитель не может обеспечивать защиту данных. Тема данной статьи далека от полемики по вопросу информационной безопасности, однако напомним скептикам, что ни у кого не вызывает сомнение возможность передачи закрытой информации по открытым каналам связи, а это очень близкая аналогия. С чем следует безоговорочно согласиться, так это с тем, что чем больше безопасности гарантирует сам носитель, тем проще процедуры, которые необходимо применить для защиты передаваемых транспортным ключом данных на сторонах источника и приемника этих данных. Поэтому тем, кто разрабатывает приложения, в которых действительно существует потребность защиты данных, следует помнить, что микросхемы iButton имеют для этого дополнительные возможности. Прибор DS1994 позволяет обнаружить любую несанкционированную перезапись информации в память. Память в устройстве DS1991 разделена на три страницы, каждая из которых защищена 64-хразрядным паролем. DS1961S и DS1963S обладают активными механизмами усиленной аутентификации, так что они великолепно защищены от эмуляции, а приборы DS1954 и DS1957 обладают столь мощным набором средств безопасности за счет встроенного микропроцессора, что их применение в качестве Транспортного ключа можно вообразить только в очень ответственных приложениях.
В целом вывод таков: функциональность ряда технических решений может быть расширена, а стоимость этих решений снижена при условии применения в их составе устройств для переноса данных. Приборы iButton являются удобным, практичным и экономически эффективным средством для переноса данных.
Data Logger для устройств iButton
Существует и прямо противоположная ситуация, когда нужно собрать информацию с нескольких устройств iButton. Это очевидное следствие использования iButton по прямому назначению в виде электронной метки. Рассмотрим примеры.
Для контроля действия обходчиков применяют следующий подход: по маршрутам следования размещают устройства типа DS1990 с неизменным номером, а персоналу выдают портативные электронные съемники, которыми можно быстро прикоснуться к размещенной на стене электронной таблетке и скопировать ее номер в память прибора. По завершению обхода или смены прибор сдается или данные с него переносятся в компьютер для анализа. Таким способом можно контролировать не только патрульную службу на охраняемом объекте. В химической и газовой промышленности описанная технология применяется для контроля сложных соединений трубопроводов, где в местах стыков возможны утечки. Персонал службы обходчиков должен зарегистрироваться, а поэтому обязательно заметит разрыв трубопровода в месте крепления iButton. В обоих примерах iButton использована в качестве пространственной метки.
Известны приложения, когда электронная таблетка с памятью закрепляется на движущемся объекте для передачи постоянной или накапливаемой информации. Например, устройства DS1921 могут осуществлять не только измерение температуры, но и накапливать результаты измерения в памяти с заданным интервалом времени. Такие приборы чрезвычайно удобны для контроля температурного режима перевозимых продуктов питания, медицинских и химических препаратов, донорских органов. Энергонезависимая память в металлическом корпусе может содержать описание сборочного процесса, а именно состав комплектующих, монтируемых на каждой операции. Перемещаясь на палете от одного поста к другому, она заменяет бумажную документацию.
В примерах этого раздела необходимым элементом технической системы является Data Logger. Возможное схемотехническое решение такого прибора представлено на Рис.1, а его внешний вид на Рис.2. Корпус прибора изготовлен из дюралевой трубки, снаружи имеется тканевая петля для ношения на руке. Питается устройство от четырех 1,5 В элементов питания. Контроль разряда батарей (монитор питания) осуществляется с помощью микросхемы DS1818. В качестве часов выбрана микросхема DS1994 из соображений минимизации элементов схемы и программных протоколов. В качестве памяти используется последовательная микросхема энергонезависимой памяти типа 24LC65 объемом 64 Кбита. Этого объема достаточно для хранения в памяти до 450 меток и журнала событий до 1400 записей. Микроконтроллер устройства находится всегда в режиме Sleep, и выходит из этого режима по прерыванию при предъявлении электронного идентификатора. Проводит обработку полученного номера, осуществляет контроль за разрядом батарей, производит запись времени предъявления и номера идентификатора в журнал событий и переходит опять в режим Sleep. Использование такого алгоритма позволяет существенно сократить потребление тока устройством. Реально при средней интенсивности регистрации емкости батарей хватает на 5-6 месяцев.
Журнал «Chip News» №9 2002 г. Е. Левин