Это устройство можно установить в помещении вместо обычного настенного выключателя освещения. Это позволит включать или выключать свет не только вручную, но и дистанционно, подавая команды с любого ИК ПДУ, работающего согласно протоколу RC-5. Нажимая на клавишу выключателя в определенном порядке или с помощью того же пульта, можно задать время (от 5 до 60 мин), по истечении которого освещение будет автоматически выключено. Выключатель пригоден для управления лампами любого типа, в том числе люминесцентными.
Электронные узлы предлагаемого выключателя питаются от сети 220 В. Он, однако, очень экономичен Потребляемая в дежурном режиме (при выключенном освещении) мощность не превышает 0,35 В-А. Суммарная мощность управляемых выключателем ламп может достигать 1000 Вт.
Хотя ИК приемник выключателя скрыт в его пластмассовом корпусе, дальность дистанционного управления достигает 6 м. При необходимости ее можно увеличить вдвое, обеспечив беспрепятственное проникновение ИК лучей к приемнику, например, просверлив в корпусе отверстие.

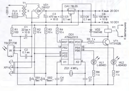
Схема выключателя показана на рис. 1. Его основной узел - микроконтроллер DD1 - работает по программе, коды которой приведены в таблице. Программа разработана с помощью компилятора BASCOM-AVR версии 1.11.8.3. Ручное управление выключателем производится с помощью кнопок SB1 и SB2. При желании к разъему ХР1 можно подключить две кнопки, дублирующие основные. Длина идущих к ним соединительных проводов может достигать 10 м.

Модуль ИК приемника В1 принимает команды ПДУ. Микроконтроллер их декодирует, отбирает те, что предназначены устройству с кодом 0 (телевизору), и исполняет согласно программе. Транзистор VT1 по сигналам микроконтроллера управляет реле К1, контакты которого включены в цепь питания осветительных ламп. Светодиоды HL1 и HL2 сигнализируют о различных режимах работы выключателя. Узел питания прибора состоит из понижающего трансформатора Т1, диодного выпрямительного моста VD1 и стабилизатора напряжения DA1.

Устройство собрано в корпусе от обычного настенного выключателя "Прима". Все детали размещены на печатной плате, чертеж которой изображен на рис. 2. Все резисторы и конденсаторы (за исключением оксидных) - типоразмера 0805 для поверхностного монтажа. Они установлены со стороны печатных проводников. Остальные детали смонтированы обычным образом. Печатные проводники, соединенные с контактами реле К1, необходимо покрыть слоем припоя толщиной около 1 мм, что предотвратит их перегрев током нагрузки.
Реле К1 - Bestar BS-115C 12VDC с контактами, способными коммутировать ток до 10 А при переменном напряжении 240 В. Трансформатор Т1 - Hahn BV-201 0136 с напряжением обмотки II9 В. Реле и трансформатор можно заменить другими, подходящими по характеристикам, но печатную плату в этом случае придется, вероятно, переделывать.
ИК приемник TSOP1736 после монтажа на плату необходимо наклонить в сторону установленного на ней микроконтроллера, чтобы направление его максимальной чувствительности к ИК лучам было почти перпендикулярно плоскости платы. К площадке фольги, обозначенной на рис 2 буквой А, припаивают гайку МЗ для винта, скрепляющего детали корпуса выключателя. Для светодиодов в корпусе просверлены отверстия.

На рис. 3 собранная плата показана установленной на основании из пластмассы толщиной 4 мм. В нем (под платой) имеются отверстия для соединительных проводов и для крепления к стене. На внутренней стороне клавиши выключателя, как изображено на рис. 4, закреплен кронштейн. В собранном устройстве он касается толкателей кнопок SB1 и SB2, вызывая их срабатывание при нажатиях на клавишу.

Немедленно после подачи напряжения питания оба светодиода пятикратно мигают, что свидетельствует о нормальной работе устройства. Затем включается светодиод HL2 (зеленый). Обмотка реле К1 остается обесточенной, а освещение - выключенным.
Включают свет, нажимая на кнопку SB1 ("Вкл.") или подавая с ПДУ команду "Канал +". Одновременно со срабатыванием реле светодиод HL2 погаснет, а HL1 (красный) будет включен. Чтобы выключить свет, достаточно нажать на кнопку SB2 "Выкл." или подать команду "Канал -". Устройство возвратится в дежурный режим.
Освещение включается и при нажатии на ПДУ кнопок "1" - "6". Однако при этом начинает работать таймер, который через заданное время автоматически выключит свет. Выдержка зависит от того, какая кнопка ПДУ была нажата: "1" - 5 мин, "2" - 10 мин, "3" - 20 мин, "4" - 30 мин, "5" - 45 мин, "6" - 60 мин. При работе таймера включены оба светодиода. За 4 с до истечения выдержки красный све-тодиод мигнет четыре раза, затем свет будет выключен и устройство перейдет в дежурный режим.
Чтобы включить таймер без ПДУ, достаточно удерживать кнопку "Вкл." нажатой более двух секунд, пока не начнет мигать зеленый светодиод. Однако в этом случае возможны лишь две выдержки - 5 и 30 мин. Первую задают кратковременным нажатием на кнопку "Вкл." во время мигания све-тодиода, вторую - ее продолжительным (более 2 с) нажатием. Если в течение 30 с кнопка "Вкл." не нажималась, режим таймера будет отменен. До истечения времени, отведенного на программирование, таймер можно отключить нажатием на кнопку "Выкл." или командой ПДУ "Канал -". Так как после выхода из режима программирования таймера свет остается включенным, для его выключения потребуется подать эти команды еще раз.
Файл печатной платы выключателя (в формате Sprint Layout 4.0) и программа микроконтроллера можно скачать здесь: ftp://ftp.radio.ru/pub/2007/10/svet_rc.5.zip
Автор: Л. Аристов, г. Барнаул Алтайского края