Линейный транзисторный KB усилитель мощностью 50 Вт
Линейный усилитель мощности на полевых транзисторах IRF520, разработанный польским радиолюбителем Ежи Мрощаком (SQ7JHM), отличается от большинства известных рядом хотя и не новых, но довольно редко применяемых технических решений. Его хорошие параметры и высокое качество сигнала подтверждены большим числом положительных отзывов, полученных от корреспондентов в проведенных автором QSO.
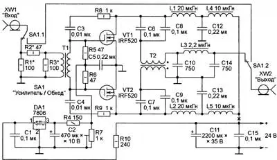
Рис. 1
Внешний вид усилителя показан на рис. 1, а его схема - на рис. 2. Усиливаемый сигнал, поданный на разъем XW1, поступает через аттенюатор из резисторов R1- R3 и трансформатор Т1 на затворы полевых транзисторов VT1 и VT2. Использованная схема обеспечивает хорошую симметрию сигналов на затворах. С помощью под-строечного резистора R7 на затворах транзисторов устанавливают постоянное смещение, обеспечивающее ток покоя в цепи их стоков (в отсутствие переменного напряжения на затворах) около 80... 100 мА. Суммарный ток покоя, который можно измерить, включив амперметр в помеченный на схеме крестом разрыв провода питания, вдвое больше - 160...200 мА. При максимальной выходной мощности ток здесь увеличивается приблизительно до 4 А.

Рис. 2
Резистивный аттенюатор служит для лучшего согласования усилителя с источником сигнала и гашения избыточной мощности этого сигнала. Указанные на схеме номиналы резисторов R1-R3 оптимальны при работе от использовавшегося автором QRP тран-сивера "Kajman" с выходной мощностью 2 Вт. В других случаях эти резисторы придется, возможно, подобрать заново. Трансформатор Т1 намотан сложенным вдвое изолированным медным проводом диаметром 0,55 мм на кольцевом ферритовом магнитопрово-де FT-82-43. Его обмотки содержат по 11 витков.
В усилителе применен оригинальный узел суммирования выходных сигналов плеч двухтактного усилителя, собранный на трансформаторе Т2, служащем также для согласования усилителя с 50-омной нагрузкой. Раздели- | тельные конденсаторы С6-С9 не пропускают в обмотки трансформатора постоянную составляющую тока стока транзисторов. Это избавляет его магнитопровод от нежелательного подмаг-ничивания, следствием которого могут быть повышенные нелинейные искажения выходного сигнала, недостаточная мощность, увеличенный уровень гармоник на выходе. Конструкция и число витков обмоток трансформатора Т2 такие же, как и Т1. Но его магнитопро-вод склеен из двух ферритовых колец FT-114-43, а диаметр обмоточного провода - 1 мм.
От постоянной составляющей тока, текущего в обмотках дросселей L1, L2, L4, L5, избавиться невозможно. Опасность насыщения здесь устранена другим способом - применением разомкнутых стержневых, а не замкнутых кольцевых магнитопроводов. Дроссели L1 и L2 имеют по 25 витков провода диаметром 1 мм, намотанных на ферритовом стержне диаметром 8 мм, а дроссели L4 и L5 - 20 витков такого же провода на стержне диаметром 5 мм. Автор, к сожалению, не сообщает магнитную проницаемость ферритовых стержней, говоря лишь, что она должна быть высокой.
Катушка L3 намотана на кольцевом магнитопроводе Т68-2 из карбонильного железа. Она содержит 19 витков провода диаметром 0,9 мм.
Печатная плата усилителя изображена на рис. 3. Фольга на ее обратной стороне сохранена полностью. Несколькими пропущенными в специально просверленные отверстия проволочными перемычками она соединяется с общим печатным проводником на лицевой стороне. Для корпусов полевых транзисторов в плате сделаны окна, а сами транзисторы укреплены на теплоотводах. Транзисторы необходимо подобрать с разбросом параметров не более 10 %. Если этого сделать не удается, показанные на рис. 3 проволочные перемычки в цепях истока транзисторов необходимо заменить резисторами сопротивлением 0,22 Ом и мощностью 2 Вт.

Рис. 3
При подаче на вход усилителя синусоидального сигнала амплитудой 9 В на его нагрузке 50 Ом была получена мощность 55 Вт. По утверждению автора, она мало зависит от частоты во всем KB диапазоне, границы которого и величину неравномерности он, к сожалению, не указывает.