Генераторы синусоидального напряжения широко применяют для проверки и налаживания различной радиоэлектронной аппаратуры. В статье предложена конструкция простого генератора 34 на основе моста Вина и микросхемы УЗЧ LM386.
Мост Вина часто используют для построения RC-генераторов диапазонов ЗЧ и более высоких частот. В качестве усилительного элемента в таких генераторах удобно применить ОУ (рис. 1). Частотозадающие элементы R1 ,С1, R2, С2 включены в цепь положительной обратной связи ОУ, при этом должны выполняться условия: R1 = R2 и С1 = С2. Генерируемую частоту можно определить по формуле f = 1/(27piRC), где R = R1 = R2, С = С1 = С2.

Рис. 1
В цепь отрицательной обратной связи включены элементы стабилизации выходного напряжения - терморезистор RK1 с прямым подогревом и положительным ТКС, а также резистор R3. При увеличении выходного напряжения ток через терморезистор RK1 возрастает, он разогревается и его сопротивление увеличивается, что приводит к уменьшению коэффициента усиления и стабилизации выходного напряжения. Иногда для стабилизации напряжения применяют нелинейные элементы - диоды и стабилитроны, которые включают взамен резистора R3, а терморезистор заменяют резистором.
Меняя номиналы частотозадающих элементов, можно в широких пределах изменять частоту генерации. Чтобы сделать такой генератор перестраиваемым, необходимо применить сдвоенный переменный конденсатор или сдвоенный переменный резистор.

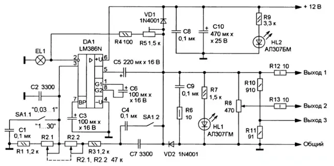
Рис. 2
Схема перестраиваемого генератора показана на рис. 2, собран он на УЗЧ DA1. Весь рабочий частотный диапазон 30 Гц...30 кГц разбит на два поддиапазона: 0,03...1 и 1...30 кГц. Выбирают требуемый переключателем SA1, и плавно изменяют частоту сдвоенным переменным резистором R2. В качестве терморезистора применена лампа накаливания EL1. Светодиод HL2 индицирует наличие питающего напряжения, HL1 - выходного. Диоды VD1, VD2 защищают УЗЧ от напряжения, которое может поступить на его выход со стороны нагрузки. Всего генератор имеет три выхода: два с фиксированным напряжением. "Выход 1" - З В (амплитудное значение), "Выход 3" - напряжение в десять раз меньше, и один, "Выход 2", с плавной регулировкой (0...3 В) переменным резистором R8. К выходу устройства можно подключать нагрузку сопротивлением не менее 50 Ом, а выходной ток ОУ не должен превышать 50 мА.
В генераторе применены постоянные резисторы С2-23, МЛТ, переменный - СПО, СП4-1, сдвоенный - СПЗ-ЗЗ-ЗО, СПЗ-33-23, подстроечный - СП5-2. Оксидные конденсаторы - импортные, остальные - К73-16, причем С1, С2, С4 и С7 следует подобрать с допуском не хуже 5 %. Лампа накаливания - СМН6.3-20 (напряжение - 6,3 В, номинальный ток - 20 мА). Переключатель - любой малогабаритный на два положения и два направления.
Налаживание сводится к установке подстроечным резистором R5 указанного выше напряжения на "Выходе 1". Сделать это желательно на первом поддиапазоне в среднем положении движка переменного резистора R2.
Устройство можно собрать на плате из диэлектрика с применением проводного монтажа и разместить ее в подходящем пластмассовом корпусе. На переднюю панель устанавливают переменные резисторы, свето-диоды и переключатель поддиапазонов. Шкалу генератора калибруют по частотомеру.
Автор: П. Петров, София, Болгария