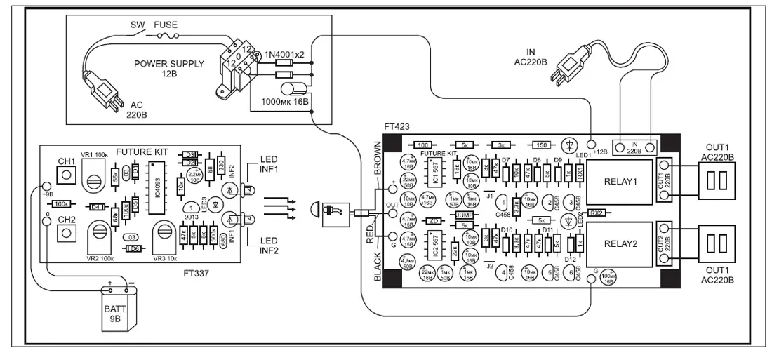
Общий вид устройства представлен на рис. 1, а электрическая принципиальная схема - на рис. 2 и 3.
Технические характеристики устройства приведены в таблице.
| Характеристика | Значение |
| Напряжение питания, В | Передатчик - 9, приемник - 12 |
| Ток потребления, мА | Передатчик - 15, приемник - 30 |
| Дальность действия устройства, м | 7,5 |
Описание работы
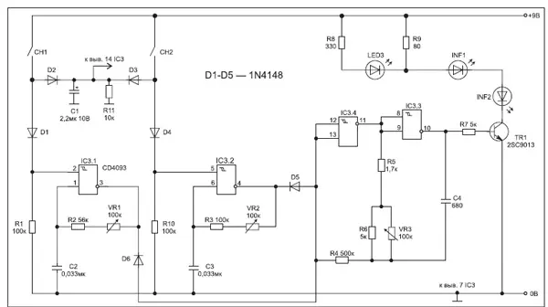
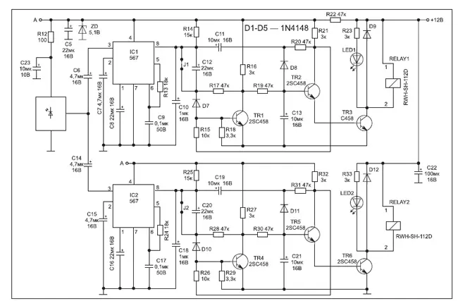
Принципиальная электрическая схема устройства приведена на рис. 2 и 3.
Передатчик
На элементах IC3.3 и IC3.4 микросхемы CD4093 собран генератор несущей частоты, который модулируется генераторами на элементах IC3.1 или IC3.2, частоты которых устанавливаются потенциометрами VR1 и VR2 соответственно. Эти генераторы управляются кнопками CH1 и CH2. Частота несущей устанавливается потенциометром VR3. Модулированный сигнал подается на транзисторный ключ TR1 и далее на светодиоды.

Рис. 1. Общий вид устройства из набора NF244
Приемник
Приемник выполнен на двух микросхемах LM567 (декодер тона). С ИК приемника сигнал поступает на выв. 3 этих микросхем. Резисторами R13 и R24 задается частота, при которой происходит активация выхода микросхемы. Сигналы с декодеров (выв. 8) подаются на триггер-счетчики TR1-TR2 (первый канал) и TR4-TR5 (второй канал).
Далее сигналы поступают на усилители тока на транзисторах TR3 и TR6, нагрузками которых являются обмотки исполнительных реле.
Конструкция
Конструктивно набор NF244 выполнен на двух печатных платах из фольгированного гетинакса с размерами

Рис. 2. Принципиальная электрическая схема передатчика
100x53 мм (приемник) и 40x70 мм (передатчик). На рис. 4 показана схема соединения приемника и передатчика.
Чтобы сэкономить время и избавить вас от рутинной работыі по поиску необходимых компонентов и изготовлению печатных плат, МАСТЕР КИТ предлагает набор NF244. Набор состоит из заводской печатной платыі, всех необходимых компонентов и инструкции по сборке иэксплуатации.
Более подробно ознакомиться с ассортиментом нашей продукции предлагает набор NF244. Набор состоит из заводской печатной платыі, всех необходимых компонентов и инструкции по сборке иэксплуатации.
Более подробно ознакомиться с ассортиментом нашей продукции
можно с помощью каталога "МАСТЕР КИТ" и на сайте www.mas-terkit.ru, где представлено много полезной информации по электронным наборам и модулям МАСТЕР КИТ, приведеныі адреса магазинов, где их можно купить.

Рис. 3. Принципиальная электрическая схема приемника

Рис. 4. Схема соединений передатчика и приемника
Автор: Юрий Садиков
Источник: Журнал Ремонт и сервис