При изготовлении одного из устройств мне понадобился трёхпо-зиционный переключатель на три направления (3П3Н). Устройство это малогабаритное и лёгкое, поэтому одним из главных требований к переключателю было минимальное усилие переключения. Механические переключатели (галетные, кнопочные, движковые) этому требованию не отвечали. Выход из положения я нашёл в изготовлении коммутационного узла с нужной схемой переключения на основе электромагнитных реле и микропереключателей.

Рис. 1
Схема релейного переключателя 3П3Н показана на рис. 1. Управляется он тремя кнопками (SB1-SB3), а коммутация осуществляется двумя реле (K1, K2) с четырьмя группами переключающих контактов каждое, причём одна из них используется для самоблокировки реле, а остальные три - для коммутации цепей основного устройства. Питается переключатель от бестрансформаторного узла, содержащего балластный конденсатор C1, выпрямительный мост VD1-VD4 и конденсатор фильтра C2. Резистор R1 ограничивает бросок тока через диоды моста в момент включения, выходное напряжение ограничено стабилитроном VD5.
При подаче питания выключателем SA1 основного устройства на выходе узла питания переключателя появляется напряжение примерно 50 В. Через нормально замкнутые контакты K1.1 и светодиод HL1 протекает ограниченный резистором R2 ток около 4 мА. Реле K1 и K2 обесточены. Светит светодиод HL1, индицируя положение "1" переключателя. При нажатии на кнопку SB2 срабатывает реле K1. Контактами K1.1 оно самоблокируется, т. е. остаётся включённым после отпускания кнопки. Через резистор R3 и зажёгшийся свето-диод HL2 протекает ток, превышающий ток отпускания реле. Контакты K1.2- K1.4 переключаются в положение "2".
При нажатии на кнопку SB3 реле K2 самоблокируется контактами K2.1 и зажигается светодиод HL3, контактами K2.2- K2.4 переключатель переводится в положение "3". Переход в положение "1" производится нажатием на кнопку SB1, обесточивающую обмотки реле K1 и K2. Схема коммутации переключателя изображена в левой нижней части рис. 1.
К деталям особых требований не предъявляется. Конденсатор С1 - плёночный помехоподавляющий. Его можно заменить двумя включёнными последовательно конденсаторами К73-17 ёмкостью 0,47 мкФ с номинальным напряжением 630 В. Конденсатор C2 - оксидный К50-35 или импортный, резисторы - любого типа. Стабилитрон VD5 заменим цепью из нескольких включённых последовательно маломощных стабилитронов с суммарным напряжением стабилизации 45.50 В. Реле K1 и K2 - РЭС22 (паспорт РФ4.500.130 или исполнение РФ4.523.023-06). Их рабочее напряжение - 48 В, сопротивление обмотки - 2250... 2875 Ом, ток срабаты -вания и отпускания - соответственно 10,5 и 2,5 мА. В качестве кнопок SB1 - SB3 применены микропереключатели МП3-1. Светодиоды HL1-HL3 - любые диаметром 3 мм, желательно повышенной яркости свечения.
Детали переключателя смонтированы на той же универсальной макетной плате, что и основное устройство. К выводам реле припаяны отрезки медного луженого провода диаметром 0,5.0,6 мм. Эти новые выводы вставлены в отверстия макетной платы и после максимально возможного приближения реле к плате припаяны к её контактным площадкам. В пространство между корпусом реле и платой посредством пистолета введено несколько крупных капель термоклея. После его остывания получилась жёсткая и механически прочная конструкция. Такой способ монтажа реле позволил избежать изготовления кронштейна для его крепления и применения жгута из полутора десятков проводов для его подключения.

Рис. 2
Для экономии места на передней панели толкатели кнопок SB1-SB3 изготовлены с использованием свето-диодов HL1-HL3. Подобная конструкция кнопок описана в заметке О. Шай-ды "Кнопка - из светодиода" ("Радио", 1995, № 9, с. 45). Применённые автором втулки найти не удалось, поэтому вместо них были использованы отрезки исписанного стержня диаметром 4,5 мм от гелевой авторучки. В одном конце отрезков 3 (рис. 2) сделаны диаметральные прорези глубиной 3 мм, с другой стороны внутрь вставлены выводы светодиода 2 до упора корпуса светодиода в торец отрезка. Выводы 5 светодиода выведены наружу через прорези, и отрезок заглушён каплей термоклея 4. После его застывания торец подравнен скальпелем. В завершение светодиоды вставлены в предусмотренные для этого отверстия в панели управления устройством 1, а их выводы соединены отрезками гибкого монтажного провода МГТФ 0,07 с соответствующими контактными площадками платы. Такое конструктивное исполнение весьма удобно - светящаяся после нажатия кнопка индицирует положение переключателя. Если корпус светодиода выполнен из бесцветной пластмассы, то для увеличения угла излучения светодиода его необходимо сделать матовым, обработав мелкозернистой ("микронной") наждачной бумагой.
Переключатель, как показала практика, получился удачным - эргономичным, надёжным и удобным при монтаже, поэтому я широко применял его в своих конструкциях. При изготовлении одного из последующих устройств выявился запас мощности у блока питания, поэтому было решено изготовить переключатель с цифровой индикацией включённого положения.

Рис. 3
Схема этого варианта переключателя показана на рис. 3. Работает он так. После включения питания реле К1 и К2 остаются выключенными, так как ток через их обмотки, определяемый сопротивлением резисторов R2 и R9, равен примерно 3 мА, что меньше тока срабатывания, но больше тока отпускания. Это положение "1" переключателя, о чём свидетельствует цифра 1, высвечиваемая на индикаторе HG1 (напряжение на его элементы "b" и "c" поступает через токоограничиваю-щие резисторы R3, R4). При нажатии на кнопку SB2 её контакты замыкают резистор R2, ток через обмотку реле K1 возрастает, и оно срабатывает. После отпускания кнопки реле остаётся включённым, так как ток через обмотку превышает ток отпускания. Переключившиеся контакты K1.1 снимают напряжение с элемента "с" и подают его на элементы "e" и (через диод VD7) "a", "d", "g", поэтому индикатор HG1 высвечивает цифру 2. Аналогично при нажатии на кнопку SB3 срабатывает и остаётся во включённом состоянии реле K2, переводя переключатель в положение "3", в котором напряжение на соответствующие элементы индикатора подаётся через контакты K2.1 и диоды VD6, VD8. В исходное положение "1" переключатель возвращают, разорвав цепь питания реле K1 и K2 кнопкой SB1. Схема коммутации этого переключателя такая же, что и переключателя по схеме на рис. 1. Для управления переключателем использованы малогабаритные кнопки, демонтированные из старой оргтехники.
При повторном изготовлении этого устройства столкнулся с затруднением - не оказалось под рукой кнопки с размыкающим (нормально замкнутым) контактом, в то время как мембранных кнопок с замыкающим (нормально разомкнутым) контактом от старой видеотехники имелось в избытке. Под эти кнопки схема была изменена, как показано на рис. 4 (схема коммутации осталась прежней).

Рис. 4
В этом переключателе при включении питания током, протекающим через стабилитрон VD5, открывается транзистор VT1, но оба реле, как и в предыдущем варианте, остаются выключенными, так как протекающий через их обмотки ток лишь не намного превышает ток отпускания. В положение "2" переключатель переводят нажатием на кнопку SB2, в положение "3" - на кнопку SB3. Для перехода в положение "1" кнопкой SB1 замыкают эмиттерный переход транзистора VT1. При этом транзистор закрывается и реле возвращаются в исходное состояние "1". Для индикации положений переключателя можно использовать как цифровой индикатор, так и отдельные светодио-ды, включив их последовательно с токоограничивающими резисторами в цепях обмоток реле, как показано на рис. 1.
Подбирая замену транзистору КТ815Г, необходимо учитывать, что для надёжной работы переключателя допустимое напряжение U^ транзистора должно быть не менее 80 В.

Рис. 5
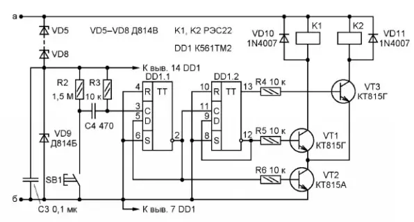
В некоторых случаях, например, при дистанционном управлении переключением желательно пользоваться одной кнопкой, последовательно (по кольцу) проходя все положения. Схема такого переключателя показана на рис. 5. На резисторах R2, RЗ и конденсаторе С4 выполнен узел подавления "дребезга" контактов кнопки SB1, работающий следующим образом.
При включении питания на стабилитроне VD9 появляется напряжение около 9 В, используемое для питания микросхемы DD1. Конденсатор С4 остаётся разряженным. При нажатии на кнопку SB1 в момент первого касания контактов кнопки конденсатор С4 мгновенно заряжается через резистор R3. Дальнейший дребезг контактов кнопки не влияет на выходное напряжение, так как конденсатор С4 разряжается через резистор R2 значительно большего сопротивления. Триггер DD1.1 переключается в момент перепада напряжения на входе синхронизации (вывод 3). Транзистор VT2 переключается в два раза чаще, чем транзисторы VT1 и VT3. При нажатиях на кнопку SB1 коммутационный узел проходит поочерёдно все возможные состояния: реле обесточены, сработало реле K1, сработало реле K2, реле обесточены и т. д. Состояние устройства отображается цифровым индикатором, включённым в соответствии со схемой на рис. 2.
Как и в предыдущем варианте переключателя, допустимое напряжение U^ транзисторов VT1 и VT3 должно быть не менее 80 В.

Рис. 6
При необходимости, используя ещё одно реле и дополнительную кнопку, можно собрать переключатель на четыре положения и три направления (рис. 6), который может найти применение, например, для переключения диапазонов в генераторе или частотомере. В него также можно ввести цифровую индикацию положения, внеся соответствующие изменения в схему включения элементов индикатора.
P.S.
Описанным в статье переключателям 3П3Н свойствен недостаток, заключающийся в том, что после установки в положение "3", в котором оба реле включены, их можно переключить только в положение "1" (возврат в положение "2"невозможен). Аналогично после установки переключателя 4П3Н в положение "4", когда включены все три реле, вернуться в положение "2" или "3" можно, только предварительно "побывав " в положении "1".
Применённые автором реле РЭС22 (паспорт РФ4.500.130) заменимы реле этого типа исполнения РФ4.523.023-02, однако ток отпускания у них больше (3,5 вместо 2,5 мА), поэтому сопротивление включённых последовательно с их обмотками резисторов необходимо уменьшить с 13 до 9,1 кОм
Автор: К. Мороз, г. Белелбей, Башкортостан