Мегафоны полезны при публичных выступлениях, при организации и руководстве групповыми физическими упражнениями и общественными мероприятиями. Очень полезно, если мегафон имеет функцию сирены, что позволяет звуковым сигналом привлечь внимание к выступающему.
Схема простого мегафона на основе микросхемы TBA810 показана на рисунке. Он может питаться от аккумуляторной или гальванической батареи напряжением 7...15 В. Выходная мощность - от 1 до 6 Вт, в зависимости от напряжения питания и сопротивления нагрузки.

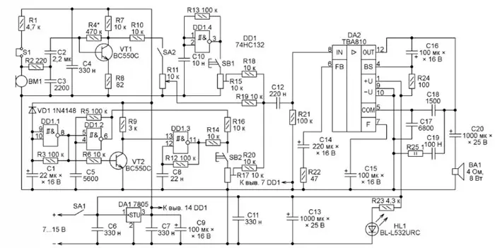
Рис. 1
На транзисторе VT1 и связанных с ним компонентах построен предварительный микрофонный усилитель. Его коэффициент усиления по напряжению приблизительно равен отношению сопротивления резисторов R7 и R8. Ток коллектора транзистора VT1 установлен равным примерно 0,5 мА подборкой резистора R4. Перемычку S1 устанавливают только в случае, если микрофону BM1 необходимо питание. Когда выключатель SA2 замкнут, сигнал с коллектора транзистора VT1 поступает на выходной усилитель мощности. Он построен на микросхеме УМЗЧ TBA810 (DA2), имеющей небольшой потребляемый ток (около 12 мА при напряжении питания 14,4 В) и отдающей при таком напряжении мощность около 6 Вт в нагрузку сопротивлением 4 Ом. Переменным резистором R11 регулируют громкость звучания поступающего с микрофона сигнала.
На элементе микросхемы DD1.4, конденсаторе C10 и резисторе R13 построен генератор прямоугольных импульсов частотой около 1000 Гц. При нажатой кнопке SB1 его импульсы также поступают на вход оконечного усилителя. Звучит однотональная сирена. Её громкость устанавливают под-строечным резистором R15.
Элемент DD1.1 служит генератором импульсов частотой 0,5 Гц. Они поступают на входы элементов DD1.2 (непосредственно) и DD1.3 (через инвертор на транзисторе VT2), поочерёдно включая собранные на этих элементах генераторы. Первый формирует импульсы частотой 2000 Гц, а второй - 500 Гц. Их выходные сигналы суммируются с помощью резисторов R14 и R16. При нажатой кнопке SB2 сигнал из двух чередующихся тонов поступает на вход оконечного усилителя. Подстроечным резистором R17 устанавливают его громкость.
Мощность динамической головки BA1 должна быть не менее 6 Вт. Выключателем SA1 мегафон включают и выключают. Светодиод BL-L532URC, сигнализирующий о включённом питании, можно заменить другим подходящего цвета свечения и достаточной яркости при токе 1.2 мА.
Автор: П. Петров, г. София, Болгария