В предлагаемой статье автор делится накопленным опытом переделки компьютерных блоков питания в устройства зарядки свинцово-кислотных аккумуляторных батарей. Особое внимание автор уделяет совершенствованию узла индикации зарядного тока, по которому можно определить заряженность батареи и момент окончания зарядки.
С момента разработки зарядного устройства на основе блока питания компьютера [1] был собран не один десяток подобных устройств. Переделаны блоки разных конструкций и фирм-изготовителей. Я получил массу вопросов по переделке, устранению самовозбуждения блока питания в режиме стабилизации тока. Как показала практика, узел индикации ограничения выходного тока может быть усовершенствован для работы в зарядном устройстве. Этим вопросам и посвящена предлагаемая статья.
Прежде чем приступить к переделке блока, необходимо внимательно изучить его конструкцию. Блок должен быть собран на микросхеме TL494CN или её аналогах, таких как DBL494, КА7500, КР1114ЕУ4. Другие микросхемы имеют ряд узлов, осложняющих переделку, хотя и не исключающих её. Далее необходимо осмотреть все оксидные конденсаторы. Вначале заменяют конденсаторы с видимыми признаками выхода из строя (вздувшийся или разгерметизированный корпус). У оставшихся измеряют эквивалентное последовательное сопротивление и заменяют те, у которых оно превышает 0,2 Ом.
Как описано в [1], доработку блока лучше проводить поэтапно. Сначала надо убедиться в нормальном его функционировании в режиме стабилизации напряжения. Лучше, если под рукой будет ЛАТР или другое устройство для регулирования сетевого напряжения, например трансформатор с большим числом вторичных обмоток. Использование такого трансформатора от старого телевизора для регулирования переменного напряжения описано в статье [2]. Блок питания необходимо проверить в режиме стабилизации напряжения при минимальном 190 В, номинальном 220 В и максимальном 245 В напряжении сети, а также изменении тока нагрузки от минимального до максимального. Блок должен работать без признаков самовозбуждения; он может не иметь цепи регулировки выходного напряжения, поэтому лучше её ввести либо как на схеме в [1], либо установить переменный резистор в цепь обратной связи, например, последовательно с резистором R31 (см. схему на рис. 1 в статье [1]).

Рис. 1
Для зарядного устройства дроссель L1 можно оставить без перемотки, если напряжение на выходе блока не будет меньше 6 В, например, только при подзарядке аккумуляторных батарей. При напряжении менее 6 В возможен переход устройства в прерывистый режим, что негативно скажется на стабильности работы. Поэтому в этом случае дроссель лучше перемотать, следуя рекомендациям статьи [1].
В некоторых блоках после дросселя L1 в плюсовой цепи выходного напряжения стоят дополнительные катушки. Они ухудшают работу устройства в режиме стабилизации тока. Поэтому эти катушки необходимо демонтировать, заменив их перемычками.
Вместо диодной сборки MBRB20100CT (VD15) можно использовать широко распространённые выпрямительные диоды FR302, соединив их параллельно и разместив на общем теплоотводе. Для максимального тока 6 А достаточно двух пар диодов.
Из-за разнообразия конструкций сложно предсказать трудоёмкость выполнения работы по достижению нормального функционирования устройства в режиме стабилизации тока.
Для предотвращения самовозбуждения конденсатор C12 лучше всего заменить такой же RC-цепью, как R18C9. Иногда приходится перерезать печатный проводник от вывода 16 микросхемы TL494 (DA1) и соединять этот вывод с нижним по схеме выводом датчика тока (резистора R24) отдельным проводом.
Необходимо проверить, как к выводу 7 микросхемы DA1 подведён общий печатный проводник. Если в процессе переделки его пришлось разорвать, лучше всего этот вывод микросхемы соединить отдельным проводом с минусовым выводом конденсатора С20. Замечено, что микросхема КА7500 менее стабильна, чем её аналоги. Поэтому, если меры по устранению самовозбуждения не увенчались успехом, можно заменить эту микросхему на TL494 или КР1114ЕУ4.
Небольшие пульсации выходного напряжения могут быть вызваны работой электродвигателя M1 вентилятора. Если они нежелательны, то можно последовательно с электродвигателем включить резистор сопротивлением 1...5 Ом, а параллельно ему - конденсатор ёмкостью около 100 мкФ с номинальным напряжением 25 В. Электродвигатель при необходимости очищают от пыли и смазывают, например, силиконовой смазкой ПМС100 или ПМС200.
Облегчить установку уровня ограничения тока при налаживании устройства можно заменой резистора R26 на последовательно соединённые постоянный резистор сопротивлением 82 Ом и подстроечный 220 Ом. Это связано с тем, что при помещении платы в корпус через крепёжные винты и корпус появляется ещё одна цепь общего провода, которая будет влиять на уровень ограничения.
После сборки обязательно ещё раз проверяют устройство на отсутствие самовозбуждения при изменении напряжения сети и нагрузки от минимальной до полной, а в режиме стабилизации тока от минимального до номинального выходного напряжения.
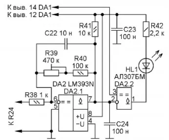
Если индикатор на элементах DA2, R33-R35, R37, HL1 в режиме стабилизации тока в лабораторном блоке питания вполне себя оправдывает, то в зарядном устройстве он недостаточно информативен. Переход от стабилизации тока к стабилизации напряжения, индицируемый светодиодом HL1, не соответствует окончанию зарядки. Гораздо лучше следить за током зарядки. Чем он меньше, тем выше заряженность аккумуляторной батареи. Поэтому узел индикации переделан согласно рис. 1. Оставлены элементы DA2 и HL1, их обозначения те же, что на рис. 1 в статье [1], нумерация добавленных элементов продолжена. Резисторы R33-R35, R37удалены.
Узел выполнен на той же микросхеме DA2 (LM393N), но теперь использованы оба её компаратора. На DA2.1 собран инвертирующий усилитель с коэффициентом усиления около 500. Оказалось, что компаратор прекрасно работает в этом качестве. Он усиливает напряжение с датчика тока (резистора R24) приблизительно с 10 мВ до 5 В. Это напряжение подаётся на вход второго компаратора DA2.2, где сравнивается с образцовым напряжением 5 В, поступающим с вывода 14 микросхемы TL494. При возрастании напряжения на инвертирующем входе DA2.2 выше образцового загорается светодиод HL1, сигнализируя о идущей зарядке батареи. Как только индикатор погаснет,
можно отключить зарядку. Перемещением движка подстроечного резистора R39 устанавливают порог срабатывания индикатора при токе около 1 А. Ёмкость конденсатора С22 некритична и может быть в интервале 10...100 нФ. Резистор R39 - СП4-19. Микросхему LM393N можно заменить отечественным аналогом К1401СА3А.
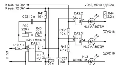
Дальнейшее развитие узел индикации получил в связи с желанием видеть хотя бы приблизительно степень заря-женности аккумуляторной батареи. Он не намного сложнее предыдущего и сделан на микросхеме счетверённого компаратора LM339N. Схема узла показана на рис. 2.

Рис. 2
За основу взята схема из [3, с. 102]. На компараторе DA2.1 собран инвертирующий усилитель, аналогичный показанному на рис. 1, но с коэффициентом усиления около 100. На неинвертирую-щий вход компаратора DA2.2 подаётся образцовое напряжение. На резисторах R42 и R43 собран делитель этого напряжения для компаратора DA2.3. Соотношение сопротивления резисторов выбрано около 2:1. При токе зарядки больше 5 А напряжение на выходе усилителя DA2.1 превышает 5 В. На выходах компараторов DA2.2 и DA2.3 - низкий уровень напряжения. Горит только светодиод HL1, так как напряжение на других светодиодах меньше из-за падения напряжения на диодах VD18 и VD19. Как только ток зарядки становится меньше 5 А, компаратор DA2.2 переключается и светодиод HL1 гаснет, а загорается светодиод HL2. Светодиод HL3 погашен из-за падения напряжения на диоде VD19. При токе зарядки меньше 1,7 А переключается компаратор DA2.3 и загорается светодиод HL3, сигнализирующий об окончании зарядки.
Светодиоды подойдут любые маломощные разного цвета свечения, например, АЛ307БМ (красный), АЛ307ДМ (жёлтый) и АЛ307ВМ (зелёный). При налаживании узла индикации перемещают движок подстроечного резистора R39 так, чтобы установить порог срабатывания компаратора DА2.2 при токе 5 А. Подбором резистора R42 устанавливают порог срабатывания компаратора DA2.3. Резистор R39 - СП4-19. Микросхему LM339N можно заменить отечественным аналогом К1401СА1.
В узле индикации, собранном по схеме на рис. 2, из-за влияния шумов и помех возможно одновременное свечение двух светодиодов при некоторых значениях напряжения на датчике тока. Его можно устранить, создав небольшой гистерезис в характеристике переключения компараторов DA2.2 и DA2.3, введя для этого цепи положительной обратной связи через резисторы сопротивлением 470 кОм, которые подключают к выходу и неинвертирующему входу каждого из этих компараторов.

Рис. 3
Схема третьего варианта узла индикации показана на рис. 3. Он собран на микросхеме счетверённого ОУ LM324N. При его разработке использована схема из книги [4, с. 77]. Индикатор - один двухцветный све-тодиод HL1. Напряжение с датчика тока поступает на инвертирующий усилитель, собранный на ОУ DA2.1. Этот усилитель имеет то же назначение и коэффициент усиления, что в предыдущем узле. Сигнал с выхода усилителя проходит через фильтр нижних частот R41C24, подавляющий высокочастотные помехи, и поступает на два усилителя: инвертирующий на ОУ DA2.2 и не-инвертирующий на ОУ DA2.3.
К выходу инвертирующего усилителя через резистор R48 подключён кристалл све-тодиода HL1 зелёного цвета свечения. К выходу не-инвертирующего усилителя через резистор R49 подключён кристалл све-тодиода HL1 красного цвета свечения. Коэффициенты усиления выбраны так, чтобы при возрастании напряжения на датчике тока яркость красного цвета увеличивалась, а зелёного цвета - уменьшалась. Во время налаживания перемещают движок подстроечного резистора R39 так, чтобы при токе зарядки 5 А светодиод HL1 светился только красным цветом. По мере уменьшения зарядного тока цвет свечения плавно меняется от красного к жёлтому и далее - к зелёному. Зелёный цвет свидетельствует об окончании зарядки.
Литература
1. Андрюшкевич В. Переделка компьютерного блока питания в лабораторный и зарядное устройство. - Радио, 2012, № 3, с. 22-24.
2. Солоненко В. Автотрансформатор на основе ТС-180. - Радио, 2006, № 5, с. 36.
3. Шелестов И. П. Полезные схемы. - М.: "Солон-Р", 1998.
4. Зихла Ф. ЖКИ, светоизлучающие и лазерные светодиоды: схемы и готовые решения. - СПб.: "БХВ-Петербург", 2012.
Автор: В. Андрюшкевич, г. Тула