Конечно, самым правильным решением для начинающего или опытного бас-гитариста будет приобретение усилителя для гитары в профессиональном магазине.
Этот материал для тех, кто хочет сэкономить на комплектации музыкального инструмента. Ведь покупка всех необходимых аксессуаров и так может выбиться из бюджета небольшой группы, которая собирается исключительно для приятного времяпрепровождения.
Техзадание
Если группа собирается выступать на небольших концертах или просто хорошо звучать в большом зале, выходная мощность колонок должна достигать показателя в 150-200 Вт. Конечно, это с запасом.
Наиболее простые и доступные реализации усилителей создаются на транзисторах или даже готовых ИМС. Но если вы хотите "тёплого", "лампового" звука с характерными искажениями, то предусилитель стоит делать только на лампах.
Конфигурация в большинстве случаев стандартна:
Сборка предусилителя
Сама схема выглядит следующим образом.
Рис. 1. Схема предусилителя
В основе - лампы 6Н2П. По большому счёту их можно заменить на 6Ж32П.
На входе работает мю-каскад (он же СРПП или SRPP, от англ. Shunt Regulated Push Pull).
На выходе – каскад классический, работающий в режиме перегруза (именно он позволяет получить тот самый "ламповый звук").
Но для смягчения эффекта перегруза нужны фильтры. В указанной схеме был использован фильтр Баксандала (так получилось, что его схема фильтрации применяется в качестве частотного корректора в профессиональной акустике еще с 1952 года).
Всё остальное подробно обозначено на самой схеме.
Блок питания
Чтобы исключить ошибки с расчётом и намоткой самодельных трансформаторов, схема была собрана на базе готового элемента - ТАН-34.
Обмотки соединены параллельно для создания хорошего запаса по току.
Выходных напряжений нужно сразу 2:
Итак, схема БП.

Рис. 2. Схема блока питания
Низкое напряжение стабилизируется с применением готовой микросхемы - LM317.
А в роли стабилизатора анодного напряжения выступил полевой транзистор 2SK2996.
Если есть возможность тестирования запитанного усилителя с применением осциллографа – это определенно плюс.
Усилитель мощности
Если первые два блока отвечали за первичное усиление сигнала с датчика гитары, то теперь очередь "тяжёлой артиллерии" - усилителя мощности. Именно он отвечает за выдачу необходимых 150 - 200 Вт на колонки.
Реализаций этого функционала великое множество, поэтому выбранное решение не претендует на звание истинно верного.
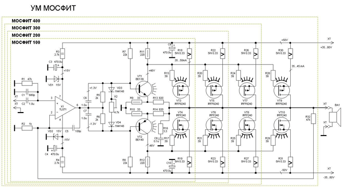
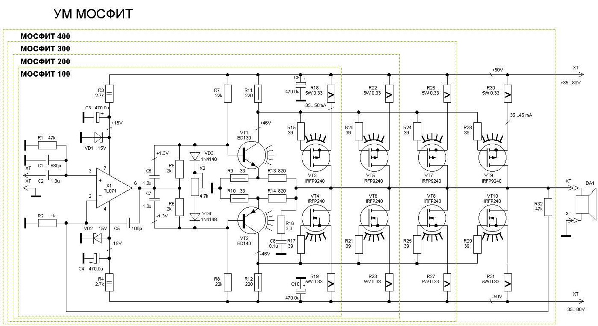
Рис. 3. Схема усилителя мощности
Предполагается подключение двух динамиков по 8 Ом. Коэффициент усиления – 33 дБ. Питание – около 45 В.
Так как в схеме отсутствуют элементы стабилизации, необходимо озаботиться о качестве входного питания. В противном случае, при падении напряжения могут быть слышны "ступеньки" падения мощности.
Диоды VD3-VD4 и транзисторы лучше всего установить на радиаторы, причём теплоотводы для транзисторов надо взять с принудительным охлаждением.
Дорожки питания стоит пролудить (увеличить сечение за счёт припоя по всей площади).
Силовой трансформатор для организации питания можно взять готовый (например, ТС180 или ТС270) или намотать самостоятельно. В расчётах лучше всего использовать специальный софт.
Параметры для расчёта: напряжение для питания усилителя – 32 В, кулеров на радиаторах – 15 В (здесь нет особых требований по мощности). На холостом ходу должен показывать около 120 мА. Габаритная мощность – около 300 Вт.
Автор: RadioRadar