Прошло уже практически двенадцать лет с тех пор, когда была опубликована статья с таким названием [1]. За это время произошли большие изменения. Прежде всего, это касается статей об охранных сигнализаторах, использующих сотовые телефоны и радиоканал. Они почти полностью исчезли. А вот устройства автосигнализации (частный случай автономных охранных устройств) продолжают процветать. И это несмотря на то что, к сожалению, автомобили угоняли, угоняют и будут угонять! Значит, интерес к автономным охранным устройствам не пропадает. Вниманию радиолюбителей предлагается значительно упрощённый, по сравнению с [1], вариант охранного устройства, причём без потери технических и функциональных возможностей.

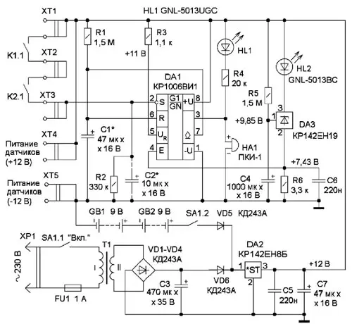
Рис. 1.
Схема устройства показана на рис. 1. Так же, как и в [1], к нему подключаются контакты исполнительных реле двух промышленных охранных датчиков. Первый - "Астра-С" - извещатель охранный поверхностный звуковой ИО329-5, который реагирует на разрушение оконных стёкол [2], второй - инфракрасный датчик движения Reflex фирмы Texecom [3] (рис. 2). Контакты их реле обозначены на схеме соответственно К1.1 и К2.1 и соединены последовательно. Пока на датчики не подано напряжение питания 12 В, эти контакты разомкнуты.

Рис. 2.
Работает автономное охранное устройство следующим образом. После включения устройства выключателем SA1 (сдача объекта под охрану) на стабилизатор напряжения DA2 через диод VD6 поступает напряжение от сетевого источника питания на трансформаторе Т1 и выпрямителе на диодном мосте VD1-VD4 или через диод VD5 от батарей резервного питания GB1 и GB2. При этом напряжение питания 12 В на выходе стабилизатора появляется в любом случае. Через 2 с после этого приходят в рабочее состояние контакты датчика "Астра-С", а через 40 с замыкаются контакты датчика Reflex. Ток, потребляемый первым датчиком в режиме покоя, не превышает 12 мА, а вторым датчиком - 10 мА.
Сигнал тревоги не должен звучать, пока оба датчика не пришли в рабочее состояние, а человек, включивший сигнализацию, не покинул охраняемое помещение или зону. Чтобы запретить его подачу на это время (не менее 40 с), предназначено устройство задержки, выполненное на микросхеме параллельного стабилизатора напряжения DA3, которая включена по схеме компаратора напряжения. В начальный момент времени, после включения выключателя SA1, напряжение на конденсаторе С4 близко к нулю, компаратор закрыт, и напряжение на резисторе R6 также близко к нулю (оно не превышает несколько десятков милливольт за счёт токов утечки микросхемы DA3 и таймера DA1). Конден-сатор С6 предназначен для защиты от ложных срабатываний при включении охранного устройства. Порог включения таймера DA1 (КР1006ВИ1) по входу Е (вывод 4) составляет около 0,6 В при напряжении питания 12 В, и пока оно не достигнет этого значения, на выходе таймера (вывод 3) будет напряжение низкого уровня, поэтому светодиод HL1 зелёного свечения включён, а звуковой извещатель HA1 обесточен.
Начинается зарядка конденсатора С4 через резистор R5. При этом необходимо отметить один очень важный момент. Так как переходная характеристика микросхемы КР142ЕН19 в области напряжения 2,5 В и малых токов имеет плавный перегиб, а постоянная времени зарядки цепи R5C4 велика, переключение компаратора происходит плавно. Поэтому плавно нарастает и яркость светодиода HL2 синего свечения, который сигнализирует о том, что объект сдаётся под охрану. Когда напряжение на резисторе R6 достигнет значения 0,6 В, а для указанных номиналов элементов R5 и С4 это произойдёт приблизительно через 4,5 мин, закроется внутренний транзистор таймера DA1, который снимет блокировку по входу Е. Больше компаратор в работе устройства не принимает участия, а конденсатор С4 продолжает заряжаться. Постоянные напряжения в установившемся режиме показаны на схеме. Охранное устройство готово к работе.
Сигналом срабатывания датчика "Астра-С" служит размыкание на 7 с контактов К1.1. Уровень напряжения на входе S таймера DA1 при этом становится низким, а на его выходе (вывод 3) - высоким. В таймере DA1 закрывается внутренний транзистор, коллектор которого подключён к выводу 7, начинается зарядка конденсатора С1 через резисторR1. Светодиод HL1 при этом гаснет, а на звуковой извещатель HA1 поступает напряжение питания. Он подаёт звуковой сигнал громкостью 105 дБ. Потребляемый извещателем ток - 20...40 мА. Сигнал будет звучать, пока напряжение на конденсаторе С1 не достигнет верхнего порога срабатывания таймера DA1, который в данном случае равен 11 В. При указанных номиналах резистора R1 и конденсатора С1 время звучания сирены составляет около 3 мин, его можно изменить подборкой резистора R3.
В случае, когда в зоне действия датчика Reflex перемещается человек, контакты К2.1 периодически размыкаются приблизительно на 5 с. Каждое их размыкание инициирует описанный выше процесс подачи звукового сигнала тревоги. В некоторых случаях возможны ложные срабатывания устройства, вызванные короткими импульсами помех от установленного поблизости электрооборудования, наводимыми на провода, соединяющие датчики с ним. Чтобы избавиться от них, можно ввести задержку включения сигнала тревоги (но не более 5 с), для этого достаточно установить конденсатор С2, показанный на схеме штриховой линией, и подобрать его для получения необходимой задержки.
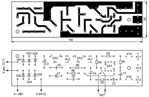
Большинство деталей устройства установлены на односторонней печатной плате из фольгированного стеклотекстолита толщиной 2 мм, чертёж которой приведён на рис. 3.

Рис. 3.
Применены резисторы - МЛТ, С2-23, оксидные конденсаторы - К50-35 или аналогичные импортные, остальные конденсаторы - К73-17, К10-17 либо аналогичные импортные. Диоды КД243А можно заменить диодами серии 1N400х. Микросхему КР142ЕН19 [4] можно заменить микросхемой TL431AC или аналогичной, при этом следует обратить внимание на отличие в цоколёвке. Микросхему КР142ЕН8Б можно заменить импортным аналогом LM7812, вместо таймера КР1006ВИ1 можно применить его импортный аналог NE555. Контакты XT1-XT5 -клеммники двухконтактные 301-021-12. Трансформатор Т1 - любой малогабаритный, обеспечивающий ток вторичной обмотки 200...500 мА и напряжение на выходе выпрямителя 20...25 В. Вид смонтированной платы показан на рис. 4.

Рис. 4.
В качестве резервных источников питания применены гальванические батареи типоразмера 6F22 ("Крона-ВЦ", "Корунд"). Потребляемый от них ток в дежурном режиме не превышает 30 мА, а при подаче сигнала тревоги - 50 мА. Работоспособность устройства сохра-няется при снижении суммарного напряжения батарей GB1 и GB2 до 11В, при этом напряжение на выходе стабилизатора DA2 уменьшается до 9 В.
К устройству можно подключать любое число охранных датчиков, соединяя их исполнительные контакты последовательно. Оно ограничено лишь мощностью сетевого блока питания и ёмкостью резервных батарей. Кроме активных датчиков, к устройству можно подключать и пассивные, например, герконовые датчики СМК-1 [5], различные охранные шлейфы из тонкого медного провода (на разрыв). Более того, ещё каких-нибудь 20 лет назад в качестве датчиков разбития стекла в промышленных масштабах использовали тонкую узкую фольгу из алюминия, которую приклеивали по периметру каждого стекла на окне, соединяли их последовательно, и получившийся шлейф подключали к охранному устройству.
Чертёж печатной платы находится здесь.
Литература
1. Семихатский С. Автономное охранное устройство. - Радио, 2012, № 7, с. 34, 35.
2."Астра-С". Извещатель охранный поверхностный звуковой ИО329-5. Руководство по эксплуатации. - URL: https://clck.ru/ 3964hP (28.02.24).
3.Пассивный инфракрасный извещатель Texecom Reflex/Reflex Quad. - URL: https:// clck.ru/3965Pj (28.02.24).
4.КР142ЕН19. - URL: https://clck.ru/ 3965We (28.02.24).
5.Сигнализатор магнитоконтактный СМК-1. - URL: https://m-kontakt.ru/ produkt/datch_dlya_magn_konstr/smk_ 102_1 (28.02.24).
Автор: С. Семихатский, г. Ейск Краснодарского края