В настоящее время все более широкое распространение получают телефонные радиоудлинители, предназначенные для предоставления услуг телефонной связи конечному потребителю (абоненту) в условиях отсутствия проводного канала связи (телефонной пары) от телефонной станции до абонента. Для работы подобных устройств, использующих узкополосную ЧМ, решением ГКРЧ выделены частоты (пары частот с дуплексным разносом 36 МГц) в диапазоне 300 МГц.
Радиоудлинитель состоит из абонентского блока, устанавливаемого у абонента, и базового блока, устанавливаемого на телефонной станции (или в любом другом месте, где есть телефонная линия). Типовая структурная схема каждого из блоков представлена на рис. 1. Предполагается, что выходом приемника является выход демодулятора (частотного дискриминатора), а входом передатчика - вход частотного модулятора. Каждый блок представляет собой дуплексную радиостанцию, подключенную к соответствующему интерфейсу линии. В базовом блоке интерфейс эмулирует телефонный аппарат, а в абонентском - абонентский комплект АТС. В связи с повышенными требованиями к качеству звукового сигнала по сравнению с радиостанциями, в низкочастотном тракте, как правило, применяются комплементарные схемы шумопонижения (пара компрессор-экспандер).
В настоящее время выработаны общепринятые подходы к реализации приемопередатчиков, работающих с узкополосной ЧМ, для которых существует стандартная широко распространенная элементная база (прежде всего, фильтры ПЧ и специализированные микросхемы, содержащие второй преобразователь частоты, тракт второй ПЧ, усилитель-ограничитель и частотный дискриминатор).
Придерживаясь таких подходов, можно обеспечить любые "разумные" технические характеристики, поэтому целесообразно ориентироваться именно на них. Типовой приемник такого устройства представляет собой супергетеродин с двойным преобразованием частоты. Для обеспечения необходимой избирательности в тракте первой ПЧ используется кварцевый фильтр (наиболее распространенные значения ПЧ - 21,4±1 МГц и 45±1 МГц). Для обеспечения избирательности в тракте 2-ой ПЧ используется пьезоке-рамический фильтр (стандартные значения ПЧ 450 кГц и 455 кГц). Второй гетеродин работает на фиксированной частоте и представляет собой кварцевый генератор, первый гетеродин - перестраиваемый с требуемым шагом и представляет собой синтезатор частот с однопетлевой ФАПЧ. Передатчик, как правило, работает без преобразований частоты, модуляция осуществляется на частоте несущей путем модуляции реактивности в ГУНе.
Требования к техническим характеристикам устройства и его отдельных узлов можно разбить на несколько групп по их особенностям:
• требования, предъявляемые к любым приемопередатчикам [3, 4, 5, 6]. Сюда включаются стандартные требования по стабильности частоты и мощности передатчика, по уровню внеполосных излучений, по надежности работы выходного каскада передатчика на произвольно рассогласованную антенну, по чувствительности приемного тракта и его избирательности по соседнему каналу, по зеркальным и другим паразитным каналам приема. Кроме этого, возможное близкое расположение антенны устройства с антеннами других приемопередатчиков приводит к появлению повышенных требований к частотной избирательности преселектора - динамическому диапазону приемного тракта. По экономическим показателям использование высокодобротных узкополосных фильтров на входе приемного тракта нецелесообразно, поэтому приемник должен иметь широкий динамический диапазон. По этому параметру представляется целесообразным ориентироваться на приемные тракты, предназначенные для работы в аналогичных условиях в составе ретрансляторов или базовых станций (например [1], [2] и т.п.);

Рис. 1. Структурная схема абонентского и базового блоков радиоудлинителя
Схему рисунка 2 в хорошем качестве смотрим здесь.
Рис. 2. Принципиальная электрическая схема радиочастотного блока

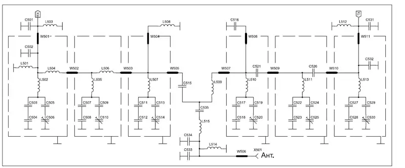
Рис. 3. Принципиальная электрическая схема дуплексного фильтра
требования, специфические для дуплексных приемопередатчиков с частотным разделением каналов приема и передачи. Данные требования связаны с тем, что приемный и передающий тракты влияют друг на друга. Это влияние обусловлено наводками сигнала из одного тракта в другой, в результате чего появляются внеполос-ные сигналы на выходе передатчика и дополнительные каналы приема в приемнике. Наиболее подвержены взаимовлиянию ГУНы, которые обязательно следует экранировать и принимать другие меры по минимизации их связи друг с другом. Кроме того, возможна блокировка трактов 1-ой и 2-ой ПЧ сигналом передатчика. Это следует учитывать при компоновке узлов на общей печатной плате и, возможно, ставить в соответствующие тракты дополнительные RLC-фильтры как по питанию, так и в сигнальных цепях. Кроме этого, передатчик воздействует на приемник из-за их непосредственного соединения на антенном разъеме. Воздействие осуществляется посредством двух механизмов: линейным поражением приемника фазовыми шумами передатчика на приемной частоте и воздействием мощной помехи с частотой несущей передатчика на приемник. Для устранения первого механизма передатчик должен иметь приемлемый уровень фазовых шумов, а дуплексный фильтр - соответствующее подавление полосы частот приема в тракте передачи (при данном частотном плане, как правило, не менее 40 дБ). Второй механизм вызывает появление дополнительных каналов приема (2-х в третьем порядке) и может вызвать блокирование приемного тракта. Поэтому подавление дуплексным фильтром полосы частот передачи в тракте приема и динамический диапазон приемника должны быть такими, чтобы блокирование отсутствовало, а подавление дополнительных каналов приема было не менее заданного (70 дБ);
• требования, учитывающие специфику услуг, для оказания которых предназначено устройство. Во-первых, передатчик должен надежно работать в 100%-ом цикле, что требует применения специальных конструктивных решений для хорошего отвода тепла от тепловыделяющих элементов. Во-вторых, для обеспечения приемлемого времени соединения (не более 1 с) при автоматическом выборе свободного канала первый гетеродин приемного тракта должен перестраиваться достаточно быстро (желательно время перестройки не более 5 мс). Кроме того, предъявляются требования, связанные с обеспечением повышенного ("телефонного") качества канала связи по уровню нелинейных искажений аудиосигнала, возникающих, в основном, из-за неравномерности ГВЗ в фильтрах приемного тракта. Повышенный уровень нелинейных искажений ведет, кроме всего прочего, к снижению скорости передачи данных при работе телефонного модема (желательна скорость передачи данных не ниже 19200 бит/с).
Кроме технических к устройству предъявляется также ряд других требований, обусловленных экономическими причинами: удовлетворение технических требований должно обеспечиваться минимальными средствами, нежелательно использование нестандартных ("заказных") элементов, процедура проверки и настройки устройства должна быть максимально простой.
Покажем пути реализации приемопередатчика, удовлетворяющего всем вышеперечисленным требованиям, на примере схемы радиочастотного блока радиоудлинителя "Ритал-300М" [7]. Будет рассматриваться базовый блок, а незначительные отличия абонентского блока будут отмечены. Соответствующая электрическая принципиальная схема (без дуплексного фильтра) представлена на рис. 2, а схема самого дуплексного фильтра - на рис. 3. Полоса передачи приемопередатчика составляет 336...344 МГц, полоса приема - 300...308 МГц, дуплексный разнос - 36 МГц, шаг сетки частот - 12,5 кГц, ширина канала 25 кГц, выходная мощность передатчика -около 1,25 Вт (+31 дБм). Радиочастотный блок имеет одноплатную конструкцию с экранированными ГУНами и резонаторами дуплексного фильтра. Все устройство (радиочастотный блок и узел управления с интерфейсом телефонной линии) помещено в алюминиевый корпус, являющийся общим экраном и теплоотводом.
Продолжение следует...
Источник: Журнал Ремонт и сервис
