В повседневной жизни человек старается облегчить себе жизнь за счёт автоматизации какого-нибудь процесса. Предлагаемое Вашему вниманию устройство может быть использовано для:
- управления тёплым полом. Включение за полчаса до прихода хозяев и отключение поздно вечером, затем включение за полчаса до пробуждения и выключение в момент ухода на работу;
- автополива растений. Периодического полива огорода или клумб с цветами;
- аквариума. Управление светом и подачей воздуха;
- эффекта присутствия. При долгом отсутствии хозяев дома устройство сможет имитировать их присутствие (подключённая нагрузка будет автоматически включаться и отключаться по заданному времени);
- включения бытовых приборов: чайники, кофеварки, увлажнители воздуха;
- освещения рекламных щитов, фасадов зданий, уличных витрин магазинов;
- поддержания требуемой температуры в инкубаторе, теплице;
- замены механических таймеров.
Приведённые примеры не ограничивают возможностей устройства, его можно применить на свое усмотрение.
Главная цель, преследуемая при проектировании модуля, состояла в реализации следующих функций:
- терморегулятор - режим обогрева;
- терморегулятор - режим охлаждения;
- недельное и дневное расписание семи таймеров;
- современное бесконтактное беспроводное управление, все настройки выполняются программой с телефона;
- максимальный ток нагрузки - 30 А;
- применение детектора сетевого напряжения на нагрузке.
Модуль одновременно может быть активен только в одном из четырёх режимов:
"Обогрев" - напряжение питания подаётся на обмотку реле в случае, если температура будет ниже установленного порога. Когда температура датчика превышает сумму значения порога и гистерезиса, реле обесточено и его контакты размыкаются.
"Охлаждение" - напряжение на обмотку реле подаётся, когда температура выше установленного порога. Если температура меньше разницы значения порога и гистерезиса, реле обесточено.
"Недельное расписание" позволяет управлять реле по расписанию в любой день недели.
"Дневное реле времени" позволяет установить до семи таймеров в течение
суток, задавая время, когда подключённая к контактам реле нагрузка будет включена и выключена.
В случае пропадания сетевого напряжения и при его последующем появлении, если время таймера не закончилось, устройство вернётся в рабочий режим.
В устройстве предусмотрен детектор напряжения сети на нагрузке. Для чего он нужен? Допустим, модуль управляет инкубатором или теплицей, в которых необходимо поддерживать температуру, и для этого в качестве нагрузки применяется какой-либо нагреватель большой мощности, который периодически включается и выключается. Если предположить, что контакты реле слиплись (сварились) и реле не отключило нагреватель, температура продолжает расти и через некоторое время хозяин теплицы или инкубатора обнаружит печальный итог. Для того чтобы избежать неприятностей, связанных с неисправным реле, и предусмотрен детектор напряжения сети на нагрузке. В алгоритм устройства заложена следующая обработка сигнала. Как только температура превысила запрограммированную, осуществляется контроль сигнала с выхода детектора. Лог. 1 будет означать, что контакты реле разомкнуты и можно выходить из цикла, иначе подключённый через перемычку акустический излучатель будет генерировать звуковой сигнал с частотой прерываний 2 Гц, и устройство не выйдет из цикла, пока дефект не будет устранён.

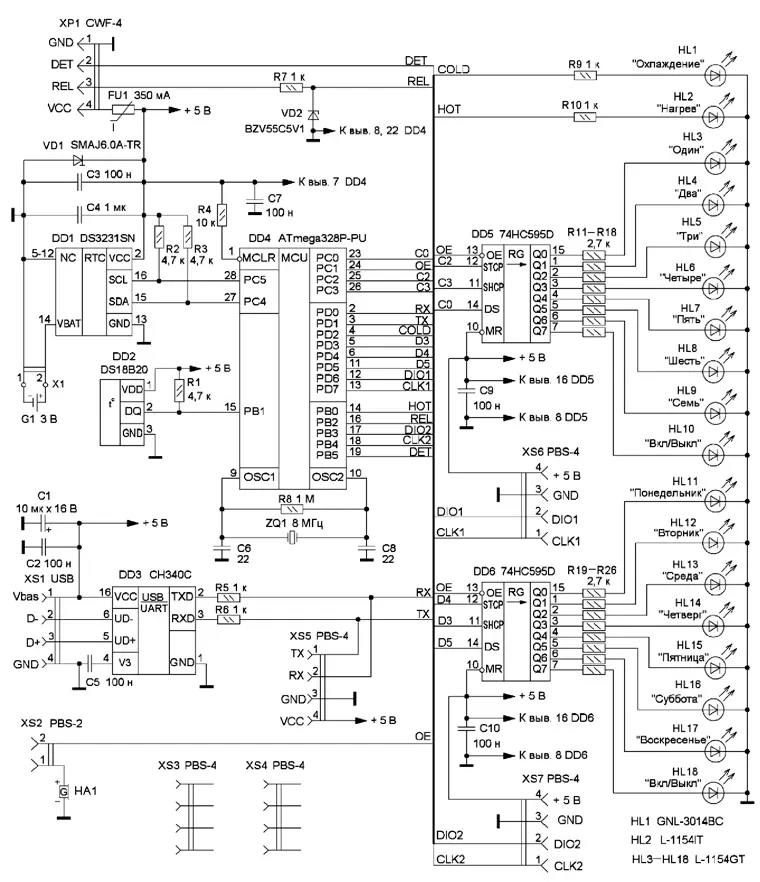
Рис. 1. Схема платы управления и индикации
Конструктивно модуль состоит из двух печатных плат. Схема платы управления и индикации показана на рис. 1. Для работы с периферией был выбран микроконтроллер DD4 (ATmega328P-PU). Информацию о текущем времени микроконтроллер получает от микросхемы высокоточных часов реального времени DD1 (DS3231SN), для которой предусмотрено резервное питание от элемента G1. Цифровой датчик - микросхема DD2 (DS18B20), измеряет температуру окружающей среды с точностью ±0,25 оС. USB-UART конвертер - микросхема DD3 (CH340C) - предусмотрен для отладки устройства, он способен обеспечить работоспособность модуля при подключении к USB-разъёму XS1 внешнего источника питания 5 В, а также позволяет изменять настройки в модуле с помощью компьютера через терминальную программу. Блок индикации для режимов дневного реле времени и недельного расписания реализован на микросхемах DD5, DD6 (74HC595D) и светодиодах HL3-HL18, ток через которые ограничен резисторами R11-R26. Светодиод HL10 зелёного свечения - индикатор включения дневного реле времени. Светодиод HL18 зелёного свечения служит сигнализатором активности недельного расписания. Светодиод HL1 синего свечения сигнализирует о том, что активен режим "Охлаждение" терморегулятора. Светодиод HL2 красного свечения сигнализирует об активности режима "Обогрев" терморегулятора.
Для вывода информации о текущем времени и температуре на плате установлены разъёмы XS3, XS4, XS6, XS7, к которым подключаются сборки на основе четырёхразрядных семиэлементных светодиодных индикаторов белого (или синего) свечения с высотой знака 0,56 дюйма с общим анодом на микросхеме TM1637 [1]. Гнездо XS5 предназначено для подключения Bluetooth-модуля с UART интерфейсом микроконтроллера DD4 (совместим с HC-05, SPP-C Bluetooth). Установленная перемычка разъёма XS2 активирует звуковой излучатель HA1 с встроенным генератором для оповещения в случае неисправности контактов реле. Вилка XP1 предназначена для соединения со второй платой устройства - силовой. Для защиты платы управления в цепи питания применены само-восстанавливающийся предохранитель FU1 и супрессор VD1. Линия PB2 микроконтроллера DD4 (сигнал REL) защищена стабилитроном VD2.

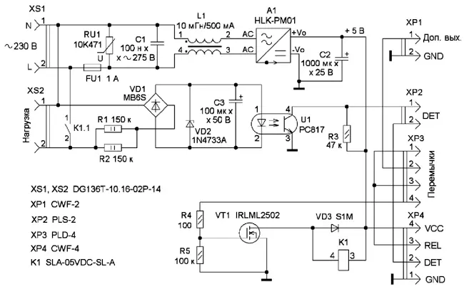
Рис. 2. Схема силовой платы модуля
Схема силовой платы модуля показана на рис. 2. Сетевое напряжение подаётся на контакты XS1. A1 - это AC-DC преобразователь HLK-PM01 переменного напряжения 100...240 В в постоянное 5 В с максимальным током 0,6 А. Варистор RU1 защищает преобразователь A1 от кратковременных высоковольтных выбросов напряжения, при продолжительных импульсах перегорает предохранитель FU1. Синфазный дроссель L1 и конденсатор C1 предназначены для подавления помех в однофазных сетях переменного тока. Конденсатор C2 сглаживает пульсации выходного напряжения преобразователя.
Детектор наличия сетевого напряжения на нагрузке собран на токоограничивающих резисторах R1, R2, диодном мосте VD1, оптопаре U1, сглаживающем конденсаторе С3 и стабилитроне VD2, который является ограничителем напряжения, и нагрузочном резисторе R3 оптопары U1. Установка перемычки на вилку XP2 соединяет детектор сети с входом микроконтроллера.
Включением реле К1 управляет транзистор VT1, диод VD3 защищает этот транзистор от ЭДС самоиндукции, возникающей в обмотке реле. Вилка ХР4 служит для подачи напряжения питания на плату управления и передачи сигналов REL и DET. Замыкание контактов разъёма XP3 перемычкой предоставляет возможность использовать только основной выход реле, только дублирующий выход или задействовать оба выхода.
В силовой части модуля не предусмотрена демпфирующая RC-цепь для защиты контактов реле при индуктивной нагрузке.
Все элементы размещены на двух двухсторонних печатных платах из фольгированного стеклотекстолита. Отверстия металлизированы. На каждой плате предусмотрено по четыре отверстия по углам для соединения плат в "бутерброд" с использованием стоек или крепления плат по отдельности.
Платы были заказаны на ресурсе JLCPCB (Китай). Для заказа необходимо сформировать архив с гербер-файлами проекта (имеются на сайте редакции) и загрузить на сайте производителя, файлы проверяются технологами, и если нет замечаний, можно перейти к оплате. В среднем заказ доставляется в течение месяца.

Рис. 3. Чертёж верхнего слоя платы управления и схема размещения на ней элементов
Но, конечно, платы можно изготовить и самостоятельно. Чертёж верхнего слоя платы управления и схема размещения на ней элементов показаны на рис. 3. Чертёж нижнего слоя платы управления и схема размещения на ней элементов показаны на рис. 4.

Рис. 4. Чертёж нижнего слоя платы управления и схема размещения на ней элементов
Продолжение следует.
Автор: Д. Петрухин, г. Тольятти
