Во многих электронных устройствах, где применяются электролитические конденсаторы, главным критерием их исправности является малое значение параметра, называемого ESR. Этот параметр показывает, какое паразитное сопротивление включено последовательно с емкостью конденсатора. Величина этого параметра у качественного электролитического конденсатора мала и, в зависимости от типа и величины емкости конденсатора, может находиться в пределах от сотых долей до 10...20 Ом. Повышенное внутреннее сопротивление конденсатора может приводить к значительному ухудшению параметров какой-либо электронной схемы или к полному ее отказу, а также к выходу из строя входящих в ее состав дорогостоящих деталей.
Для ремонта часто оказывается достаточным оценить порядок величины ESR отдельных электролитических конденсаторов. В настоящее время опубликовано множество как очень простых, так и более сложных схем приборов, позволяющих это делать. В некоторых случаях возникает необходимость более точно определить величину ESR. Для возможно более точного измерения малых (менее 0,5 Ом) величин ESR следует свести к минимуму влияние измерительных щупов. Например, перевитые провода щупов длиной 40 см вносят погрешность, в зависимости от частоты, на которой работает измеритель, величиной в десятые доли Ом. Если позволяет схема, то применяют 4-проводное подключение (схема Кельвина) к измеряемому конденсатору.
В предлагаемом варианте измерителя ESR влияние щупов сведено практически к нулю за счет применения трансформатора, первичная обмотка которого подключена к прибору достаточно длинным кабелем. Длина щупов при этом равна нескольким сантиметрам. Шкала измерителя линейная, что позволяет измерять величину ESR с помощью обычного цифрового мультиметра, имеющегося в распоряжении любого специалиста по радиоэлектронике.
За основу была взята схема измерителя на операционных усилителях, опубликованная в [1]. Главным отличием описываемого в настоящей статье устройства является применение согласующего трансформатора, что позволило применить кабель большой длины, соединяющий измерительные щупы с прибором. Кроме этого, применение трансформатора позволяет работать операционному усилителю в гораздо более легком режиме, так как величины сопротивлений делителя равны сотням Ом (вместо единиц Ом, что имеет место в отсутствие трансформатора). Также, вследствие этого отпадает необходимость умощнять выход операционного усилителя эмиттерным повторителем. Применение линейного выпрямителя без диодного моста на выходе позволило соединить один из щупов мультиметра с землей, что резко ослабило помеху, наводимую на щупы мультиметра.
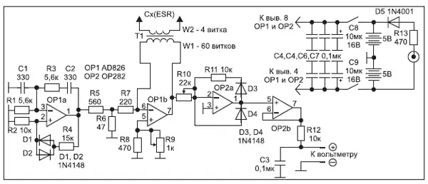
Принципиальная электрическая схема

Рис. 1. Принципиальная электрическая схема измерителя ESR
Принципиальная электрическая схема измерителя ESR приведена на рис. 1.
Измеритель собран всего на двух микросхемах. На микросхеме OP1a собран генератор, вырабатывающий синусоидальные колебания. При выбранных значениях номиналов элементов R1, R3, C1 и C2 моста Вина частота колебаний генератора составляет около 90 кГц. С делителя R5 R6 через резистор R7 сигнал подается на операционный усилитель OP1b, на котором собран инвертирующий усилитель. У него одним из плеч делителя напряжения является измеряемое сопротивление, подключенное через трансформатор Т1.
Выходное напряжение этого усилителя прямо пропорционально величине измеряемого сопротивления. Далее напряжение с выхода усилителя подается на линейный выпрямитель на микросхеме OP2a, а с его выхода, через повторитель на микросхеме OP2b, на сглаживающую цепь R12 C3. Постоянное напряжение на конденсаторе С3, прямо пропорциональное величине ESR, измеряется цифровым мультиметром. Подстроечным резистором R10 устанавливается нужное значение напряжения на вольтметре.
Питание схемы осуществляется от восьми никель-кадмиевых аккумуляторов.
Детали и конструкция
В качестве Т1 применен трансформатор, использующийся в цифровой телефонии. Он выполнен на Ш-об-разном ферритовом сердечнике. Размеры трансформатора - 15х15 мм. Он имеет две одинаковые обмотки, которые соединяются последовательно. Общая индуктивность первичной обмотки (60 витков эмалированного провода диаметром 0,1 мм) - 28 мГн. В окно сердечника пропускается 4 витка тонкого многожильного монтажного провода, к концам которого припаиваются щупы. К первичной обмотке подсоединяется обычный 2-проводный кабель длиной 65.70 см. После этого трансформатор помещается в термоусаживаемую изоляционную трубку (рис. 2). Вместо подобного трансформатора можно применить самодельный с аналогичным параметрами, но намотанный, например, на ферритовом кольце.

Рис. 2. Внешний вид согласующего трансформатора
Операционные усилители можно использовать другого типа, с аналогичными параметрами (скорость нарастания - 7 В/мкс, входное напряжение смещения нуля - 3 мВ).
Печатная плата, ввиду простоты схемы, не разрабатывалась.
Плата вместе с аккумуляторами емкостью 0,28 A-ч помещена в корпус размером 65x100x20 мм (рис.3).

Рис. 3. Внешний вид измерителя ESR
Налаживание прибора
Вначале проверяется работа генератора. Включают питание и контролируют наличие на выв. 1 микросхемы OP1 сигнала синусоидальной формы частотой 80...90 кГц и размахом 7.8 В. При разомкнутых щупах на выв. 7 микросхемы OP1 должен наблюдаться сигнал трапецеидальной формы размахом 8.9 В. Затем к щупам подключают резистор сопротивлением 1 Ом (желательно бескорпусный) и контролируют напряжение на резисторе R6, а также на выв. 7 микросхемы. Они должны быть примерно одинаковы и равны 0,6 В. Подключая к щупам резисторы с различным сопротивлением, например 0,5; 1 и 2 Ом, следует убедиться в пропорциональности напряжения на выв. 7 микросхемы OP1 величинам указанных сопротивлений. Если все так, подключают цифровой вольтметр к конденсатору С3, а к щупам - резистор (величиной 1 Ом) и вращением резистора R10 устанавливают показания вольтметра, равные 0,1 В. Затем проверяют показания вольтметра при различных величинах сопротивлений резисторов, подключаемых к щупам.
При разомкнутых щупах показания вольтметра должна составлять 1,8.1,9 В, а при замкнутых - в пределах ±0,003 В. При применении ОУ на биполярных транзисторах "нуль" можно дополнительно подстроить резистором R9.
На этом налаживание прибора можно считать законченным.
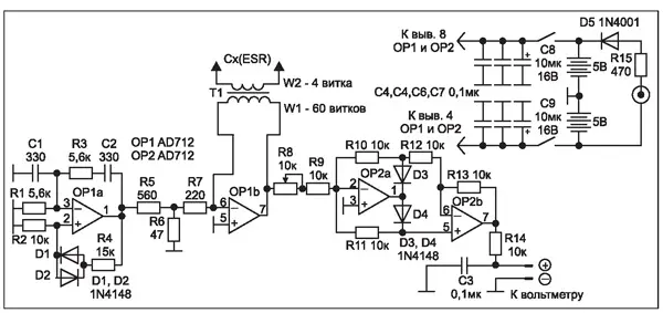
Приведем еще один вариант схемы измерителя ESR, собранного на ОУ другого типа - AD712 (рис. 4). В этой схеме резистор для подстройки "нуля" не нужен. Параметры устройства примерно те же, что и в первом случае. Отметим лишь, что при разомкнутых щупах показания вольтметра составили около 2,1 В.
Для питания устройства от одной батареи (9 В) был собран преобразователь на двух микросхемах LMC 7660 (на первой -удвоитель напряжения, на второй

Рис. 4. Принципиальная электрическая схема измерителя ESR на ОУ типа AD712
делитель на два равных напряжения разной полярности (±7,5 В) со средней точкой) (рис. 5).
Для защиты от повреждения при подключении к заряженному конденсатору можно поставить параллельно первичной обмотке трансформатора супрессор, например LCDA05 или LCDA12.
Работа с измерителем очень проста. Необходимо подключить измеритель к мультиметру, включить питание, убедиться, что при разомкнутых щупах вольтметр показывает 1,8...1,9 В (зависит от напряжения питания измерителя), а при замкнутых - ± 0,003 В. Затем подключают проверяемый конденсатор и умножают на 10 показания мультиметра.
При проверке конденсаторов малой емкости (1,0.3,3 мкФ) следует учитывать, что прибор показывает импеданс. Поэтому истинное значение ESR конденсатора меньше на 20.40% (зависит от соотношения емкостной и активной составляющих), хотя эта разница при оценке свойств конденсатора не является существенной.

Рис. 5. Принципиальная схема преобразователя напряжения для питания устройства от одной батареи
Технические данные измерителя ESR
Прибор позволяет измерять ESR конденсаторов в диапазоне от 0,1 до 15 Ом без переключения диапазона с точностью не хуже 10%. С достаточной точностью можно оценить ESR величиной менее 0,1 Ома. Напряжение питания измерителя двухполярное, ± 5 В. При этом потребляемый ток от каждого из источников составляет 15 мА.
При питании от одной батареи 9 В (через преобразователь) потребляемый ток равен 30 мА.
Интернет-ресурс: http://master-tv.com/article/esr4/
Автор: Илья Липавский
Источник: Журнал Ремонт и Сервис
