Цифровые микросхемы могут реализовывать не только математическую логику. Один из примеров альтернативного функционала – генераторы тактовых импульсов.
В самом простейшем виде генератор представляет собой ни что иное, как колебательный контур, собранный на базе конденсатора и сопротивления (так называемый RC-контур). Однако, такие схемы отличаются низким качеством выходного сигнала и нелинейностью формируемых импульсов.
Придать им правильную "квадратную" форму смогут микросхемы, реализующие простую логику "И-НЕ", такие как К561ЛА7 или аналоги. Но обо всем поподробнее.
Описание К561ЛА7
Микросхема реализует логику четырёх независимых элементов "И-НЕ" (схема с цоколевкой ниже).

Рис. 1. К561ЛА7
Номинальное напряжение для питания – 10 В, максимальное – не более 15 В.
Может работать практически при любой температуре (от -45 до +85°С), потребляет совсем немного тока (до 0,3 мкА) и имеет небольшое время задержки (80 нс).
К прямым аналогам можно отнести микросхему CD4011A. Однако, в описываемой задаче могут применяться также:
- К176ЛЕ5 (допустима прямая замена без изменения схемы);
- Микросхемы из серии К561;
- К176ПУ2/или ПУ1;
- А также другие микросхемы, реализующие логику четырёх или более независимых инверторов.
На всякий случай приведем таблицу истинности.

Рис. 2. Таблицу истинности
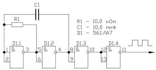
Простой генератор частоты
Схема, обозначенная ниже, будет формировать меандр (прямоугольные импульсы).

Рис. 3. Схема, которая будет формировать меандр
Фактически можно обойтись и без последнего блока D1.4.
Колебания задаются контуром C1R1, а логические элементы преобразуют синусоидальный сигнал в прямоугольный, отсекая фронты спада и подъема согласно логике инвертирования (есть сигнал на входе, превышающий пороговое значение – выдается на 0, отсутствует – выдается логическая единица).
Недостаток такого генератора – отсутствие возможности регулирования частоты (она фиксированная и определяется номиналом конденсатора с резистором) и влияния на время паузы, длительности импульса (или их соотношение – то есть скважность).
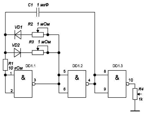
Регулируемый генератор
Схема, обозначенная ниже позволяет отдельно регулировать время паузы и длительность импульса.

Рис. 4. Схема, которая позволяет отдельно регулировать время паузы и длительность импульса
За эту логику отвечают настроечные резисторы R2 и R3. Частотный диапазон регулируется незначительно и потому для его кардинальной смены можно предусмотреть включение нескольких конденсаторов разной емкости (на замену C1), включаемых в схему попеременно.
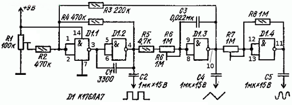
Еще одна версия с возможностью регулирования скважности (основана на схеме все того же мультивибратора).

Рис. 5. Вариант схемы с возможностью регулирования скважности
Схема с различной формой сигнала
Можно назвать ее практически универсальной для различного рода экспериментов с ГТИ (генераторами тактовых импульсов).
Выглядит она следующим образом.

Рис. 6. Схема с различной формой сигнала
Номинал резисторов и конденсаторов не особо принципиален и может быть изменен под свои нужды.
Как видно выше, есть сразу три выхода с прямоугольным сигналом (меандром), треугольным и синусом.
Каждый из них может быть изменен соответствующими подстроечными резисторами.
Автор: RadioRadar
