Лабораторный блок питания БП является важным устройством в радиолюбительской практике наряду с паяльным оборудованием и измерительным (тестером). Схема блока питания (БП) на транзисторах, приведëнная на рисунке 1, является, по сути, модернизированной версией схемы, предложенной Борисовым В. в книге "Юный радиолюбитель" [1]. Она собой представляет двухполупериодный выпрямитель со стабилизатором и регулятором выпрямленного напряжения, с узлом защиты от короткого замыкания.
Трансформатор питания Tr1 обмоткой I подключается к электрической сети напряжением 220 В.Обмотка II трансформатора и диоды диодной сборки VD1 образуют двухполупериодный выпрямитель. К выпрямителю подключается электролитический конденсатор C1, частично сглаживающий пульсации выпрямленного напряжения. С него выпрямленное напряжение подается к нагрузке R5 через стабилизатор напряжения, выполняющий роль фильтра питания. Ток в цепи, а значит, напряжение на нагрузке зависит от состояния транзистора VT2, включенного в эту цепь. Состоянием же этого транзистора управляет транзистор VT1, который в свою очередь управляется напряжением, подаваемым на его базу с движка переменного резистора R2. Управляющую цепь стабилизатора образуют резистор R1, стабилитрон VD2 и подключенный к нему переменный резистор R2. Благодаря стабилитрону и конденсатору С2 на переменном резисторе R2 действует постоянное напряжение, равное напряжению стабилизации Uст используемого в блоке стабилитрона. В описываемом блоке это напряжение равно 15 В. Когда движок переменного резистора находится в крайнем нижнем (по схеме) положении, транзистор VT1 закрыт, так как напряжение на его базе (относительно эмиттера) равно нулю. Транзистор VD2 в это время тоже закрыт. По мере перемещения движка переменного резистора вверх на базу транзистора VT1 подается открывающее отрицательное напряжение и в его эмиттерной цепи появляется ток. Одновременно отрицательным напряжением, падающим на эмиттерном резисторе R3 транзистора VT1, открывается транзистор VT2, и во внешней цепи блока питания появляется ток. Чем больше отрицательное напряжение на базе транзистора VD1, тем больше открываются транзисторы, тем больше напряжение на выходе блока питания и ток в его нагрузке.
Наибольшее напряжение на выходе блока равно напряжению стабилизации стабилитрона. При изменении тока в нагрузке от нескольких миллиампер до 250 – 280 напряжение на нагрузке остается постоянным.

Рис. 1. Схема электрическая принципиальная
Резистор R2 должен быть группы А, т. е. резистор, у которого сопротивление между выводом движка и любым из крайних выводов прямо пропорционально углу поворота оси. Важно, чтобы резистор был с выключателем. Это предохранит подключенное к выходу БП устройство от случайной подачи на него напряжения выше требуемого. Коэффициент h21э транзисторов может быть небольшим – 15-20. Электролитические конденсаторы могут быть номиналом больше, указанного на схеме, что лучше скажется на сглаживании выпрямленного тока, с рабочим напряжением не менее 25 В. Стабилитрон – с напряжением стабилизации 15 В.
Роль трансформатора питания Tr1выполняет трансформатор ТПП-252-50 [2]. В трансформаторах ТПП252 возможно последовательное и параллельное согласное соединение вторичных обмоток. Последовательное включение различных вторичных обмоток позволяет подобрать необходимое выходное напряжение, параллельное - повысить мощность на выходных обмотках. При последовательном включении обмоток с разными допустимыми токами ток через обмотки не должен превышать минимально допустимого. Параллельное соединение допускается только для тех обмоток, напряжение на зажимах которых одинаковы. В нашем случае все обмотки соединены последовательно и объединены в одну обмотку с выводом от средины. Напряжение обоих половин обмотки должно быть одинаковым. Допустимый ток в таком подключении вторичных обмоток трансформатора будет равным – 1,94 А. Выпрямленное напряжение составит 16 В. Наибольший прямой ток диодов сборки S20420C – 20А, а транзистора КТ819Г – 15 А. Наибольший ток, потребляемый нагрузкой на выходе БП равно току вторичной обмотки трансформатора. Схема позволяет использовать трансформатор и большей мощности, исходя из характеристик выпрямительных диодов и транзистора VT2.
Монтируя детали БП, особое внимание уделяют правильной полярности включения диодов, электрических конденсаторов и выводов транзисторов. Закончив монтаж, проверяют по схеме на отсутствие ошибок. После этого устройство подключают к сети. В положении движка переменного резистора R2 в крайнем верхнем (по схеме) положении оно должно соответствовать номинальному напряжению стабилитрона (в нашем случае 15 В) и плавно уменьшаться до нуля при вращении оси переменного резистора против направления движения часовой стрелки. Если, наоборот, при таком вращении оси резистора напряжение увеличивается, то меняют местами проводники, идущие к крайним выводам этого регулятора выходного напряжения БП.
Затем в разрыв цепи стабилитрона, отмеченный на схеме крестиком, включают миллиамперметр и, подбирая резистор R1, устанавливают в этой цепи ток, равный 12 – 15 мA. При подключении к выходу выпрямителя нагрузки (резистор 100 – 200 Ом) ток через стабилитрон должен уменьшаться до 8 – 10 мA, а выходное напряжение оставаться практически неизменным.
В стабилизаторе БП работают транзисторы, а они не выдерживают перегрузок. Наиболее опасно короткое замыкание между выходными зажимами или токонесущими проводниками конструкции, подключенной к блоку. Поэтому, схему целесообразно дополнить узлом защиты на VT3, R4, C3 (на схеме выделено красным цветом).
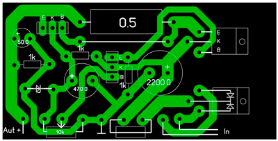
Элементы монтируют на печатной плате размерами 70Х35 мм – рис. 2. Транзистор VT2 и диодную сборку S20C40C крепят к плате, подставив под них алюминиевый уголок, который соединяют с металлической частью корпуса БП для отвода тепла. Транзистор КТ819Г и диодную сборку S20C49C изолируют с помощью слюдяных прокладок.

а)

б)


в)
Рис. 2. Печатная плата блока питания: а – топология проводников; б – расположение элементов; в – плата в собранном виде
Возможная конструкция блока питания показана на рис. 3.

Рис. 3. Лабораторный блок питания
Печатную плату в расширении .lay можно скачать здесь
Литература
1.Борисов В. Юный радиолюбитель. – М. "Энергия", 1979 г.
2.https://www.radiolibrary.ru/reference/transformers-tpp/tpp252.html
Автор: Владимир Марченко, г. Умань, Украина
