ADA4870 - быстродействующий ОУ с большим выходным током. Микросхема выполнена в корпусе PSOP-20 и предназначена для применения в качестве драйверов затворов мощных полевых транзисторов и IGBT, ультразвуковых и пьезоизлучателей, PIN-диодов, ПЗС-матриц, а также в автоматизированном тестовом оборудовании (ATE), генераторах сигналов произвольной формы и других приложениях.

Рис. 6. Переходные характеристики ОУ ADA4870 при подаче на вход треугольного сигнала частотой 1 МГц
Высокая нагрузочная способность микросхемы обеспечивает возможность ее работы на нагрузки с малыми сопротивлениями и (или) с большими емкостями, например, на затворы мощных полевых транзисторов и IGBT. Выходной ток ОУ может достигать 1 А в широком диапазоне напряжений питания - от 10 до 40 В. На рис. 6 показаны переходные характеристики микросхемы при подаче на вход треугольного сигнала частотой 1 МГц, характеристики действительны при Ку=+5, RНАГР=50 Ом, Uпит=±20 В. ОУ отличаются также высокой скоростью нарастания выходного напряжения - 2500 В/мкс при Ку=+2 и перепаде UВЫХ=30 В). На рис. 7 приведены переходные импульсные характеристики микросхемы при UПИТ=±20 В, Ку=+2, RНАГР=25 Ом.

Рис. 7. Переходные импульсные характеристики ОУ ADA4870 при UПИТ=± 20 В, Ку=+2, RНАГР=25 Ом
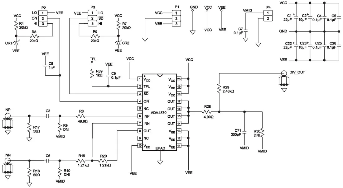
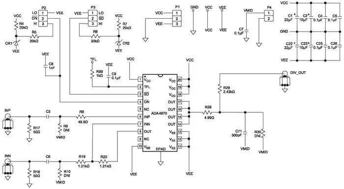
Микросхема также отличается низким, для мощных ОУ, уровнем шума (типовое значение en= 2,1 нВ/√Гц) и малыми нелинейными искажениями, уровень 2-й и 3-й гармоник составляет -74/-91 дБн при частоте основного сигнала 1 МГц. Ширина полосы пропускания микросхемы на большом сигнале - не менее 52 МГц (UВЫХр-р=20 В), на малом сигнале - 70 МГц (UВЫХ р-р=2 В, Ку=+2). В микросхему интегрированы устройства защиты от коротких замыканий и от перегрева. Для проведения испытаний микросхемы компания выпускает отладочную плату ADA4870ARR-EBZ, электрическая принципиальная схема которой приведена на рис. 8.
Рис. 8. Принципиальная электрическая схема отладочной платы ADA4870ARR-EBZ (по клику крупно)
ADA4661-2, ADA4666-2 - сдвоенные прецизионные ОУ класса RRIO ("от шины до шины" по входу и выходу). К основным отличиям микросхем относятся малое потребление тока (не более 725 мкА) и чрезвычайно малый входной ток смещения (не более 15 пА, типовое значение 0,5 пА) при достаточно высоком быстродействии (GBP=4 МГц). В спецификациях микросхем даны гарантированные значения характеристик при напряжении питания 3, 10 и 18 В. Приборы могут работать как с однополярным, так и с двухполярным питанием в диапазоне 3,3...18 В/±2,5...±5 В. Класс RRIO иллюстрируется диаграммой, приведенной на рис. 9, на котором показана зависимость размаха вы-ходного напряжения ОУ с КУ=1 от частоты сигнала при UПИТ=18 В и UBX=17,9 В.

Рис. 9. Диаграмма зависимости размаха выходного напряжения ОУ ADA4661-2, ADA4666-2 с Ку=1 от частоты сигнала при UПИТ=18 В и UВХ=17,9 В

Рис. 10. Упрощенная принципиальная электрическая схема одного канала ОУ ADA4661-2, ADA4666-2
При изготовлении кристаллов микросхем использована запатентованная технология подгонки параметров электронных компонентов DigiTrim®, обеспечивающая низкое напряжение смещения нуля VOS. Кроме того, оригинальная архитектура микросхем позволила добиться чрезвычайно высоких значений подавления пульсаций источников питания PSRR и синфазного сигнала CMRR в диапазоне уровней от -Vsy+1,5 В до +Vsy-1,5 В.
Высокое входное сопротивление ОУ и реализация режимов Rail-to-Rail по входу и выходу во многом обеспечивается за счет применения высококачественных полевых транзисторов во входных и выходных каскадах, упрощенная электрическая принципиальная схема одного канала микросхем приведена на рис.16. Входные каскады ОУ построены на комплементарных парах транзисторов с N-каналами (M1, M2) и Р-каналами (M3, M4), их режимы задаются источниками стабильного тока I1, I2, а нагрузками служат каскодные схемы на комплементарных полевых транзисторах М5-М12 (Folded-Cascode Transistors - схема "вложенный" каскод), такое построение обеспечивает реализацию режима Rail-to-Rail по входу и высокое ослабления синфазного сигнала.
Каскады, обеспечивающие основное усиление по напряжению, выполнены на биполярных транзисторах Q1, Q2 и полевых транзисторах М13-М20 в конфигурациях "вложенный каскод", режим их работы задается источником стабильного тока I3. Выходные каскады ОУ выполнены на комплементарных полевых транзисторах М21, М22, работающих в режиме класса АВ, задаваемым источником образцового напряжения V1. За счет применения полевых транзисторов с малым сопротивлением открытого канада RDS ON максимальные напряжения на выходе ОУ отличаются от напряжений источников питания на единицы мВ, что и обеспечивает реализацию режима Rail-to-Rail по выходу.
Между собой микросхемы отличаются напряжением смещения и величиной подавления синфазного сигнала CMRR (см. таблицу), остальные параметры одинаковы.
Возможные области применения микросхем: схемы измерения тока с использованием шунтов, активные фильтры, портативная медицинская аппаратура, преобразователи уровней, интерфейсы с высокоимпедансными датчиками, измерительные приборы с питанием от батарей.
ADA4895-1/2 - одноканальный и двухканальный быстродействующие ОУ с обратной связью по напряжению класса Rail-to-Rail по выходу. Микросхемы отличаются малым рабочим током (3 мА при Uпит=10 В), низким уровнем шума (2 нВ√Гц на частоте 10 Гц при Ку=+25,9), большим динамическим диапазоном, свободным от искажений SFDR (-96 дБн на частоте 100 кГц). ОУ стабильны при коэффициентах усиления более 10, при необходимости получения меньших значений КУ требуются внешние корректирующие резисторы и конденсаторы (см. Data Sheets). На рис. 11 приведена зависимость плотности шума ОУ от частоты при Uпит=10 В, КУ=25,9 и сопротивлении источника входного сигнала RG=10 Ом. На рис.12 приведены зависимости уровней второй (HD2) и третьей (HD3) гармоник на выходе ОУ от частоты при различных напряжениях питания и размахе выходного сигнала 2 В.

Рис. 11. Зависимость плотности шума ОУ ADA4895-1/2 от частоты при UПИТ=10 В, Ку=25,9 и сопротивлении источника входного сигнала RG=10 Ом

Рис. 12. Зависимости уровней второй (HD2) и третьей (HD3) гармоник на выходе ОУ ADA4895-1/2 от частоты при различных UПИТ и UВХ=2 В
Микросхемы имеют ширину полосы пропускания на большом сигнале 146 МГц при коэффициенте усиления + 10 и размахе выходного сигнала 2 В, скорость нарастания выходного сигнала 943 В/мкс при перепаде выходного сигнала 6 В, время установление в пределах погрешности 0,1 %, равно 22 нс. На рис. 13 приведены переходные характеристики ОУ при КУ=+10 и +20.

Рис. 13. Переходные характеристики ОУADA4895-1/2 при Ку=+10 и +20
Такое сочетание высококачественных характеристик микросхем обеспечено за счет применения запатентованной архитектуры и технологии изготовления кремниево-германиевых (SiGe) биполярных транзисторов последнего поколения (XFCB3 Process). Широкий диапазон напряжений питания микросхем позволяет эффективно использовать их в системах с большим динамическим диапазоном, высоким коэффициентом усиления, точностью и высоким быстродействием. Микросхемы могут найти применение в качестве малошумящих предварительных усилителей, усилителей ультразвуковых частот, петлевых фильтров с ФАПЧ, драйверов высокопроизводительных АЦП, буферов ЦАП.
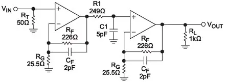
Принципиальная электрическая схема двухкаскадного широкополосного усилителя на микросхеме ADA4895-2 приведена на рис. 14. АЧХ этого усилителя на большом сигнале при емкости конденсатора CF=2 пФ и при его отсутствии приведены на рис. 15.

Рис. 14. Принципиальная электрическая схема двухкаскадного широкополосного усилителя на микросхеме ADA4895-2

Рис. 15. АЧХ усилителя (рис. 14) на большом сигнале при CF=2 пФ и при его отсутствии
ADA4896-2, ADA4897-1/2 - параметры этих ОУ в основном такие же, что и у рассмотренных выше, за исключением величины КУ, при котором усилители стабильны (не возбуждаются). В связи с этим обстоятельством в спецификациях микросхем приведены динамические параметры при КУ=1 и КУ=2. Полоса пропускания усилителей на большом сигнале размахом 2 В составляет 30 МГц при КУ=+1, скорость нарастания выходного напряжения 120 В/мкс при КУ=+2 и перепаде выходного сигнала 6 В, время установления равно 45 нс (перепад 2 В, погрешность 0,1%). Следует отметить и более высокое значение SFDR115 дБн на частоте сигнала 100 кГц.
Интернет-ресурсы
1. http://www.analog.com/ru/index.html
Автор: Юрий Петропавловский (г. Таганрог)
Источник: Ремонт и сервис

