В современной электронной аппаратуре широко используются схемы питания, обеспечивающие преобразование постоянного нестабилизированного напряжения, получаемого от выпрямителя или батареи, в один или несколько уровней стабилизированного напряжения. Одна из возможностей для этого - ключевой преобразователь постоянного напряжения в постоянное (ППНП, DC - DC Converter, DC - DC Regulator). В этой статье описан один из видов специальных микросхем - ключевые понижающие преобразователи постоянного напряжения в постоянное (Step-Down Switching Regulator, Step-Down DC - DC Converter, Buck Regulator, Step-Down Switch-Mode DC - DC Regulator). При этом используется сокращенное обозначение ПнП.
Принцип действия. Основная схема ПнП приведена на рис.1а.

Рис.1. Основная схема ПнП
В качестве ключа S обычно используется биполярный транзистор структуры NPN, однако в последнее время здесь все чаще ставятся n-канальные МОП-транзисторы. Интервал времени, в течение которого транзистор открыт (ключ замкнут, отрезок ton на рис.1 б, в) и интервал, когда транзистор закрыт ключ разомкнут, отрезок tOFF), определяются схемой управления CON. При замыкании ключа (момент t0 на рис.1б) напряжение в точке соединения диода VD и катушки L равно входному напряжению, u = Vin , диод VD (Catch Diode, Steerin Diode, Free-Wheeling Diode) закрыт, и внешнее напряжение, приложенное к катушке L, равно uL = Vin -Vo, его полярность показана на рис.1 а. Поэтому от источника Vin через S и L течет линейно возрастающий ток

благодаря которому в катушке накапливается энергия магнитного поля. За время tON ток iL возрастает на величину

При размыкании ключа S (момент t1 на рис. 1б) внешнее напряжение исчезает, и катушка начинает расходовать свою энергию. Направление тока iL остается прежним, он продолжает течь через открытый диод VD, нагрузку и конденсатор С. В этом случае (рис.1а) напряжение Vo оказывается приложенным к L (если пренебречь падением напряжения на VD) и задает линейно убывающий ток

Знак минус в верхнем индексе тока указывает на то, что этот ток течет за счет расходования энергии катушки.
Чаще всего схема работает в непрерывном режиме (Continuous-Current Mode, Continuous Conduction Mode, CCM), при котором всегда iL>0 (непрерывная линия на рис.1б). Это означает, что только часть накопленной энергии передается нагрузке за время tOFF, в течение которого ток уменьшается на величину

Исходя из очевидного соотношения

которое имеет место в установившемся режиме работы, получаем зависимость
(1)
Отсюда видно, что всегда VIN > Vo, т.е. схема является ПнП. Величину Vo можно задавать через времена tON и tOFF, которые обеспечивает CON. При этом любое нежелательное изменение Vo (например, вследствие изменения Vin) приводит к соответствующему изменению одного из этих времен, так что значение Vo восстанавливается. Следовательно, работу ПнП в качестве стабилизатора обеспечивает CON. Чаще всего CON задает постоянную частоту

управляющих импульсов, а стабилизация обеспечивается путем изменения tON, т.е. коэффициента их заполнения (Duty Factor) delt = tON/T. Это ПнП с широтно-импульсной модуляцией- ШИМ (Pulse-Width Modulation, PWM). При этом выражение (1) можно переписать в виде Vo = delt*Vin. Линейная зависимость Vo от delt является важной особенностью этой схемы. В процессе работы ПнП могут возникать скачки тока iL(например, из-за резкого изменения Vin или сопротивления нагрузки на выходе), который насыщает катушку, пусть даже на небольшое время. А насыщенная катушка является практически коротким замыканием со всеми вытекающими отсюда последствиями, что может повредить схему. Избежать этого можно применением ШИМ тока (ТШИМ, Current-Mode PWM), при которой CON следит за током, текущим через ключ S, для чего используется Rs, показанный на рис.1 а пунктиром.
Реже используется решение, когда CON поддерживает постоянное значение tOFF, что означает одновременное изменение delt и fo. Это так называемые ПнП с частотно-импульсной модуляцией - ЧИМ (Pulse Frequency Modulation, PFM).
Ток iL, текущий через катушку, имеет две составляющие. Постоянная составляющая Io представляет собой выходной ток ПнП, тогда как нежелательная переменная составляющая почти целиком проходит через конденсатор С. Оставшаяся малая ее часть идет через нагрузку, а это, в принципе, означает, что выходное напряжение Vo содержит переменную составляющую dVo, форма которой аналогична iL, а частота равна fo. В этом состоит основной недостаток ППНП по сравнению с линейными стабилизаторами, у которых обычно такой составляющей нет. Поэтому ППНП стараются не использовать в аналоговых устройствах, предназначенных для усиления слабых сигналов, или ППНП соединяют с линейным стабилизатором. На практике предпочтение отдают схемам, обеспечивающим dIL = b*Io, при этом b примерно равно 0,4.
Уменьшение тока Io означает накопление в L и, соответственно, отдачу меньшей энергии в нагрузку. При токе IoMIN = 0,5dIL (он обозначен на рис. 1б пунктиром) накопленная энергия и iL в момент замыкания ключа S становятся равными нулю. Дальнейшее уменьшение Io приводит к накоплению настолько малой энергии, что вся она полностью переходит на нагрузку еще до истечения времени tOFF (момент t2 на рис.1 в). Это означает отсутствие тока iL в интервале t2 - t3, то есть имеет место прерывистый режим работы (Discontinuous-Current Mode, Discontinuous-Conduction Mode, DCM). В течение этого интервала времени постоянный ток нагрузки поддерживает конденсатор С. Обнуление iL означает также прекращение тока через VD и его закрытие. В схеме появляется паразитный колебательный контур, состоящий из L и емкости VD, в котором возникают затухающие колебания (рис.1 в). Однако это не отражается на выходном напряжении ввиду большой емкости С. При необходимости, во избежание возникновения прерывистого режима, на выходе ПнП устанавливается резистор (R на рис.1 а), который обеспечивает IoMIN через L на холостом ходу.
Схема управления ПнП с ШИМ. Принцип ее действия показан на осциллограмме на рис.2а.

Рис.2. а) Принцип действия схемы управления ПнП с ШИМ; б) Схема CON управления ключом
В схеме имеется генератор OSC линейно изменяющегося напряжения UG, который замыкает ключ S (рис.1) в начале каждого периода. Это напряжение сравнивается с разностью VREF - aVo опорного напряжения VREF (вырабатываемого схемой) и части aVo выходного напряжения (а < 1). Когда UG достигает значения VREF -aVo, ключ S размыкается. При нежелательном возрастании Vo разность VREF - aVo уменьшается вместе с tON, что приводит к уменьшению Vo в соответствии с формулой (1). Аналогично уменьшение Vo вызывает возрастание tON. Упрощенная схема CON управления ключом приведена на рис.2б. Усилитель ошибки ЕА (Error Amplifier) с коэффициентом усиления k имеет на своем выходе напряжение k(VREF - aVo), при этом VREF генерируется источником опорного напряжения REF (Bandgap, Bandgap-Reference). Компаратор СОМР, сравнивающий напряжения UG и k(VREF - aVo), вырабатывает на выходе импульсы UCON управления ключом S.
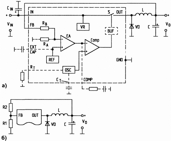
Интегральные схемы ПнП. Практически все ИС для ПнП включают в себя схему, приведенную на рис.2б. При этом OSC может иметь фиксированную частоту f0, либо ее значение может задаваться конденсатором Ст или RC-цепочкой (Rт - Ст), подключаемыми в виде внешних элементов к специальному выводу ИС. Увеличение fo означает уменьшение tON и tOFF, что дает возможность получить требуемое значение dIL с помощью индуктивности меньшей величины, что, в свою очередь, позволяет уменьшить размеры, массу и стоимость ПнП.
В подавляющее большинство интегральных схем ПнП встроен ключ S, а также диод VD (за редким исключением). Катушка L и конденсатор С являются внешними элементами. Типичная структура такой ИС для ПнП приведена на рис.3 а вместе с внешними элементами.

Рис.3. а) Структура ИС для ПнП; б) Внешний делитель
Пунктирной линией обозначены выводы, элементы и блоки, используемые лишь в некоторых ИС. Питание всех каскадов ИС обеспечивается встроенным стабилизатором VR (Voltage Regulator). Подключение Vo напрямую ко входу обратной связи FB (обозначается также FEEDBACK или SENSE) приводит к а = 1. Такое соединение используется в ПнП с фиксированным Vo (Fixed Output Voltage), который имеет встроенный делитель RA - RB. При заводской подгонке его сопротивления (обычно только RB) получаются ИС с раз-личными Vo и одинаковыми остальными параметрами. Например, LМ2674-3,3 - для Vо = 3,3 В, LМ2574 - 5,0 - для Vо = 5 В и т.д. Для ПнП с регулируемым Vo (Adjustable Output Voltage) делитель RA - RB в ИС не устанавливается, (RA удаляется, a RB заменяется соединительным проводом, идущим к соответствующему выводу микросхемы). Делитель образуют внешние резисторы (рис.З б). Таким образом, получаем
(2)
где VREF - напряжение встроенного стабилизатора. Для использования этого напряжения в других целях можно применять вывод ЕХТСАР. Между ним и общим проводом ставится конденсатор емкостью около десяти нанофарад, который препятствует проникновению помех в ИС. В некоторых микросхемах во избежание самовозбуждения блока ЕА вывод СОМР соединяется с RC-цепью, номиналы которой указываются в каталоге. Для получения необходимой амплитуды управляющих импульсов для некоторых видов ключей используется буфер BUF.
Выбор внешних элементов. В каталоге ИС всегда даются подробные советы по выбору внешних элементов (значения, параметры и конструкция). Входные конденсаторы устанавливаются для того, чтобы устранить самовозбуждение. Они должны иметь емкость около сотни микрофарад и подсоединяться к ИС максимально короткими проводами.
Основные требования к диоду VD - минимальное время переключения и малое напряжение в прямом направлении. Этим требованиям полностью удовлетворяют диоды Шотки (Schottky Diode), особенно для ПнП с низким выходным напряжением. Для стабилизаторов с выходным напряжением более 5...6 В допускается использование "обычных" диодов с очень малым временем восстановления (Fast-Recovery Diode, Ultra Fast-Recovery Diode). Несоблюдение этих требований приводит к увеличению потерь в VD, что вызывает возрастание рассеиваемой ПнП мощности и, соответственно, уменьшение их коэффициента полезного действия (КПД). Диод монтируется точно так же, как Cin.
Катушка L обладает индуктивностью от нескольких десятков до нескольких сотен микрогенри. Для минимизации нежелательного электромагнитного поля вокруг нее, которое приводит к помехам в работе соседних блоков, катушка обычно снабжена сердечником (чаще всего тороидальной формы). При работе в непрерывном режиме ее индуктивность определяется по формуле
(3)
В каталогах часто даются построенные в соответствии с ней номограммы. Некоторые ИС работают только с одним значением индуктивности, указанным в каталоге. Более того, имеются таблицы для подбора готовых катушек, производимых различными фирмами, которые предпочтительны для данных ИС. Важно знать, что L с большей индуктивностью уменьшает dIL и, соответственно, пульсацию выходного напряжения. С другой стороны, маленькая, легкая и дешевая катушка создает условия для работы в прерывистом режиме. Соответственно, помехи возрастают, а КПД уменьшается. Ток насыщения катушки должен быть по меньшей мере в два раза больше тока IoMAX для ПнП.
Емкость выходного конденсатора составляет
(4)
и изменяется в диапазоне от нескольких десятков до нескольких тысяч микрофарад. В каталогах часто указываются ее предпочтительные значения для соответствующих ИС. Здесь обычно используются алюминиевые или танталовые электролитические конденсаторы. Их рабочее напряжение Vc должно быть больше 1,5Vo, а потери - небольшими, что, в свою очередь, обуславливает уменьшение пульсаций выходного напряжения. Эти потери оцениваются через активное сопротивление последовательной эквивалентной схемы ESR (Equivalent Serie Resistance) конденсатора, которое не должно превышать несколько десятков ом. Выходной конденсатор также монтируется максимально близко к ИС.
Источники
- Радио, Телевизия, Електроника, 6/99. Перевод В.Стасюка.
Автор: С.КУЦАРОВ
